电脑桌面
添加小米粒文库到电脑桌面
安装后可以在桌面快捷访问

广西壮族自治区普通高中信息技术毕业会考题VIP免费

广西壮族自治区普通高中信息技术毕业会考题_第1页
1/8
广西壮族自治区普通高中信息技术毕业会考题_第2页
2/8
广西壮族自治区普通高中信息技术毕业会考题_第3页
3/8
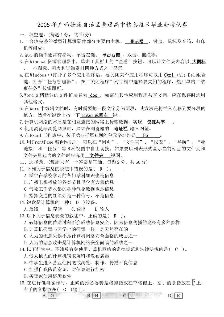
2005年广西壮族自治区普通高中信息技术毕业会考试卷一、填空题。(每题1分,共10分)1.一台较完整的微型计算机硬件部分主要由主机、显示器、键盘、鼠标及音箱、打印机等组成。2.鼠标的操作通常有移动、单击左键、单击右键、双击、拖拽等。3.在Windows资源管理器中,单击工具栏上的“查看”按钮,可以让文件夹内容以大图标、小图标、列表和详细资料四种方式之一显示。4.在Windows中打开了多个应用程序后,要关闭某个应用程序可以用Ctrl+Alt+Del组合键,打开“任务管理器”,在“关闭程序”对话框中选择要关闭的程序,然后单击“结束任务”按钮即可。5.Word文档默认的文件扩展名为doc。如需与其他应用程序共享文档,应在保存时选用其他格式。6.在Word中编辑文档时,有时需要把一段文字分为两段,其方法是将插入点移到要分段的地方,然后在键盘上按一下Enter或回车键。7.计算机网络的本质是在相互连接的网络上传输数据,实现资源共享。8.使用浏览器浏览网页时,必须在浏览器的地址栏输入网址。9.在Excel工作表中,位于第6行第6列的单元格地址是F6。10.用FrontPage编辑网页时,可以在“网页”、“文件夹”、“报表”、“导航”、“超链接”和“任务”等6种视图中自由切换。如果要以列表形式显示当前站点的文件夹和文件夹里包含的文件时应选用文件夹视图。二、选择题。(每题只有一个答案是正确。每题2分,共60分)11.下列关于信息的说法中错误的是(D)。.A.学生在学校学习的各门学科知识也是信息B.广播电视播放的各类节目里含有大量信息C.气象工作者收集的各种气象数据也是信息D.指挥交通的红绿灯是一种信号,不是信息12.键盘是计算机的一种(D)设备。A.反馈B.存储C.输出D.输入13.以下关于信息安全的叙述中,正确的是(D)。A.破坏信息的传送过程不会威胁信息安全,因为信息传播的途径有多种多样B.计算机病毒与医学上的病毒一样,是天然存在的C.人为的无意失误不是计算机网络安全面临的威胁之一D.人为的恶意攻击是计算机网络安全面临的威胁之一14.以下行为中,不违反有关使用计算机网络的道德规范和法律法规的是(C)。A.侵人他人的计算机窃取资料和散布病毒B.中学生进入营业性网吧或浏览、制作、传播不良信息C.加强自我防范意识,对信息进行加密D.买卖或使用盗版软件15.在进行键盘操作时,正确的预备姿势是将拇指放在空格键上,左手的食指放在F上,右手的食指放在(C)键上。16.使用拼音输入法输入汉字时通常会出现很多同音字,这时需要翻页查找。要翻到下一页可以按键盘上的(B)键。17.以下操作中,不能退出处于激活状态的“写字板”窗口的是(B)。A.单击标题栏右边的关闭按钮XB.单击标题栏右边的最小化按钮_B.选择“文件(F)”菜单中的“退出”命令D.按Alt+F4键18.下列关于Windows资源管理器文件夹树前符号“+”和“-”的说法中正确的是(B)。A.“-”表示可以删除该文件夹中的子文件夹B.“+”表示可以展开该文件夹,“-”表示可以折叠该文件夹c.“+”表示可以在该文件夹中建立子文件夹D.“+”表示该文件夹中有子文件夹,“-”表示该文件夹中没有子文件夹19.在Windows资源管理器中要选定若干个不相邻的文件,应先按下(A)键不放,再依次单击各个待选的文件。A.CtrlB.ShiftC.TabD.Alt20.关于Windows桌面,下列说法不正确的是(A)。A.可以把桌面最小化B.可以任意排列桌面上的图标C.可以设置桌面背景D.桌面总是占据整个屏幕21.在Word的编辑状态下,文档中有一行被选中,当按Delete键或Del键后(A)。A.删除了选中的那一行B.剪切了选中的那一行C.复制了选中的那一行D.文档没有变化22.如下图所示,要在Word中插入艺术字应该单击绘图工具栏上的(C)按钮。23.在Word中,下列操作不能创建表格的是(A)24.在Word中打开“边框和底纹”对话框后,在“边框”选项卡中不能设置的内容是(D)A.线型B.颜色C.宽度D.长度25.图文混排是Word的特色功能之一。如下图采用的文字环绕方式是(C)26.在Word中要预览文档的打印效果,可以单击常用工具栏上的(A)按钮。27.下列选项中,格式正确的P地址是(B)。A.192.168.270B.202.103.56.8C.250.168.26.0.13D.192.25.-120.12828.在浏览器的“Internet选项”对话框中,有“常规”、“安全”、...

1、当您付费下载文档后,您只拥有了使用权限,并不意味着购买了版权,文档只能用于自身使用,不得用于其他商业用途(如 [转卖]进行直接盈利或[编辑后售卖]进行间接盈利)。
2、本站所有内容均由合作方或网友上传,本站不对文档的完整性、权威性及其观点立场正确性做任何保证或承诺!文档内容仅供研究参考,付费前请自行鉴别。
3、如文档内容存在违规,或者侵犯商业秘密、侵犯著作权等,请点击“违规举报”。

碎片内容

广西壮族自治区普通高中信息技术毕业会考题

您可能关注的文档

确认删除?
VIP
微信客服
  • 扫码咨询
会员Q群
  • 会员专属群点击这里加入QQ群
客服邮箱
回到顶部