电脑桌面
添加小米粒文库到电脑桌面
安装后可以在桌面快捷访问

预防艾滋病主要相关机会性感染技术指南VIP免费

预防艾滋病主要相关机会性感染技术指南_第1页
1/6
预防艾滋病主要相关机会性感染技术指南_第2页
2/6
预防艾滋病主要相关机会性感染技术指南_第3页
3/6
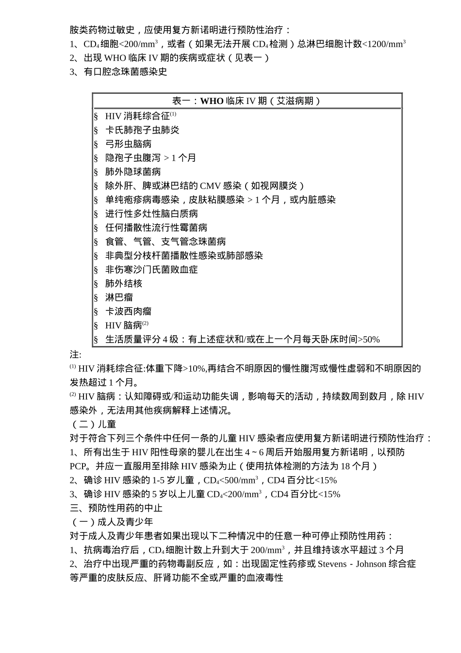
卫生部办公厅关于印发《复方新诺明预防艾滋病主要相关机会性感染技术指南》的通知卫办医发〔2005〕223号各省、自治区、直辖市卫生厅局,新疆生产建设兵团卫生局:为配合国家艾滋病抗病毒治疗工作,向艾滋病病毒感染者和艾滋病病人提供全面、规范的医疗救治服务,我部委托中国疾病预防控制中心组织卫生部艾滋病临床专家工作组有关成员共同制定完成了《复方新诺明预防艾滋病主要相关机会性感染技术指南》(见附件)。现印发给你们,请参照执行。附件:复方新诺明预防艾滋病主要相关机会性感染技术指南○○二五年十月九日附件:复方新诺明预防艾滋病主要相关机会性感染技术指南一、概述机会性感染是艾滋病病人死亡的主要原因,随着感染HIV时间的增加,机体免疫力逐渐下降,HIV感染者对各种机会性感染的易感性也逐渐增加。预防机会性感染最有效的方法是抗病毒治疗,通过重建免疫系统,提高机体免疫力,达到预防的目的。但由于抗病毒治疗的复杂性及费用等方面的原因,很难让所有适合治疗的病人都得到抗病毒治疗,因此会有相当一部分病人因为各种原因无法接受抗病毒治疗。与复杂且成本较高的抗病毒治疗相比,很多机会性感染可以使用相对简单、便宜的药物进行有效的预防或治疗,其中使用复方新诺明(TMP-SMZ,cotrimoxazole)预防卡氏肺孢子虫肺炎(PCP)就是其中最具代表性的一种。美国于1989年推荐使用复方新诺明预防PCP,目前这种预防性用药已经广泛被世界各国采用,世界卫生组织(WHO)和联合国艾滋病规划署(UNAIDS)也已将其作为对HIV感染者和艾滋病病人标准医疗服务的一部分向全球推荐。此外,复方新诺明除对PCP有较好的治疗和预防作用,对其他多种机会性感染,如弓形体,肺炎球菌、流感嗜血杆菌、非伤寒沙门氏菌和金黄色葡萄球菌导致的感染性疾病也有一定的预防和治疗作用。为指导使用复方新诺明预防HIV主要相关机会性感染,特制定本指南。对于已经发生机会性感染的患者应及时寻求有条件的医疗机构和有经验临床医生的诊治,有关抗病毒治疗内容参见《国家免费艾滋病抗病毒治疗手册》。二、预防性用药的入选标准(一)成人≥对于符合下列三个条件中任何一条的成年和青少年(14岁)HIV感染者,如果没有磺胺类药物过敏史,应使用复方新诺明进行预防性治疗:1、CD4细胞<200/mm3,或者(如果无法开展CD4检测)总淋巴细胞计数<1200/mm32、出现WHO临床IV期的疾病或症状(见表一)3、有口腔念珠菌感染史表一:WHO临床IV期(艾滋病期)§HIV消耗综合征(1)§卡氏肺孢子虫肺炎§弓形虫脑病§隐孢子虫腹泻>1个月§肺外隐球菌病§除外肝、脾或淋巴结的CMV感染(如视网膜炎)§单纯疱疹病毒感染,皮肤粘膜感染>1个月,或内脏感染§进行性多灶性脑白质病§任何播散性流行性霉菌病§食管、气管、支气管念珠菌病§非典型分枝杆菌播散性感染或肺部感染§非伤寒沙门氏菌败血症§肺外结核§淋巴瘤§卡波西肉瘤§HIV脑病(2)§生活质量评分4级:有上述症状和/或在上一个月每天卧床时间>50%注:(1)HIV消耗综合征:体重下降>10%,再结合不明原因的慢性腹泻或慢性虚弱和不明原因的发热超过1个月。(2)HIV脑病:认知障碍或/和运动功能失调,影响每天的活动,持续数周到数月,除HIV感染外,无法用其他疾病解释上述情况。(二)儿童对于符合下列三个条件中任何一条的儿童HIV感染者应使用复方新诺明进行预防性治疗:1、所有出生于HIV阳性母亲的婴儿在出生4~6周后开始服用复方新诺明,以预防PCP。并应一直服用至排除HIV感染为止(使用抗体检测的方法为18个月)2、确诊HIV感染的1-5岁儿童,CD4<500/mm3,CD4百分比<15%3、确诊HIV感染的5岁以上儿童CD4<200/mm3,CD4百分比<15%三、预防性用药的中止(一)成人及青少年对于成人及青少年患者如果出现以下二种情况中的任意一种可停止预防性用药:1、抗病毒治疗后,CD4细胞计数上升到大于200/mm3,并且维持该水平超过3个月2、治疗中出现严重的药物毒副反应,如:出现固定性药疹或Stevens-Johnson综合症等严重的皮肤反应、肝肾功能不全或严重的血液毒性除去上述情况,成人及青少年使用复方新诺明的预防性治疗应该终生的。(二)儿童对于儿童患者如果出现以下三种情况中的任...

1、当您付费下载文档后,您只拥有了使用权限,并不意味着购买了版权,文档只能用于自身使用,不得用于其他商业用途(如 [转卖]进行直接盈利或[编辑后售卖]进行间接盈利)。
2、本站所有内容均由合作方或网友上传,本站不对文档的完整性、权威性及其观点立场正确性做任何保证或承诺!文档内容仅供研究参考,付费前请自行鉴别。
3、如文档内容存在违规,或者侵犯商业秘密、侵犯著作权等,请点击“违规举报”。

碎片内容

预防艾滋病主要相关机会性感染技术指南

黄金书屋+ 关注
实名认证
内容提供者

爱好英语教学和互联网行业,热爱教育事业,兢兢业业

确认删除?
VIP
微信客服
  • 扫码咨询
会员Q群
  • 会员专属群点击这里加入QQ群
客服邮箱
回到顶部