电脑桌面
添加小米粒文库到电脑桌面
安装后可以在桌面快捷访问

《广域网技术》课程标准VIP免费

《广域网技术》课程标准_第1页
1/5
《广域网技术》课程标准_第2页
2/5
《广域网技术》课程标准_第3页
3/5
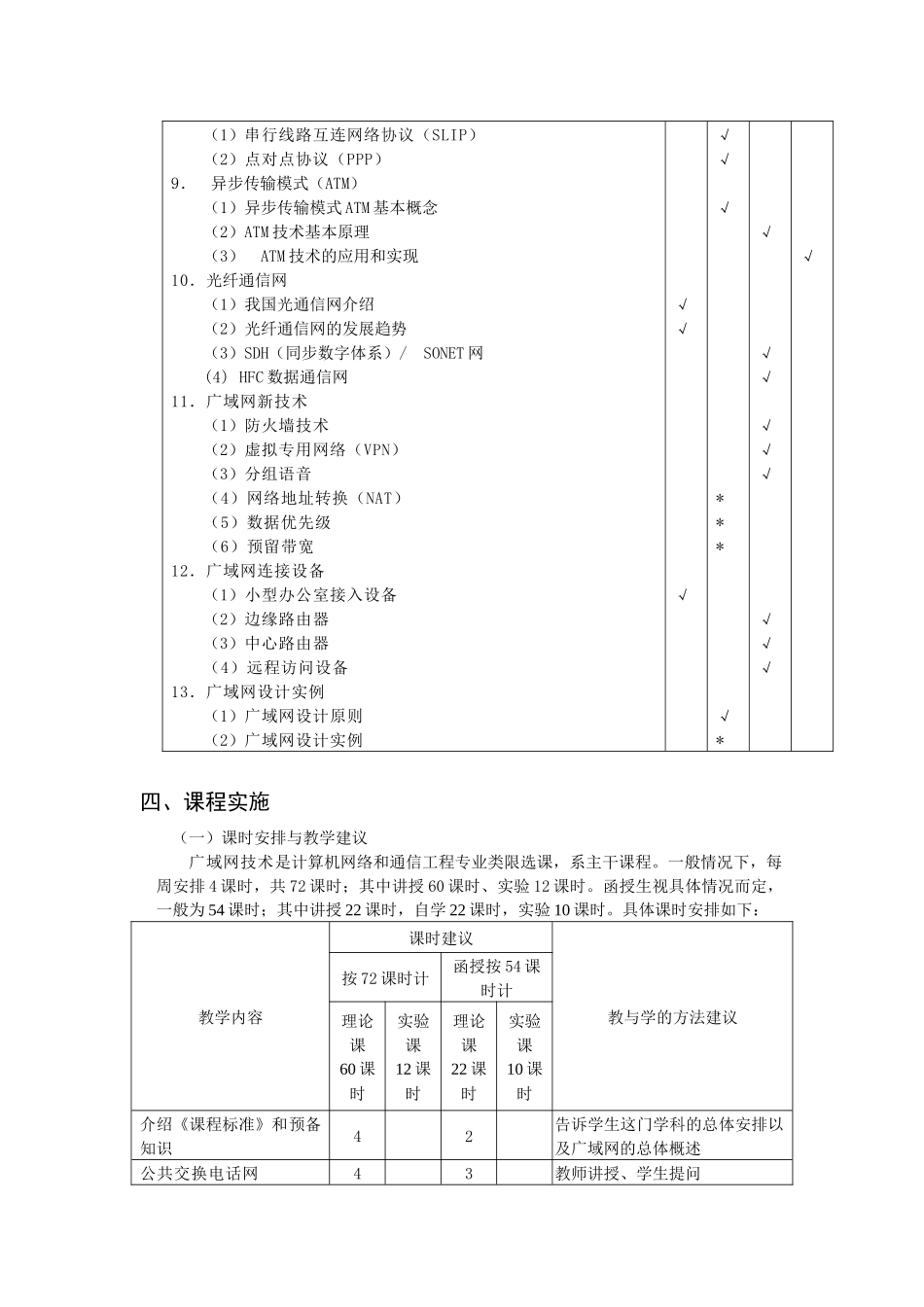
《广域网技术》课程标准一、课程概述广域网(wideareanetwork)是在一个广泛范围内建立的计算机通信网。广泛的范围是指地理范围而言,可以超越一个城市,一个国家甚至及于全球;因此其对通信的要求高、复杂性也高。构建广域网络必须借助公共传输网络,公共传输网络可分为电路交换网络和分组交换网络;因此,设计广域网的前提是掌握各种公共传愉网络的特性,以及公共传输网络和用户之间的互联技术。在实际应用中,广域网可与局域网(LAN)互连,即局域网可以是广域网的一个终端系统。组织广域网,必须按照一定的网络体系结构和相应的协议进行,以实现不同系统的互连和相互协同工作。本门课程是通信类专业和计算机网络专业的限选课程。通过对广域网的工作原理、用户网络接口标准和X.25网、综合业务数字网、帧中继网、光纤通信网、异步传输模式、数字用户线、广域网路由、广域网方案设计等内容的学习,让学生掌握广域网的设计、安装、调试、维护、管理和开发等技术。本门课程的先修课程是:《计算机网络》和《局域网技术》,后续课程是:《Internet/Intranet技术》。二、课程目标当前流行的广域网连接技术有:公共交换电话网(PSTN)、综合业务数字网(ISDN)、X.25分组交换网、帧中继、数字用户线(xDSL)、城域网(MAN)和交换式多兆位数据报务(SMDS)、光纤通信网、异步传输模式等,通过本课的教学,要求学生:1.知道以上各种广域网连接技术的主要特点、相互差别和应用范围。2.理解广域网的工作原理、协议结构和用户网络接口标准,以及网桥、交换机和路由器等网络设备的工作机制,以及广域网实现方法。3.知道目前常见的广域网连接设备的功能特性和配制方法。4.了解下一代网络的一些新技术。5.学会和掌握运用这些广域网连接技术设计和维护各种规模的广域网。三、课程内容和教学要求这门学科的知识与技能要求分为知道、理解、掌握、学会四个层次。这四个层次的一般涵义表述如下:知道———是指对这门学科和教学内容的认知。理解———是指对这门学科涉及到的概念、原理与技术能说明和解释。掌握———是指能运用已理解的概念和原理说明、解释广域网连接技术。学会———是指能运用这些广域网连接技术设计各种规模的广域网。教学内容和要求表中的“√”号表示教学知识和技能的教学要求层次。本标准中打“*”号的内容可作为自学,教师可根据实际情况确定要求或不布置要求。教学内容教学要求知道理解掌握学会1.广域网基础知识(1)广域网概述(2)广域网协议结构(3)各种广域网连接技术比较(4)桥接和路由(5)广域网实现方法2.公共交换电话网PSTN(1)公共交换电话网(PSTN)介绍(2)调制/解调原理(3)V.90和56kbit/sModem(4)PC机和Modem接口EIA-232-E(5)利用PSTN的WAN访问方案3.X.25分组交换网络(1)物理层协议——X.21(2)链路层协议——LAPB(3)X.25分组层(4)利用分组交换网络实现WAN连接的方法4.综合业务数字网(1)ISDN概述(2)ISDN通道(3)用户接入(4)ISDN协议(5)利用ISDN实现WAN连接方法5.帧中继(1)帧中继网络概述(2)帧中继协议(3)帧中继呼叫控制过程(4)本地管理接口——LMI(5)拥挤控制(6)利用帧中继网络实现WAN访问的方法6.城域网和交换式多兆位数据服务(1)城域网(MAN)协议(2)交换式多兆位数据服务——SMDS(3)利用SMDS网络实现LAN互连方法7.数字用户线xDSL(1)不同种类的数字用户技术xDSL(2)ADSL工作原理(3)ADSL网络结构(4)采用相关设备实现ADSL网络的方法8.SLIP和PPP√√√√√√√√√√√√√√√√√√√√√√√√√√√√√√√√(1)串行线路互连网络协议(SLIP)(2)点对点协议(PPP)9.异步传输模式(ATM)(1)异步传输模式ATM基本概念(2)ATM技术基本原理(3)ATM技术的应用和实现10.光纤通信网(1)我国光通信网介绍(2)光纤通信网的发展趋势(3)SDH(同步数字体系)/SONET网(4)HFC数据通信网11.广域网新技术(1)防火墙技术(2)虚拟专用网络(VPN)(3)分组语音(4)网络地址转换(NAT)(5)数据优先级(6)预留带宽12.广域网连接设备(1)小型办公室接入设备(2)边缘路由器(3)中心路...

1、当您付费下载文档后,您只拥有了使用权限,并不意味着购买了版权,文档只能用于自身使用,不得用于其他商业用途(如 [转卖]进行直接盈利或[编辑后售卖]进行间接盈利)。
2、本站所有内容均由合作方或网友上传,本站不对文档的完整性、权威性及其观点立场正确性做任何保证或承诺!文档内容仅供研究参考,付费前请自行鉴别。
3、如文档内容存在违规,或者侵犯商业秘密、侵犯著作权等,请点击“违规举报”。

碎片内容

《广域网技术》课程标准

您可能关注的文档

确认删除?
VIP
微信客服
  • 扫码咨询
会员Q群
  • 会员专属群点击这里加入QQ群
客服邮箱
回到顶部