电脑桌面
添加小米粒文库到电脑桌面
安装后可以在桌面快捷访问

第8章主要施工方案及技术措施VIP免费

第8章主要施工方案及技术措施_第1页
1/68
第8章主要施工方案及技术措施_第2页
2/68
第8章主要施工方案及技术措施_第3页
3/68
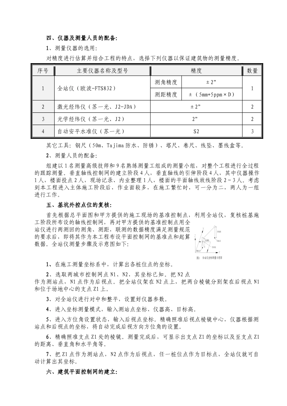
第八章主要施工方案及技术措施第一节主要施工方案1、施工测量及沉降观测方案。2、基坑内采用周边排水明沟、集水井集中排水体系。3、地下室采用按后浇带分段流水施工。4、地下室承台地梁土方采用机械开挖及人工开挖相结合方式,人工清底修边,自卸车、翻斗车外运。5、地下室承台、地梁、电梯基坑采用砖砌胎模,墙柱、梁板模板采用全新胶合板模板散支散拼,木方、钢管支撑体系。6、钢筋工程采用现场集中制作、现场绑扎,水平钢筋采用机械连接、搭接连接、闪光对焊连接,竖向钢筋采用机械连接、电渣压力焊及搭接连接。7、大体积混凝土浇筑采用“一个坡度、分层浇筑、顺序推进、一次到顶”的施工工艺,混凝土采用“双掺”技术。8、后浇带梁板采用补偿收缩混凝土。9、结构施工混凝土采用预拌商品混凝土泵送浇筑,塔吊协助浇筑梁柱节点区混凝土。10、各栋高层建筑的外脚手架采用悬挑双排扣件式钢管脚手架,商业采用落地双排扣件式钢管脚手架。其余部位的外脚手架落地双排扣件式脚手架。11、施工现场沿建筑物四周搭设4.5m宽的人行通道防护,建筑物内的安全防护采用工具式防护设施防护。12、主要施工机械设备选用:4台55m臂长的QTZ80塔吊,1台人货梯,4台混凝土输送泵。第二节施工测量及沉降观测施工测量在整个工程施工中占有非常重要的地位,其精度要求高,轴线网点的控制在施工期间必须能牢固、准确地保留至竣工,因此所用仪器和施工方法都要适合结构类型和场地情况。为保证工序间的相互配合衔接,测量工作应与现场密切配合,了解施工布置和流程,做好各项准备工作,制定切实可行的与施工同步的测量放线方案,在整个施工阶段和各主要部位做好验线和复核工作,同时准确地做好测量放线的原始记录。根据本工程特点,工程建筑多,工程体量大、工期紧,为确保整个工程高速、高质量地施工,精心制定以下施测、仪器设备等方面的方案。一、施工测量管理:工程施工测量是整个工程施工的第一步,施工测量的准确性将直接影响到整个工程的质量,在工程施工中要引起高度重视。在本工程施工中,项目经理部将对工程测量加强管理,精心部署,高标准,严要求,确保测量的正确性、准确性。具体管理措施有:1、选用正确的测量方案、先进的测量仪器。施工前对测量方案进行认真讨论、研究,确保方案正确、可行;选用先进的欧波-FTS832全站仪测量系统、激光经纬仪系统等,测量仪器满足测量正确、准确要求。2、选派高素质专业测量人员定岗作业,配备其它辅助人员,组成本工程项目经理部测量组,负责工程的施工测量。3、严格执行施工测量规范,遵守测量仪器的正确使用规则;施工测量中做到纪律严明、操作规范、定人定岗,保证测量正确、准确、快捷。4、所有测量仪器在使用前要进行送检,经检验合格后方可使用。在使用过程中定期对测量仪器进行检测,确保仪器处于正常工作状态。二、施工测量的基本原则:1、整体控制局部。2、高精度控制低精度。3、长方向、长边控制短方向、短边。三、测量方案的选择:1、测量方法的选择:根据本工程的建筑布局、地理环境等因素,采用内控法与外控法相结合的方法来控制建筑物的垂直度。2、平面控制网点布置:由于本工程占地面积大,南北方向长约250m,东西方向宽约190m,整个工程的平面控制尤为重要,其控制精度将直接影响到整个工程的轴线测放精度。根据测量规范,对占地面积较大的工程应建立相应的平面控制网点,以满足整个工程的测量放线要求。因此,在本工程施工中,我们将根据甲方给定的坐标控制点,建立本工程的平面控制网点;在后期施工测量中,根据本工程的平面控制网点复核轴线控制测量点。3、轴线控制测量点的布置及引测:根据本工程的建筑造型、地理环境等因素,在地下室施工阶段采用外控法控制建筑物的轴线;即根据设计图纸上给定的坐标控制点,计算控制轴线交点的相对坐标位置,利用NTS-202全站仪即可直接将控制轴线交点准确定点,然后用全站仪或经纬仪将控制轴线桩点引测到基坑边坡上,并做好桩点保护。本工程地下室结构施工阶段垫层施工完毕后的轴线控制测量点布设见地下室激光点布置图。在±0.000以上主体施工阶段采用内控法来施测、控制建筑物的轴线;即在建筑物...

1、当您付费下载文档后,您只拥有了使用权限,并不意味着购买了版权,文档只能用于自身使用,不得用于其他商业用途(如 [转卖]进行直接盈利或[编辑后售卖]进行间接盈利)。
2、本站所有内容均由合作方或网友上传,本站不对文档的完整性、权威性及其观点立场正确性做任何保证或承诺!文档内容仅供研究参考,付费前请自行鉴别。
3、如文档内容存在违规,或者侵犯商业秘密、侵犯著作权等,请点击“违规举报”。

碎片内容

第8章主要施工方案及技术措施

确认删除?
VIP
微信客服
  • 扫码咨询
会员Q群
  • 会员专属群点击这里加入QQ群
客服邮箱
回到顶部