电脑桌面
添加小米粒文库到电脑桌面
安装后可以在桌面快捷访问

牙科设备的牙科用椅行业深度调研与投资VIP免费

牙科设备的牙科用椅行业深度调研与投资_第1页
1/45
牙科设备的牙科用椅行业深度调研与投资_第2页
2/45
牙科设备的牙科用椅行业深度调研与投资_第3页
3/45
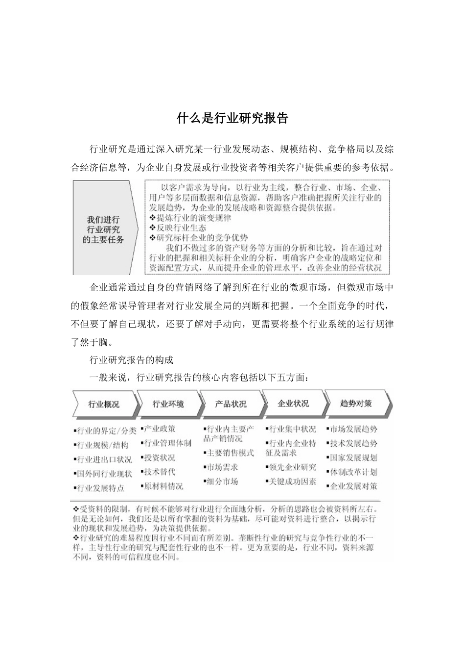
装有牙科设备的牙科用椅什么是行业研究报告行业研究是通过深入研究某一行业发展动态、规模结构、竞争格局以及综合经济信息等,为企业自身发展或行业投资者等相关客户提供重要的参考依据。企业通常通过自身的营销网络了解到所在行业的微观市场,但微观市场中的假象经常误导管理者对行业发展全局的判断和把握。一个全面竞争的时代,不但要了解自己现状,还要了解对手动向,更需要将整个行业系统的运行规律了然于胸。行业研究报告的构成一般来说,行业研究报告的核心内容包括以下五方面:行业研究的目的及主要任务行业研究是进行资源整合的前提和基础。对企业而言,发展战略的制定通常由三部分构成:外部的行业研究、内部的企业资源评估以及基于两者之上的战略制定和设计。行业与企业之间的关系是面和点的关系,行业的规模和发展趋势决定了企业的成长空间;企业的发展永远必须遵循行业的经营特征和规律。行业研究的主要任务:解释行业本身所处的发展阶段及其在国民经济中的地位分析影响行业的各种因素以及判断对行业影响的力度预测并引导行业的未来发展趋势判断行业投资价值揭示行业投资风险为投资者提供依据2014-2019年装有牙科设备的牙科用椅行业深度调研与投资前景预测报告【出版日期】2014年【交付方式】Email电子版/特快专递【价格】纸介版:7000元电子版:7200元纸介+电子:7500元【订购电话】400-600-8596010-86825756传真:010-60343813【报告链接】9B12014.html报告目录装有牙科设备的牙科用椅即牙科综合治疗台。它是把治疗台、牙患者用椅、医生椅和工作台完全的结合在一起,使之成为能够综合性地完成牙齿的诊断治疗、整形、(正畸)手术等。该设备为现代牙科医疗发展开辟了新领域。牙科综合治疗台适用于各级医疗单位的各类口腔治疗及手术工作。目录第一章2014年装有牙科设备的牙科用椅行业发展环境分析1第一节2013年中国经济运行情况及全年发展趋势预测分析1第二节2014年宏观经济形势预测5第三节中国装有牙科设备的牙科用椅发展社会环境分析6一、人口环境分析6二、教育环境分析7三、文化环境分析7四、生态环境分析9五、消费观念10第四节中国装有牙科设备的牙科用椅行业政策分析13一、装有牙科设备的牙科用椅行业相关标准13二、《医疗器械监督管理条例》15三、医疗器械召回管理办法(试行)24四、中国医疗器械开启GMP试点认证31五、医疗器械科技产业“十二五”专项规划31第五节中国装有牙科设备的牙科用椅行业相关法律分析41第二章2013-2014年全球装有牙科设备的牙科用椅行业发展情况分析42第一节全球装有牙科设备的牙科用椅行业发展概况42第二节全球装有牙科设备的牙科用椅行业主要国家及地区分析42一、北美洲地区国家市场情况42二、欧洲地区国家市场情况43三、亚洲地区国家市场情况43第三节全球装有牙科设备的牙科用椅行业技术发展分析44第四节全球装有牙科设备的牙科用椅行业发展趋势分析45第三章2013-2014年中国装有牙科设备的牙科用椅行业发展运行情况分析47第一节中国装有牙科设备的牙科用椅行业发展回顾47第二节中国装有牙科设备的牙科用椅行业发展现状分析48第三节装有牙科设备的牙科用椅行业经济运行状况分析49一、近几年行业企业数量变化49二、近几年行业从业人员变化50三、近几年行业企业规模变化50四、近几年行业企业性质投资主体变化51第四节中国装有牙科设备的牙科用椅行业上下游产业分析51一、上游产业51二、下游产业54第四章2013-2014年中国装有牙科设备的牙科用椅行业市场发展分析56第一节中国装有牙科设备的牙科用椅行业市场供给现状56一、中国装有牙科设备的牙科用椅行业产能情况56二、中国装有牙科设备的牙科用椅行业产量情况56第二节中国装有牙科设备的牙科用椅行业市场需求分析57第三节中国装有牙科设备的牙科用椅行业进出口分析58第五章2013年中国装有牙科设备的牙科用椅行业重点企业分析59第一节华润万东医疗装备股份有限公司59一、企业简介59二、企业竞争优势分析59三、企业财务分析59第二节江苏鱼跃医疗设备股份有限公司63一、企业简介63二、企业竞争优势分析63三、企业财务分析64第三节咸阳西北医疗器械(集团)有限公司67一、企业简介67二、企业竞...

1、当您付费下载文档后,您只拥有了使用权限,并不意味着购买了版权,文档只能用于自身使用,不得用于其他商业用途(如 [转卖]进行直接盈利或[编辑后售卖]进行间接盈利)。
2、本站所有内容均由合作方或网友上传,本站不对文档的完整性、权威性及其观点立场正确性做任何保证或承诺!文档内容仅供研究参考,付费前请自行鉴别。
3、如文档内容存在违规,或者侵犯商业秘密、侵犯著作权等,请点击“违规举报”。

碎片内容

牙科设备的牙科用椅行业深度调研与投资

黄金书屋+ 关注
实名认证
内容提供者

爱好英语教学和互联网行业,热爱教育事业,兢兢业业

确认删除?
VIP
微信客服
  • 扫码咨询
会员Q群
  • 会员专属群点击这里加入QQ群
客服邮箱
回到顶部