电脑桌面
添加小米粒文库到电脑桌面
安装后可以在桌面快捷访问

设备点检建设概论VIP专享VIP免费

设备点检建设概论_第1页
1/32
设备点检建设概论_第2页
2/32
设备点检建设概论_第3页
3/32
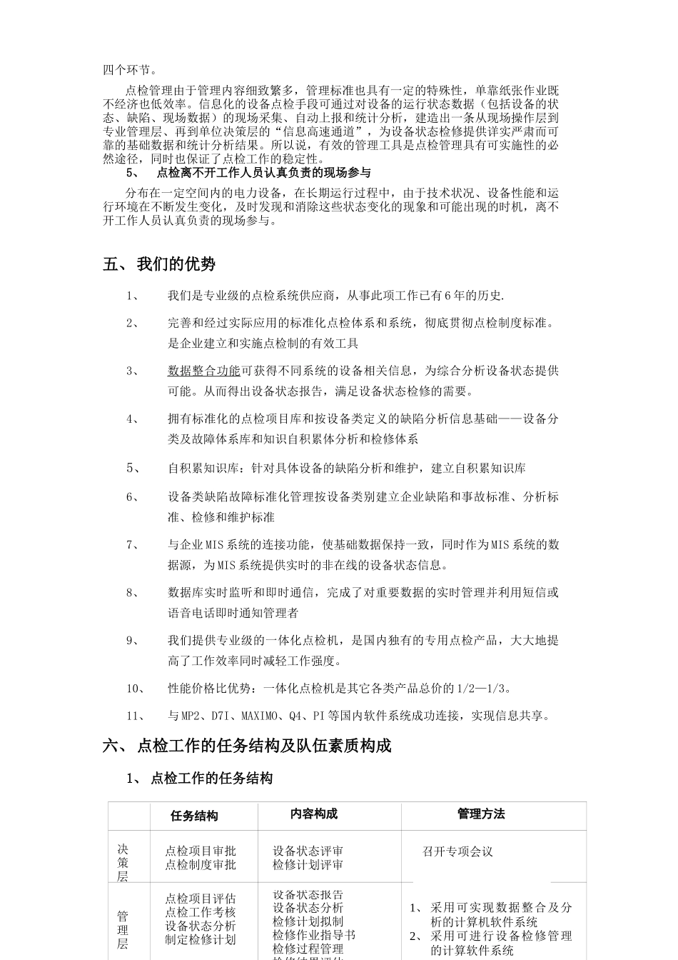
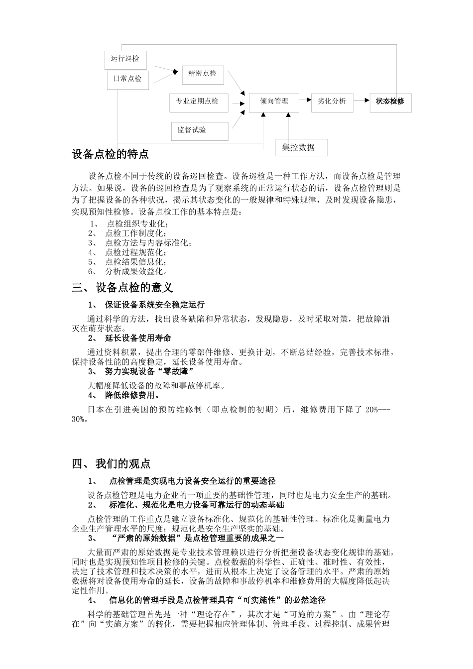
设备点检建设概论一、引言为避免设备的维修不足或检修过剩,当前电力设备管理正由定期检修和计划检修管理体制,向预知性设备状态检修体制转变,其根本目标是提高设备可靠性、经济性、降低生产成本,提高设备的利用率。设备状态检修是一个覆盖面广、综合性强的领域。它是建立在生产效能、费用、及设备可靠性维修工程基础之上的综合应用,同时已成为提高设备运行可靠性及效能、减少维修费用的有效途径。2001年12月国家电力公司关于《火力发电厂实施状态检修指导意见》的[2001]745号文件,规划出了火电厂实施设备状态检修的基本策略和路线,同时指出掌握设备的状态是实现设备状态检修的基础,并将设备点检作为实施状态检修的主要数据来源之一。这也说明设备点检制是即时掌握设备的状态的有效方法之一,为了配合状态检修工作,点检管理应作为一种新的模式在各单位贯彻和实施。二、设备点检管理设备点检管理是利用人的感官和仪表工具,或精密检测设备和仪器,按照预先制订的技术标准,定人、定点、定量、定标、定路线、定周期、定方法、定检查记录,施行全过程对运行设备进行动态检查。它是一种及时掌握设备运行状态,指导设备状态检修的一种严肃的科学管理方法。建立设备的五层防护体系系统系统//设备分类设备分类根据设备特点确定检修方式(A、B、C)状态监测状态监测状态分析状态分析综合分析各种状态信息,提出状态报告和检修建议检修管理检修管理作出检修决策,进行所需检修检修结果评价检修结果评价评价检修效果,审视检修方式决定是否重新分类点检数据巡检数据数采系统运行分析监督试验历史数据设备点检的特点设备点检不同于传统的设备巡回检查。设备巡检是一种工作方法,而设备点检是管理方法。如果说,设备的巡回检查是为了观察系统的正常运行状态的话,设备点检管理则是为了把握设备的各种状况,揭示其状态变化的一般规律和特殊规律,及时发现设备隐患,实现预知性检修。设备点检工作的基本特点是:1、点检组织专业化;2、点检工作制度化;3、点检方法与内容标准化;4、点检过程规范化;5、点检结果信息化;6、分析成果效益化。三、设备点检的意义1、保证设备系统安全稳定运行通过科学的方法,找出设备缺陷和异常状态,发现隐患,及时采取对策,把故障消灭在萌芽状态。2、延长设备使用寿命通过资料积累,提出合理的零部件维修、更换计划,不断总结经验,完善技术标准,保持设备性能的高度稳定,延长设备使用寿命。3、努力实现设备“零故障”大幅度降低设备的故障和事故停机率。4、降低维修费用。日本在引进美国的预防维修制(即点检制的初期)后,维修费用下降了20%---30%。四、我们的观点1、点检管理是实现电力设备安全运行的重要途径设备点检管理是电力企业的一项重要的基础性管理,同时也是电力安全生产的基础。2、标准化、规范化是电力设备可靠运行的动态基础点检管理的工作重点是建立设备标准化、规范化的基础性管理。标准化是衡量电力企业生产管理水平的尺度;规范化是安全生产坚实的基础。3、“严肃的原始数据”是点检管理重要的成果之一大量而严肃的原始数据是专业技术管理赖以进行分析把握设备状态变化规律的基础,同时也是实现预知性项目检修的关键。点检数据的科学性、正确性、准时性、有效性,决定了技术管理和技术决策的水平,进而从根本上决定了设备管理的水平。严肃的原始数据将对设备使用寿命的延长,设备的故障和事故停机率和维修费用的大幅度降低起决定性作用。4、信息化的管理手段是点检管理具有“可实施性”的必然途径科学的基础管理首先是一种“理论存在”,其次才是“可施的方案”。由“理论存在”向“实施方案”的转化,需要把握相应管理体制、管理手段、过程控制、成果管理日常点检运行巡检精密点检倾向管理劣化分析状态检修专业定期点检监督试验集控数据四个环节。点检管理由于管理内容细致繁多,管理标准也具有一定的特殊性,单靠纸张作业既不经济也低效率。信息化的设备点检手段可通过对设备的运行状态数据(包括设备的状态、缺陷、现场数据)的现场采集、自动上报和统计分析,建造出一条从现场操作层到专业管理层、再到单位决策层的“信息高速通...

1、当您付费下载文档后,您只拥有了使用权限,并不意味着购买了版权,文档只能用于自身使用,不得用于其他商业用途(如 [转卖]进行直接盈利或[编辑后售卖]进行间接盈利)。
2、本站所有内容均由合作方或网友上传,本站不对文档的完整性、权威性及其观点立场正确性做任何保证或承诺!文档内容仅供研究参考,付费前请自行鉴别。
3、如文档内容存在违规,或者侵犯商业秘密、侵犯著作权等,请点击“违规举报”。

碎片内容

设备点检建设概论

黄金书屋+ 关注
实名认证
内容提供者

爱好英语教学和互联网行业,热爱教育事业,兢兢业业

确认删除?
VIP
微信客服
  • 扫码咨询
会员Q群
  • 会员专属群点击这里加入QQ群
客服邮箱
回到顶部