电脑桌面
添加小米粒文库到电脑桌面
安装后可以在桌面快捷访问

计算机安全与保密复习资料VIP专享VIP免费

计算机安全与保密复习资料_第1页
1/11
计算机安全与保密复习资料_第2页
2/11
计算机安全与保密复习资料_第3页
3/11
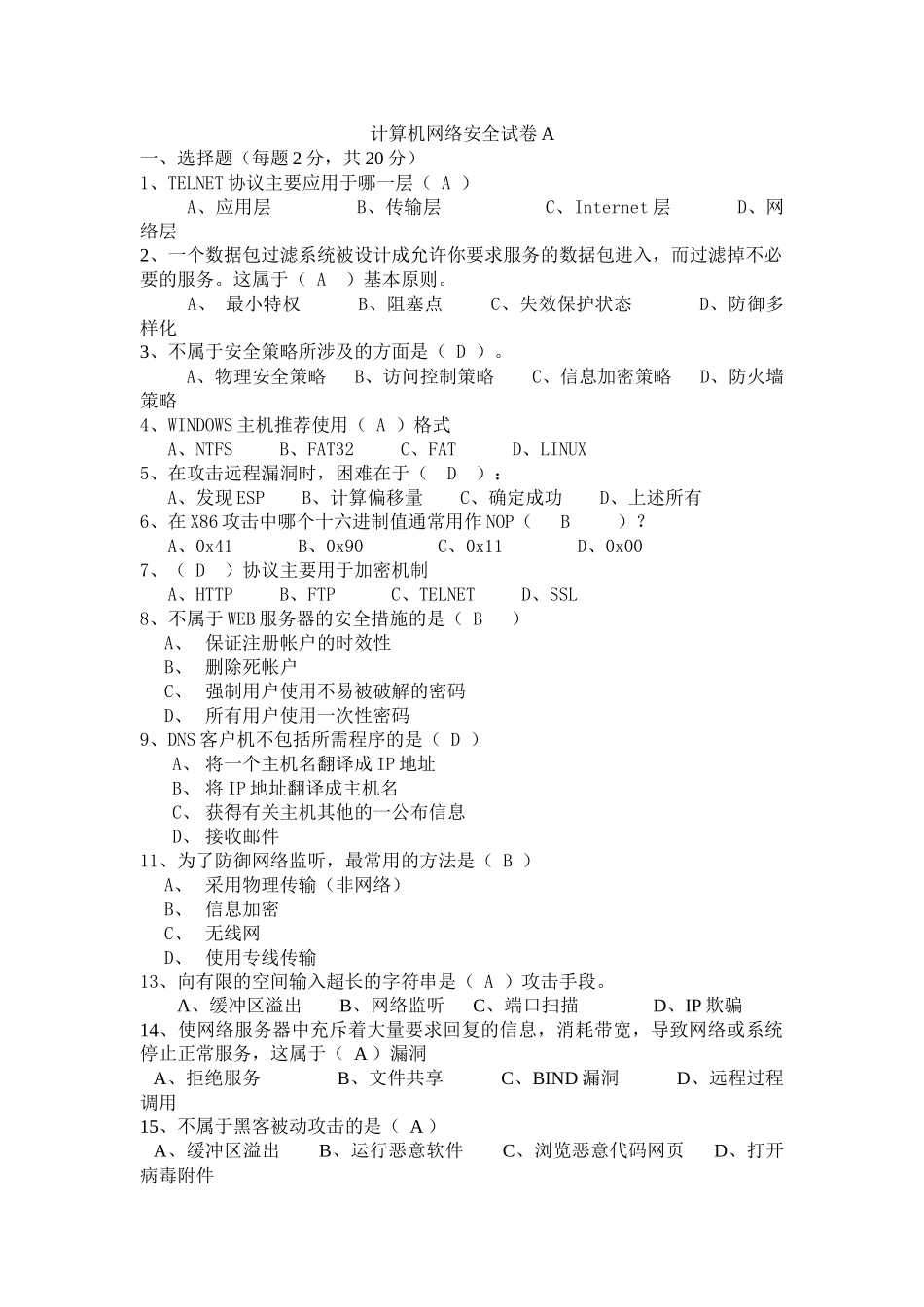
计算机网络安全试卷A一、选择题(每题2分,共20分)1、TELNET协议主要应用于哪一层(A)A、应用层B、传输层C、Internet层D、网络层2、一个数据包过滤系统被设计成允许你要求服务的数据包进入,而过滤掉不必要的服务。这属于(A)基本原则。A、最小特权B、阻塞点C、失效保护状态D、防御多样化3、不属于安全策略所涉及的方面是(D)。A、物理安全策略B、访问控制策略C、信息加密策略D、防火墙策略4、WINDOWS主机推荐使用(A)格式A、NTFSB、FAT32C、FATD、LINUX5、在攻击远程漏洞时,困难在于(D):A、发现ESPB、计算偏移量C、确定成功D、上述所有6、在X86攻击中哪个十六进制值通常用作NOP(B)?A、0x41B、0x90C、0x11D、0x007、(D)协议主要用于加密机制A、HTTPB、FTPC、TELNETD、SSL8、不属于WEB服务器的安全措施的是(B)A、保证注册帐户的时效性B、删除死帐户C、强制用户使用不易被破解的密码D、所有用户使用一次性密码9、DNS客户机不包括所需程序的是(D)A、将一个主机名翻译成IP地址B、将IP地址翻译成主机名C、获得有关主机其他的一公布信息D、接收邮件11、为了防御网络监听,最常用的方法是(B)A、采用物理传输(非网络)B、信息加密C、无线网D、使用专线传输13、向有限的空间输入超长的字符串是(A)攻击手段。A、缓冲区溢出B、网络监听C、端口扫描D、IP欺骗14、使网络服务器中充斥着大量要求回复的信息,消耗带宽,导致网络或系统停止正常服务,这属于(A)漏洞A、拒绝服务B、文件共享C、BIND漏洞D、远程过程调用15、不属于黑客被动攻击的是(A)A、缓冲区溢出B、运行恶意软件C、浏览恶意代码网页D、打开病毒附件16、不属于计算机病毒防治的策略的是(D)A、确认您手头常备一张真正“干净”的引导盘B、及时、可靠升级反病毒产品C、新购置的计算机软件也要进行病毒检测D、整理磁盘17、针对数据包过滤和应用网关技术存在的缺点而引入的防火墙技术,这是(D)防火墙的特点。A、包过滤型B、应用级网关型C、复合型防火墙D、代理服务型18、关于RSA算法下列说法不正确的是(A)A、RSA算法是一种对称加密算法。B、RSA算法的运算速度比DES慢。C、RSA算法可用于某种数字签名方案。D、RSA算法的安全性主要基于素因子分解的难度19、计算机病毒的结构不包括以下(D)部分A、引导部分B、传染部分C、表现部分D、隐藏部分20、下列属于非对称加密技术的是(C)A、IDEAB、AESC、RSAD、DES21、计算机会将系统中可使用内存减少,这体现了病毒的(B)A、传染性B、破坏性C、隐藏性D、潜伏性22、黑客在程序中设置了后门,这体现了黑客的(A)目的。A、非法获取系统的访问权限B、窃取信息C、篡改数据D、利用有关资源23、软件驻留在用户计算机中,侦听目标计算机的操作,并可对目标计算机进行特定操作的黑客攻击手段是(B)A、缓冲区溢出B、木马C、拒绝服务D、暴力破解24.TCP/IP协议安全隐患不包括(D)A.拒绝服务B.顺序号预测攻击C.TCP协议劫持入侵D.设备的复杂性25.IDEA密钥的长度为(D)A.56B.64C.124D.12826.在防火墙技术中,内网这一概念通常指的是(A)A.受信网络B.非受信网络C.防火墙内的网络D.互联网27.信息安全技术的核心是(A)A.PKIB.SETC.SSLD.ECC28.Internet接入控制不能对付以下哪类入侵者?(C)A.伪装者B.违法者C.内部用户D.地下用户29.通常为保证商务对象的认证性采用的手段是(C)A.信息加密和解密B.信息隐匿C.数字签名和身份认证技术D.数字水印30.关于Diffie-Hellman算法描述正确的是(B)A.它是一个安全的接入控制协议B.它是一个安全的密钥分配协议C.中间人看不到任何交换的信息D.它是由第三方来保证安全的31.以下哪一项不在证书数据的组成中?(D)A.版本信息B.有效使用期限C.签名算法D.版权信息32.计算机病毒的特征之一是(B)A.非授权不可执行性B.非授权可执行性C.授权不可执行性D.授权可执行性二、填空题:(每空2分,共20分)1、计算机安全技术研究的内容包括硬件实体安全、软件安全、数据安全、网络安全、病毒防治、防计算机犯罪。2、美国国防部发表的评估计算机系统安全等级,计算机安全等级划分为4类8级,即A2、A1、B3、B2、B1、C2、C1、D级,其中UNIX系统、XENIX、Novell、WindowsNT属...

1、当您付费下载文档后,您只拥有了使用权限,并不意味着购买了版权,文档只能用于自身使用,不得用于其他商业用途(如 [转卖]进行直接盈利或[编辑后售卖]进行间接盈利)。
2、本站所有内容均由合作方或网友上传,本站不对文档的完整性、权威性及其观点立场正确性做任何保证或承诺!文档内容仅供研究参考,付费前请自行鉴别。
3、如文档内容存在违规,或者侵犯商业秘密、侵犯著作权等,请点击“违规举报”。

碎片内容

计算机安全与保密复习资料

确认删除?
VIP
微信客服
  • 扫码咨询
会员Q群
  • 会员专属群点击这里加入QQ群
客服邮箱
回到顶部