电脑桌面
添加小米粒文库到电脑桌面
安装后可以在桌面快捷访问

工程材料及成型工艺基础模拟练习题1VIP免费

工程材料及成型工艺基础模拟练习题1_第1页
1/6
工程材料及成型工艺基础模拟练习题1_第2页
2/6
工程材料及成型工艺基础模拟练习题1_第3页
3/6
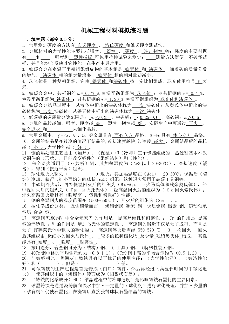
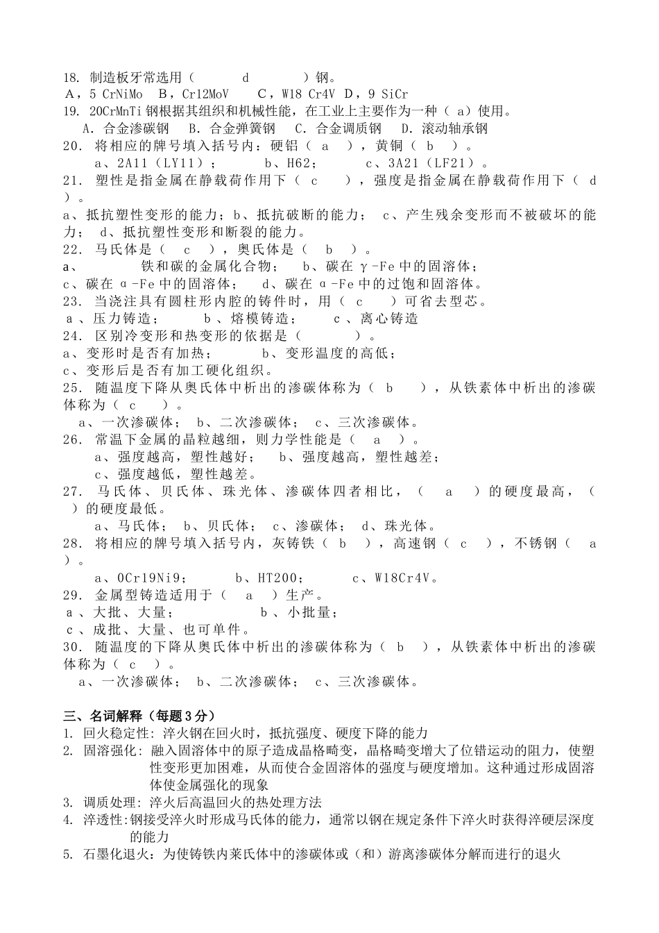
机械工程材料模拟练习题一、填空题(每空0.5分)1.常用测定硬度的方法有布氏硬度、洛氏硬度和维氏硬度测试法。2.金属材料的力学性能主要包括强度、塑性、硬度、冲击韧性等;强度的主要判据有和,强度和塑性指标可以用拉伸试验来测定;测量方法简便、不破坏试样,并且能综合反映其它性能,在生产中最常用。3.铁碳合金在室温下平衡组织组成物的基本相是铁素体和渗碳体,随着碳的质量分数的增加,渗碳体相的相对量增多,铁素体相的相对量却减少。4.珠光体是一种复相组织,它由铁素体和渗碳体按一定比例组成。珠光体用符号P表示。5.铁碳合金中,共析钢的wc=0.77%,室温平衡组织为珠光体;亚共析钢的wc=0.4%,室温平衡组织为铁素体;过共析钢的wc=1.20%,室温平衡组织为珠光体和渗碳体。6.铁碳合金结晶过程中,从液体中析出的渗碳体称为一次渗碳体;从奥氏体中析出的渗碳体称为二次渗碳体;从铁素体中析出的渗碳体称为三次渗碳体。7.低碳钢的碳质量分数范围是:wc<0.25、中碳钢:wc0.25-0.6、高碳钢:wc>0.6。8.金属的晶粒越细,强度、硬度越高,塑性、韧性越好。实际生产中可通过正火、完全退火和来细化晶粒。9.常用金属中,γ-Fe、Al、Cu等金属具有面心立方晶格,α-Fe具有体心立方晶格。10.金属的结晶是在过冷的情况下结晶的,冷却速度越快,过冷度越大,金属结晶后的晶粒越(小),力学性能越(好)。11.钢的热处理工艺是由(加热)、(保温)和(冷却)三个步骤组成的;热处理基本不改变钢件的(形状),只能改变钢件的(组织结构)和(性能)。12.完全退火适用于(亚共析)钢,其加热温度为(Ac3以上20-30℃),冷却速度(缓慢),得到(接近平衡)组织。13.球化退火又称为()退火,其加热温度在(Ac1)+20-30℃,保温后(随炉)冷却,获得(细小而均匀的球状Fe3C)组织;这种退火常用于高碳工具钢等。14.中碳钢淬火后,再经低温回火后的组织为(M回+A残、回火马氏体和残余奥氏体),经中温回火后的组织为(T回回火托氏体),经高温回火后的组织为(S回回火索氏体);淬火高温回火后具有(强度高、塑性和韧性好)性能。15.钢的高温回火的温度范围在(500-650℃),回火后的组织为(S回)。16.按化学成份分类,就含碳量而言,渗碳钢属_碳素_钢,调质钢属_碳素_钢,滚动轴承钢属_合金_钢。17.高速钢W18Cr4V中合金元素W的作用是__提高热硬性和耐磨性_;Cr的作用是_提高钢的淬透性_;V的作用是_增加马氏体的稳定性_。高速钢的锻造不仅是为了成型,而且是为了_打碎莱氏体中粗大的碳化物_。高速钢淬火后需经_550-570_℃___3___次回火,回火后其组织由_极细小的回火马氏体_、_较多的粒状碳化物_及少量_残留奥氏体_构成,其性能具有_硬度_、_强度_、_耐磨性_。18.按用途分,合金钢可分为(结构)钢、(工具)钢、(特殊性能)钢。19.40Cr钢中铬的平均含量约为(0.8-1.1),GCr9钢中铬的平均含量约为(0.9-1.2)。20.与铸钢相比,普通灰口铸铁具有以下优异的使用性能:(力学性能好)、(铸造性能好)和(),但是()差。21.可锻铸铁的生产过程是首先铸成(白口)铸件,然后再经过(高温长时间的中锻化退火),使其组织中的(渗碳体)转变成为(团絮状石墨)。22.(铸铁的化学成分)和(结晶过程中的冷却速度)是影响铸铁石墨化的主要因素。23.球墨铸铁是通过浇铸前向铁水中加入一定量的(球化剂)进行球化处理,并加入少量的(孕育剂)促使石墨化,在浇铸后直接获得球状石墨结晶的铸铁。24.填出下列力学性能指标的符号:屈服强度σs,洛氏硬度C标尺HRC,冲击韧性aK。25.碳素钢除铁、碳外,还常有锰、硅、硫、磷等杂质元素,其中锰、硅是有益元素,硫、磷是有害元素。26.内部原子杂乱排列的物质叫做多晶体,内部原子规则排列的物质叫单晶体,一般固态金属都属于多晶体。27.QT400-15表示名称为球墨铸铁的材料,其中两组数字分别表示抗拉强度σb400MPa和伸长率15%,其石墨形态为球状。28.自由锻的基本工序有镦粗、拔长、冲孔、弯曲等。29.在亚共析碳钢中,钢的力学性能随含碳量的增加其强度提高而塑性下降,这是由于平衡组织中珠光体增多而铁素体减少的缘故。二、选择题(每空1分)1.表示金属材...

1、当您付费下载文档后,您只拥有了使用权限,并不意味着购买了版权,文档只能用于自身使用,不得用于其他商业用途(如 [转卖]进行直接盈利或[编辑后售卖]进行间接盈利)。
2、本站所有内容均由合作方或网友上传,本站不对文档的完整性、权威性及其观点立场正确性做任何保证或承诺!文档内容仅供研究参考,付费前请自行鉴别。
3、如文档内容存在违规,或者侵犯商业秘密、侵犯著作权等,请点击“违规举报”。

碎片内容

工程材料及成型工艺基础模拟练习题1

确认删除?
VIP
微信客服
  • 扫码咨询
会员Q群
  • 会员专属群点击这里加入QQ群
客服邮箱
回到顶部