电脑桌面
添加小米粒文库到电脑桌面
安装后可以在桌面快捷访问

某公司任职资格管理标准VIP免费

某公司任职资格管理标准_第1页
1/17
某公司任职资格管理标准_第2页
2/17
某公司任职资格管理标准_第3页
3/17
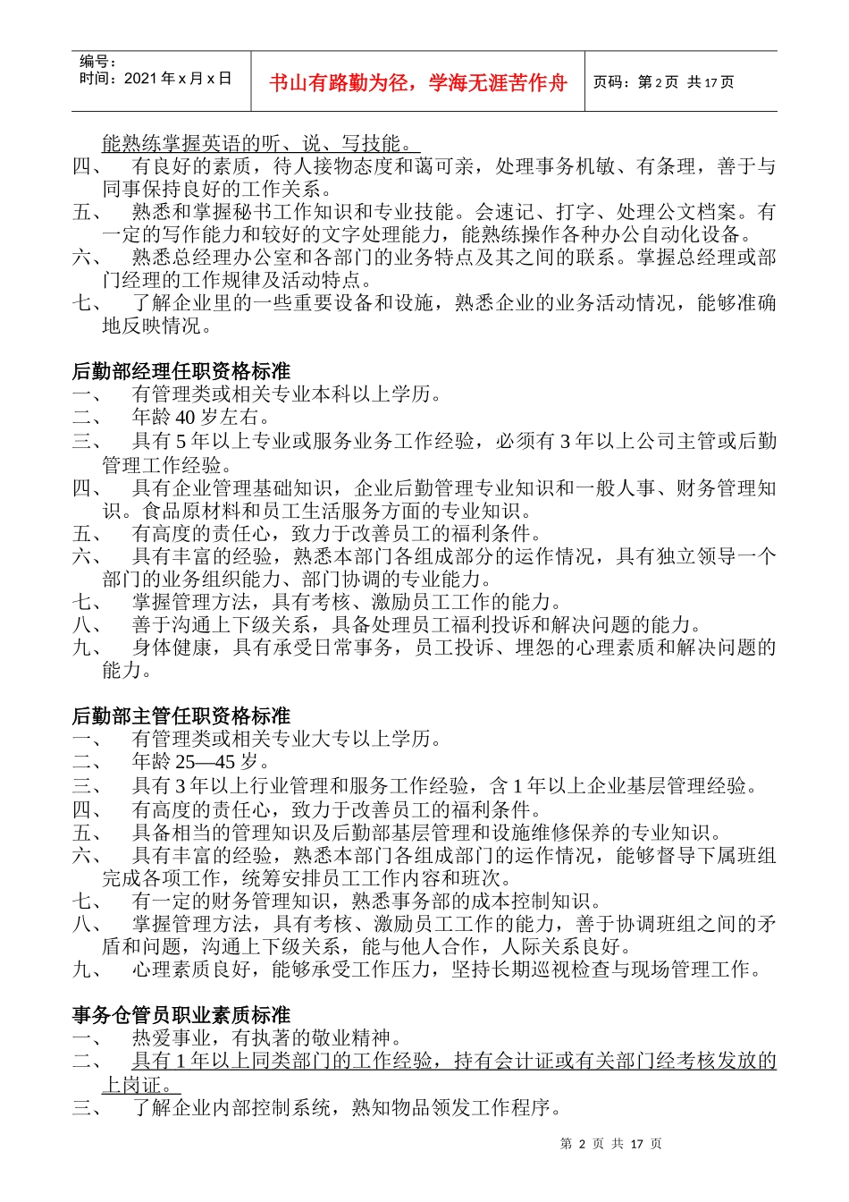
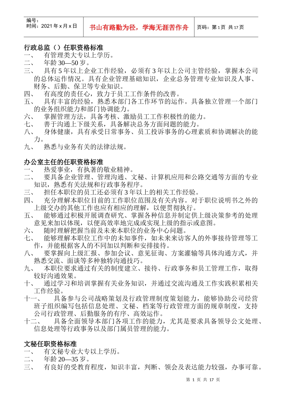
第1页共17页编号:时间:2021年x月x日书山有路勤为径,学海无涯苦作舟页码:第1页共17页行政总监()任职资格标准一、有管理类大专以上学历。二、年龄30—50岁。三、具有5年以上企业工作经验,必须有3年以上公司主管经验,掌握本公司的总体运作情况。具有企业管理基础知识,企业总务管理专业知识及人事、财务、后勤、保卫等专业知识。四、有高度的责任心,致力于员工工作条件的改善。五、具有丰富的经验,熟悉本部门各工作环节的运作。具备独立管理一个部门的业务组织能力和部门协调能力。六、掌握管理方法,具备考核、激励员工工作积极性的能力。七、善于沟通上下级关系,具备解决总务方面问题的能力。八、身体健康,具有承受日常事务、员工投诉事务的心理素质和协调解决的能力。九、熟悉与业务有关的法律法规。办公室主任的任职资格标准一、热爱事业,有执著的敬业精神。二、要具备企业管理、管理沟通、文秘、计算机应用和公路交通等方面的专业知识,熟悉有关法规和行政事务程序。三、担任本职位的员工还必须有3年以上的相关工作经验。四、充分理解本职位目前的工作职位范围及有关内容。对于职位说明书之外的上级交办的其他工作也应有相应的理解,以便贯彻执行。五、能够通过积极开展调查研究、掌握各种信息并制定供上级决策参考的处理意见来加以体现,以便高效率地完成或实现上级的指示或意图。六、随时理解把握当前及未来本职位的业务中心问题。七、能够理解本职位工作中的未知事件,如未来来访客人的外事接待管理等工作,并能根据客人的不同加以判断和安排接待。八、要掌握向上级汇报、参加会议、意见征询、方案灌输等具体沟通方式,并熟悉交流、面谈等多种独特沟通技巧。九、本职位要求通过有关的制度建立、接待、行政事务和员工管理工作,取得较好沟通效果。十、通过学习和培训掌握有关业务知识,并通过交流沟通及工作实践积累相关工作经验。十一、具备参与公司战略策划及行政管理制度策划能力,能够协助公司经营班子组织编写包括信息处理、文秘、档案等行政管理方面的规章制度,支持公司行政管理、后勤服务的有序、高效运作。十二、具备全面领导本部门各项工作的能力,尤其是要求具备领导公文处理、信息处理等行政事务以及部门属员管理的能力。文秘任职资格标准一、有文秘专业大专以上学历。二、年龄20—35岁。三、有良好的受教育程度,知识丰富,判断、领会及表达能力较强,办事可靠。第2页共17页第1页共17页编号:时间:2021年x月x日书山有路勤为径,学海无涯苦作舟页码:第2页共17页能熟练掌握英语的听、说、写技能。四、有良好的素质,待人接物态度和蔼可亲,处理事务机敏、有条理,善于与同事保持良好的工作关系。五、熟悉和掌握秘书工作知识和专业技能。会速记、打字、处理公文档案。有一定的写作能力和较好的文字处理能力,能熟练操作各种办公自动化设备。六、熟悉总经理办公室和各部门的业务特点及其之间的联系。掌握总经理或部门经理的工作规律及活动特点。七、了解企业里的一些重要设备和设施,熟悉企业的业务活动情况,能够准确地反映情况。后勤部经理任职资格标准一、有管理类或相关专业本科以上学历。二、年龄40岁左右。三、具有5年以上专业或服务业务工作经验,必须有3年以上公司主管或后勤管理工作经验。四、具有企业管理基础知识,企业后勤管理专业知识和一般人事、财务管理知识。食品原材料和员工生活服务方面的专业知识。五、有高度的责任心,致力于改善员工的福利条件。六、具有丰富的经验,熟悉本部门各组成部分的运作情况,具有独立领导一个部门的业务组织能力、部门协调的专业能力。七、掌握管理方法,具有考核、激励员工工作的能力。八、善于沟通上下级关系,具备处理员工福利投诉和解决问题的能力。九、身体健康,具有承受日常事务,员工投诉、埋怨的心理素质和解决问题的能力。后勤部主管任职资格标准一、有管理类或相关专业大专以上学历。二、年龄25—45岁。三、具有3年以上行业管理和服务工作经验,含1年以上企业基层管理经验。四、有高度的责任心,致力于改善员工的福利条件。五、具备相当的管理知识及后勤部基层管理和设施维修保养的专业知识...

1、当您付费下载文档后,您只拥有了使用权限,并不意味着购买了版权,文档只能用于自身使用,不得用于其他商业用途(如 [转卖]进行直接盈利或[编辑后售卖]进行间接盈利)。
2、本站所有内容均由合作方或网友上传,本站不对文档的完整性、权威性及其观点立场正确性做任何保证或承诺!文档内容仅供研究参考,付费前请自行鉴别。
3、如文档内容存在违规,或者侵犯商业秘密、侵犯著作权等,请点击“违规举报”。

碎片内容

某公司任职资格管理标准

您可能关注的文档

确认删除?
VIP
微信客服
  • 扫码咨询
会员Q群
  • 会员专属群点击这里加入QQ群
客服邮箱
回到顶部