电脑桌面
添加小米粒文库到电脑桌面
安装后可以在桌面快捷访问

某地产项目销售代理投标书VIP免费

某地产项目销售代理投标书_第1页
1/121
某地产项目销售代理投标书_第2页
2/121
某地产项目销售代理投标书_第3页
3/121
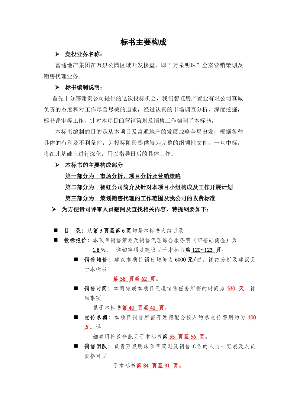
富通地产·万泉明珠地产项目销售代理投标书(正本)标书主要构成竞投业务名称:富通地产集团在万泉公园区域开发楼盘,即“万泉明珠”全案营销策划及销售代理业务。标书编制说明:首先十分感谢贵公司提供的这次投标机会,我们智虹房产置业有限公司真诚负责的态度和对工作尽善尽美的追求,经过认真的市场调查分析,深度挖掘,标书评审等工作,针对本项目的营销策划及销售工作编制了本标书。本标书编制的目的是从本项目及富通地产的发展战略全局出发,根据各种具体的有利及不利条件,为投标阶段提供较为完整的纲领性文件,一旦中标,将在此基础上进行深化,用以指导日后的具体工作。本标书的主要构成部分第一部分为市场分析、项目分析及营销策略第二部分为智虹公司简介及针对本项目小组构成及工作开展计划第三部分为策划销售代理的工作范围及我公司的收费标准为方便贵司评审人员翻阅及查找相关内容,特提纲要如下:目录:从第3页至第6页均是本标书大纲目录投标报价:本项目销售策划及销售代理综合服务费(即基础佣金)为1.8%,详细事项及建议见于本标书第120~123页。销售均价:建议本项目销售均价为6000元/㎡。详细分析及建议见于本标书第58页至62页。销售时间:本司完成本项目代理销售任务所需的时间为330天,详细事项见于本标书第40页至42页。宣传总额:本项目销售所需开发商配合投入的总宣传费用约为100万。详细费用投放分配见于本标书第55页至56页。销售团队:负责万泉明珠项目策划及销售工作的人员一览表及人员资格可见于本标书第84页至91页。销售策划:本项目的营销策划及销售代理见于本标书第36页至78页。实力显示:本司曾代理业绩、企业信誉、综合实力等显示可见于本标书第79页至83页。目录竞标业务工作流程第一部分市场分析\项目分析\营销策略一、市场分析1.1、宏观市场分析1.1.1政治、经济发展形势良好1.1.2沈阳市房地产市场分析1.1.3沈阳住宅市场特性分析1.2、竞争市场分析1.2.1大东区参考项目分析1.2.2、区域内可类比未来竞争对手分析1.3、消费市场分析1.4、小结二、项目分析2.1项目SWOT分析2.1.1优势分析2.1.2劣势分析2.1.3机会分析2.1.4威胁分析2.1.5、小结2.2、市场定位2.2.1目标市场分析2.2.2、目标客户群分析2.3、项目市场定位2.3.1住宅产品定位2.3.2社区商业定位:三、营销策略3.1、推广的主体思路及实施方案3.1.1项目卖点的提炼3.1.2独特销售主张的提升3.2、市场推广时间3.2.1、推广时机分析3.2.2、推广时间安排3.3、项目宣传推广策略3.3.1、广告战略目标3.3.2、广告总体策略3.3.3、营销策略建议3.3.4、项目分析和广告定位3.3.5、广告效果监控、评估及修正3.3.6、各阶段宣传推广手段及费用3.4媒介策略3.5、价格策略3.5.1、销售价格建议3.5.2、入市价格及销售均价:3.5.3、付款方式3.6、销售策略3.6.1、入市时机及销售策略3.6.2、项目营销方式的建议3.6.3、销售渠道3.6.4、销售控制3.6.5、销售目标3.6.6、销售中心及样板房设计建议第二部分智虹公司介绍\项目组构建介绍\工作开展规划四、公司简介4.1理念4.2策划代理精英团队4.3策划代理服务体系4.4楼盘代理业绩4.5强大的数据基础五、销售现场组织及管理5.1、销售现场日常管理方案5.1.1、本项目人事架构5.1.2、相应岗位职能5.1.3、本项目主要人员工作经历5.2、工作人员管理5.2.1、管理制度5.2.2、工作例会制度以及流程5.2.3业务流程第三部分工作范围及收费标准六、工作范围及收费标准6.1、工作范围6.2、收费标准结束语附件I――表格表1、现场人员日常工作表表2、来电登记表表3、客户登记表表4、每周一手客户途径统计表5、客源统计周报表6、日常必做工作(管理层)表7、每月总结提纲附件II――制度1、业务人员业务操作行为规范2、公司员工培训制度3、业务员管理规定4、销售现场交接制度附件三1、本项目的VI视觉表现系统2、平面广告创意表现3、现场推广活动创意表现4、软性广告创意表现5、影视、多媒体广告创意表现致富通地产集团:富通品牌的在深圳取得的成功也给在沈阳与富通合作的公司带来了压力,顶级品牌当然需要最好的服务,智虹公司将努力成为提供最好服务的营销策划及销售代理商...

1、当您付费下载文档后,您只拥有了使用权限,并不意味着购买了版权,文档只能用于自身使用,不得用于其他商业用途(如 [转卖]进行直接盈利或[编辑后售卖]进行间接盈利)。
2、本站所有内容均由合作方或网友上传,本站不对文档的完整性、权威性及其观点立场正确性做任何保证或承诺!文档内容仅供研究参考,付费前请自行鉴别。
3、如文档内容存在违规,或者侵犯商业秘密、侵犯著作权等,请点击“违规举报”。

碎片内容

某地产项目销售代理投标书

您可能关注的文档

确认删除?
VIP
微信客服
  • 扫码咨询
会员Q群
  • 会员专属群点击这里加入QQ群
客服邮箱
回到顶部