电脑桌面
添加小米粒文库到电脑桌面
安装后可以在桌面快捷访问

人事、劳务计划的制定VIP免费

人事、劳务计划的制定_第1页
1/11
人事、劳务计划的制定_第2页
2/11
人事、劳务计划的制定_第3页
3/11
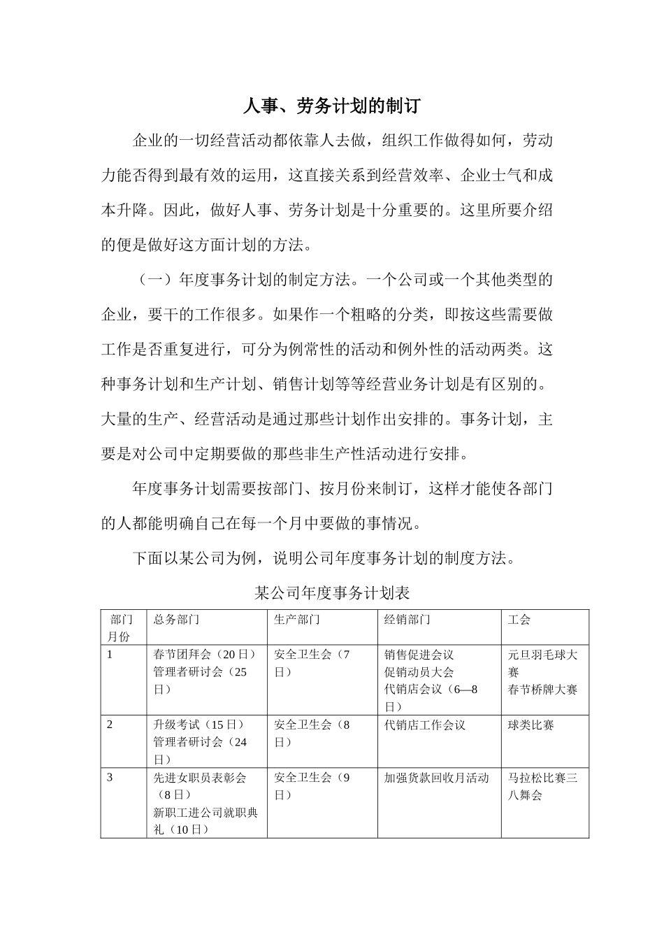
人事、劳务计划的制订人事、劳务计划的制订企业的一切经营活动都依靠人去做,组织工作做得如何,劳动力能否得到最有效的运用,这直接关系到经营效率、企业士气和成本升降。因此,做好人事、劳务计划是十分重要的。这里所要介绍的便是做好这方面计划的方法。(一)年度事务计划的制定方法。一个公司或一个其他类型的企业,要干的工作很多。如果作一个粗略的分类,即按这些需要做工作是否重复进行,可分为例常性的活动和例外性的活动两类。这种事务计划和生产计划、销售计划等等经营业务计划是有区别的。大量的生产、经营活动是通过那些计划作出安排的。事务计划,主要是对公司中定期要做的那些非生产性活动进行安排。年度事务计划需要按部门、按月份来制订,这样才能使各部门的人都能明确自己在每一个月中要做的事情况。下面以某公司为例,说明公司年度事务计划的制度方法。某公司年度事务计划表部门月份总务部门生产部门经销部门工会1春节团拜会(20日)管理者研讨会(25日)安全卫生会(7日)销售促进会议促销动员大会代销店会议(6—8日)元旦羽毛球大赛春节桥牌大赛2升级考试(15日)管理者研讨会(24日)安全卫生会(8日)代销店工作会议球类比赛3先进女职员表彰会(8日)新职工进公司就职典礼(10日)安全卫生会(9日)加强货款回收月活动马拉松比赛三八舞会4管理者研讨会(10~11日)安全卫生会(9日)销售促进会乒乓球赛5股东大会(20日)新客户开发活动高尔夫球赛五四歌咏比赛6安全周准备职工健康检查防灾会议安全卫生会(7日)特约商店经理会网球大赛7安全周活动家夏季奖金发放夏季休假(24、25日)安全卫生会(7日)销售促进会足球大赛8公司创立周年经念(2日)工具管理整顿月安全卫生会(7日)大扫除(13日)集训棒球大赛9卫生周准备招聘高中生下年度经营计划准备质量月活动安全卫生会(7日)新客户开拓竞赛月光晚会10管理者研讨会决定下年度经营计划安全卫生会(7日)推销竞赛赛跑11管理者研讨会决定下年度经营计划提高生产效率月活动安全卫生会(7日)销售促进会议运动大会12年终奖金年末假(29—3日)公布下年度经营计划防灾会议安全卫生会(7日)加强货款回收月活动圣诞节晚会(二)组织开发计划的制订。企业的组织是经营的工具之一,它为实现经营目标而存在,随着企业发展要求的变化而改变。在现代企业,已经很难找到一种不变的组织形式,随着企业经营目标的变化、企业经营条件的改变而重新设计、重新建立组织,成为企业发展中一项重要的工作。而对这种设计和重组活动预先进行计划,也主成为经营计划的内容之一。1、确定组织开发的重点。如果把企业组织的重新设计和组建看作企业组织的开发(事实上,这也确确实实是一种开发,因为它将用一套新的组织体系替代原有的组织体系),那么,如同其他项目的开发一样,组织开发也需要明确重点。企业组织的开发可以参考别家企业的做法,吸取别人的经验,但模仿别人是没有出路的。根据本企业的实际情况,以自己的方式,有重点地进行组织开发,是使之获得成功的关键。实际上,不但不同企业组织开发的重点不尽相同,就是同一企业,在不同时期,组织开发的重点也是不同的。作为组织开发计划的制订者,需要有现代化的组织开发观点,即一种在动态过程中把握企业组织重点的观点,而不能以静止的观点扑克待企业组织的设计和构建。2、充分考虑合理安排人事的要求,最大限度地调动人的积极性。企业组织最终是由人组成的,因此,如何调动人的积极性,是组织变革中需要认真解决的问题。这包括以下几个方面:第一,如何使企业中现有的人员得到最合理的安排,使之各得其所。第二,坚持合理授权的原则。合理授权,能使整个组织中的所有人都能依据所处地位,及时地处理授权范围内的事项。第三,明确区分管理岗位和参谋岗位的不同职责,使之各司其职,保证指挥管理系统的高效统一,使参谋智囊机构的作用得到充分发挥。第四,明确工作分配的原则。第五,要昼通过组织上的合理设计,使组织内各层之间的信息交流畅通,使指挥系统的命令能够迅速得以正确的传递。把组织开发的这些要求原则具体地表现到某一阶段的组织开发过程中去,并在这个过程进...

1、当您付费下载文档后,您只拥有了使用权限,并不意味着购买了版权,文档只能用于自身使用,不得用于其他商业用途(如 [转卖]进行直接盈利或[编辑后售卖]进行间接盈利)。
2、本站所有内容均由合作方或网友上传,本站不对文档的完整性、权威性及其观点立场正确性做任何保证或承诺!文档内容仅供研究参考,付费前请自行鉴别。
3、如文档内容存在违规,或者侵犯商业秘密、侵犯著作权等,请点击“违规举报”。

碎片内容

人事、劳务计划的制定

确认删除?
VIP
微信客服
  • 扫码咨询
会员Q群
  • 会员专属群点击这里加入QQ群
客服邮箱
回到顶部