电脑桌面
添加小米粒文库到电脑桌面
安装后可以在桌面快捷访问

2018年消防演练计划

2018年消防演练计划_第1页
1/4
2018年消防演练计划_第2页
2/4
2018年消防演练计划_第3页
3/4
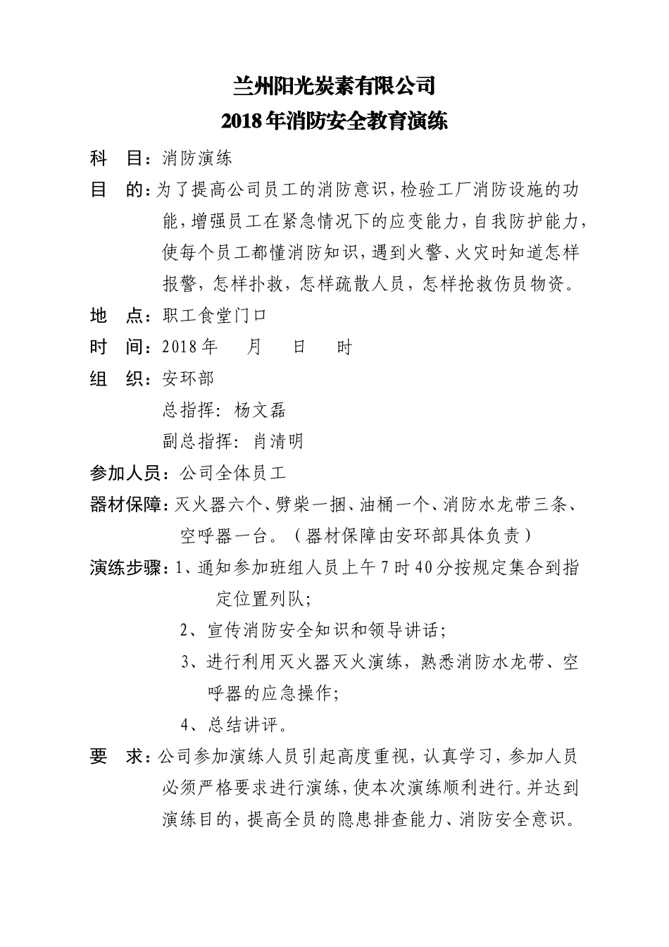
兰州阳光炭素有限公司2018 年消防安全教育演练科 目:消防演练目 的:为了提高公司员工的消防意识,检验工厂消防设施的功能,增强员工在紧急情况下的应变能力,自我防护能力,使每个员工都懂消防知识,遇到火警、火灾时知道怎样报警,怎样扑救,怎样疏散人员,怎样抢救伤员物资。地 点:职工食堂门口时 间:2018 年 月 日 时组 织:安环部总指挥:杨文磊 副总指挥:肖清明参加人员:公司全体员工器材保障:灭火器六个、劈柴一捆、油桶一个、消防水龙带三条、空呼器一台。(器材保障由安环部具体负责)演练步骤:1、通知参加班组人员上午 7 时 40 分按规定集合到指定位置列队;2、宣传消防安全知识和领导讲话;3、进行利用灭火器灭火演练,熟悉消防水龙带、空呼器的应急操作;4、总结讲评。要 求:公司参加演练人员引起高度重视,认真学习,参加人员必须严格要求进行演练,使本次演练顺利进行。并达到演练目的,提高全员的隐患排查能力、消防安全意识。演练实施:一、演练目标(一)了解公司的防火制度及消防逃生路径,提高自救能力。(二)公司参加演练人员能熟练掌握灭火器、消防栓、空呼器的使用方法,熟悉消防知识,懂得一些必要的抢救措施,贯彻消防事故处理流程,确保参加演练人员熟悉灭火器及消防栓的使用方法。(三)增强员工主人翁意识,在生产生活中主动排查安全隐患,及时上报,添堵安全漏洞,保障安全,确保生产任务顺利完成。二、演练项目(一)接警与响应级别确定 现场作业人员立即报警(电话:13919861039)。安环部部长、大门岗亭值班员接到汇报现场火灾发生信息后,对警情做出判断,初步确定相应的响应级别。 (二)应急疏散 确定相应的响应级别后,按响应级别启动应急程序,通知公司应急小组有关人员到位、开通信息与通信网络、通知调配救援所需的应急资源(包括应急队伍和物资、装备等)、成立现场应急指挥部。除了按照灭火程序进行灭火以外,紧急情况下还要疏散人员和物资。 (三)救援行动 有关应急队伍进入事故现场后,迅速开展事故侦测、警戒、疏散、人员求助、工程抢修等有关应急救援工作。当事态超出了内部响应级别无法得到有效控制时,由应急指挥中心启动外部响应。 各部门接到疏散指令后,立即关掉电源,关好窗、门,有组织的从安全出口疏散,前往集合场地。疏散人员工作要有秩序地服从指挥人员和按疏导人员要求进行疏散。做到不惊慌失措,勿混乱、拥挤,避免人员伤亡。 2、物资财产疏散 对于那些可...

1、当您付费下载文档后,您只拥有了使用权限,并不意味着购买了版权,文档只能用于自身使用,不得用于其他商业用途(如 [转卖]进行直接盈利或[编辑后售卖]进行间接盈利)。
2、本站所有内容均由合作方或网友上传,本站不对文档的完整性、权威性及其观点立场正确性做任何保证或承诺!文档内容仅供研究参考,付费前请自行鉴别。
3、如文档内容存在违规,或者侵犯商业秘密、侵犯著作权等,请点击“违规举报”。

碎片内容

2018年消防演练计划

确认删除?
VIP
微信客服
  • 扫码咨询
会员Q群
  • 会员专属群点击这里加入QQ群
客服邮箱
回到顶部