电脑桌面
添加小米粒文库到电脑桌面
安装后可以在桌面快捷访问

人力资源-PLC初级培训教材VIP免费

人力资源-PLC初级培训教材_第1页
1/48
人力资源-PLC初级培训教材_第2页
2/48
人力资源-PLC初级培训教材_第3页
3/48
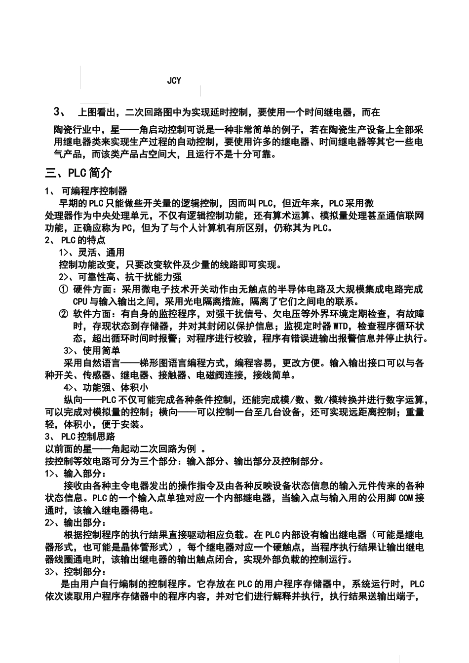
PLC初级培训教材第一章电气系统及PLC简介一、设备电气系统结构简介设备电气系统一般由以下几部分组成1、执行机构:执行工作命令陶瓷行业中常见的执行机构有:电动机(普通、带刹车、带离合)、电磁阀(控制油路或气路的通闭完成机械动作)、伺服马达(控制调节油路、气路的开度大小)等。2、输入元件:从外部取入信息陶瓷行业中常见的输入元件有:各类主令电器(开头、按扭)、行程开关(位置)近接开关(反映铁件运动位置)、光电开关(运动物体的位置)、编码器(反映物体运动距离)、热电偶(温度)、粉位感应器粉料位置)等。控制中心:记忆程序或信息、执行逻辑运算及判断常见控制中心部件有各类PLC、继电器、接触器、热继电器、等。电源向输入元件、控制中心提供控制电源;向执行机构提供电气动力。二、简单的单台电动机电气系统例:一台星——角启动的鼠笼式电动机的电气系统1、一次线路图2、二次线路图ABCTQJC1RRJC1SJJC1JCJJCJJCJSJJCYJCJA执行机构电源输入元件控制中心JCY3、上图看出,二次回路图中为实现延时控制,要使用一个时间继电器,而在陶瓷行业中,星——角启动控制可说是一种非常简单的例子,若在陶瓷生产设备上全部采用继电器类来实现生产过程的自动控制,要使用许多的继电器、时间继电器等其它一些电气产品,而该类产品占空间大,且运行不是十分可靠。三、PLC简介1、可编程序控制器早期的PLC只能做些开关量的逻辑控制,因而叫PLC,但近年来,PLC采用微处理器作为中央处理单元,不仅有逻辑控制功能,还有算术运算、模拟量处理甚至通信联网功能,正确应称为PC,但为了与个人计算机有所区别,仍称其为PLC。2、PLC的特点1>、灵活、通用控制功能改变,只要改变软件及少量的线路即可实现。2>、可靠性高、抗干扰能力强①硬件方面:采用微电子技术开关动作由无触点的半导体电路及大规模集成电路完成CPU与输入输出之间,采用光电隔离措施,隔离了它们之间电的联系。②软件方面:有自身的监控程序,对强干扰信号、欠电压等外界环境定期检查,有故障时,存现状态到存储器,并对其封闭以保护信息;监视定时器WTD,检查程序循环状态,超出循环时间时报警;对程序进行校验,程序有错误进输出报警信息并停止执行。3>、使用简单采用自然语言——梯形图语言编程方式,编程容易,更改方便。输入输出接口可以与各种开关、传感器、继电器、接触器、电磁阀连接,接线简单。4>、功能强、体积小纵向——PLC不仅可能完成各种条件控制,还能完成模/数、数/模转换并进行数字运算,可以完成对模拟量的控制;横向——可以控制一台至几台设备,还可实现远距离控制;重量轻,体积小,便于安装。3、PLC控制思路以前面的星——角起动二次回路为例。按控制等效电路可分为三个部分:输入部分、输出部分及控制部分。1>、输入部分:接收由各种主令电器发出的操作指令及由各种反映设备状态信息的输入元件传来的各种状态信息。PLC的一个输入点单独对应一个内部继电器,当输入点与输入用的公用脚COM接通时,该输入继电器得电。2>、输出部分:根据控制程序的执行结果直接驱动相应负载。在PLC内部设有输出继电器(可能是继电器形式,也可能是晶体管形式),每个继电器对应一个硬触点,当程序执行结果让输出继电器线圈通电时,该输出继电器的输出触点闭合,实现外部负载的控制运行。3>、控制部分:是由用户自行编制的控制程序。它存放在PLC的用户程序存储器中,系统运行时,PLC依次读取用户程序存储器中的程序内容,并对它们进行解释并执行,执行结果送输出端子,以使相应的外部负载得到控制。PLC的用户程序采用梯形图的编程方式,它由继电器控制电路演变而来,所不同的是,它内部的继电器并非实际的继电器,而是“软”继电器,由软继电器组成的控制线路并不是真正意义上的物理连接,而只是逻辑关系上的连接(软接线)。它的内部继电器线圈用表示,常开点用来表示,常闭点用来表示。从PLC内部可区分为六个部分即:输入、输出、存储器、CPU、电源及操作显示部分。详见P8~14页①输入部分:负责采集外部指令及设备状态,以使CPU作出判断。见P11页图1.6及1.7。②输出部分:将CPU的运算结果向外部输出,以完成...

1、当您付费下载文档后,您只拥有了使用权限,并不意味着购买了版权,文档只能用于自身使用,不得用于其他商业用途(如 [转卖]进行直接盈利或[编辑后售卖]进行间接盈利)。
2、本站所有内容均由合作方或网友上传,本站不对文档的完整性、权威性及其观点立场正确性做任何保证或承诺!文档内容仅供研究参考,付费前请自行鉴别。
3、如文档内容存在违规,或者侵犯商业秘密、侵犯著作权等,请点击“违规举报”。

碎片内容

人力资源-PLC初级培训教材

您可能关注的文档

确认删除?
VIP
微信客服
  • 扫码咨询
会员Q群
  • 会员专属群点击这里加入QQ群
客服邮箱
回到顶部