电脑桌面
添加小米粒文库到电脑桌面
安装后可以在桌面快捷访问

员工季度绩效考核方案VIP专享VIP免费

员工季度绩效考核方案_第1页
1/9
员工季度绩效考核方案_第2页
2/9
员工季度绩效考核方案_第3页
3/9
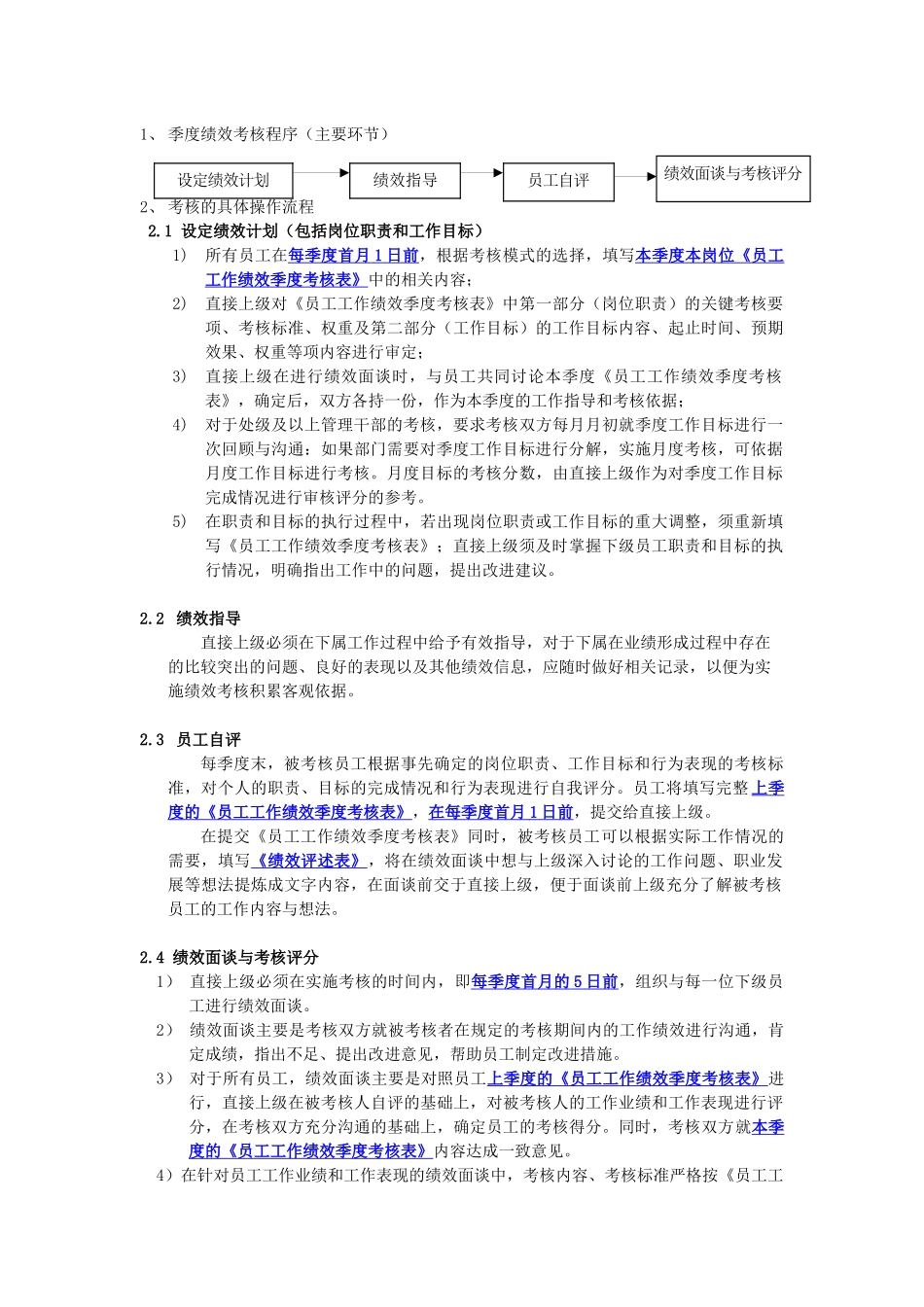
某公司员工季度绩效考核方案(2002年12月修订草案)一、考核目的通过客观评价员工的工作绩效,把握每一员工的实际工作状况,给予员工与其贡献相适应的激励,同时指导员工有效改进工作,保证公司营运与发展,从而有效提高公司的整体绩效。二、考核原则1、各级直线管理者是绩效考核的执行者与推动者,人力资源部负责指导、监督和提供技术方面的支持;2、考核应以规定的考核项目和事实为依据;3、考核应以确认的事实或可靠的材料为依据;4、上级管理者不仅对下属员工的工作表现负有责任,而且对其工作的改进与提高负有主要责任;5、考核应以公正、公平、合理、客观为原则,决不允许徇私舞弊。三、适用范围本方案适用于股份公司全体员工,合资公司及其它控股公司可参照执行。四、考核实施时间:每季度首月1日-5日;若与节假日重合,具体时间见通知。五、考核内容和方式针对不同岗位、不同职务的工作性质和工作要求,由直接上级与被考核员工沟通后,确定季度绩效考核的内容:1.处级及以上管理干部,适用《员工工作绩效季度考核表》模式一,主要考核内容包括岗位职责、工作目标、行为表现,其权重分别为40%、40%、20%。2.一般职员,岗位工作侧重于静态性、常规性、例行性的工作,适用《员工工作绩效季度考核表》模式二,主要考核内容包括岗位职责、行为表现,其权重分别为80%、20%。3.一般职员,岗位工作侧重于动态性、阶段性、一次性的工作,适用《员工工作绩效季度考核表》模式三,主要考核内容包括工作目标、行为表现,其权重分别为80%、20%。4.基层作业人员,适用《基层作业人员考核表》,主要考核内容包括工作技能、工作效率、工作态度、工作纪律、服从意识,其权重分别为20%。说明:(1)对处级及以上管理干部的季度考核,各部门可以根据工作实际请况,经部门经理审批,调整《员工工作绩效季度考核表》中“岗位职责”与“工作目标”在考核得分中所占的权重。(调整结果必须同时报人力资源部备案。)(2)一般职员,指除了处级及以上管理干部、基层作业人员之外的所有员工。对职员的季度考核,各部门可以根据工作需要,经直接上级审核,上上级批准,选择适用模式一或模式二的考核方式;考核内容及权重设定如需调整按上款执行。对于确定采取考核模式三的一般职员,必须将人员名单在绩效期间开始之前报人力资源部备案。(3)基层作业人员,包括工人、工人技术员、食堂组、环卫组、花木组、经警、工人宿舍管理员、库管员、物料员、拆机员、发货员、收货员及其他类似岗位;原则上统一采用基层作业人员的考核办法,少数岗位可以选择适用一般职员的考核办法。六、考核权限考核者被考核者处级主管部门经理副总经理总经理一般职员考评审核处级主管考评审核部门经理考评审核副总经理考评说明:1、考核者与被考核者之间,原则上要求在相当长时间中有过上下级直属关系,考核者应是被考核者的直属上级领导;2、如上述表中出现职位空缺,考核权限向上越一级;基层作业人员的考核由其直接上级考评,由上上级审核;3、考核期间,因工作转换、人事调动、原有的考核关系变更,导致不能对被考核者进行充分的考核,或者造成评价困难,可以寻找能够替代原直接上级的考核者,完成考核工作;4、以上情况原则上由现任直接上级实施考核,同时可以征求前任直接上级的意见作为参考;5、在其他难以确定考核者的情况下,原部门经理,可以在征得人力资源部经理意见的情况下,指定考核人员。七、考核程序1、季度绩效考核程序(主要环节)2、考核的具体操作流程2.1设定绩效计划(包括岗位职责和工作目标)1)所有员工在每季度首月1日前,根据考核模式的选择,填写本季度本岗位《员工工作绩效季度考核表》中的相关内容;2)直接上级对《员工工作绩效季度考核表》中第一部分(岗位职责)的关键考核要项、考核标准、权重及第二部分(工作目标)的工作目标内容、起止时间、预期效果、权重等项内容进行审定;3)直接上级在进行绩效面谈时,与员工共同讨论本季度《员工工作绩效季度考核表》,确定后,双方各持一份,作为本季度的工作指导和考核依据;4)对于处级及以上管理干部的考核,要求考核双方每月月初就季度工...

1、当您付费下载文档后,您只拥有了使用权限,并不意味着购买了版权,文档只能用于自身使用,不得用于其他商业用途(如 [转卖]进行直接盈利或[编辑后售卖]进行间接盈利)。
2、本站所有内容均由合作方或网友上传,本站不对文档的完整性、权威性及其观点立场正确性做任何保证或承诺!文档内容仅供研究参考,付费前请自行鉴别。
3、如文档内容存在违规,或者侵犯商业秘密、侵犯著作权等,请点击“违规举报”。

碎片内容

员工季度绩效考核方案

确认删除?
VIP
微信客服
  • 扫码咨询
会员Q群
  • 会员专属群点击这里加入QQ群
客服邮箱
回到顶部