电脑桌面
添加小米粒文库到电脑桌面
安装后可以在桌面快捷访问

危化品安全培训资料VIP免费

危化品安全培训资料_第1页
1/54
危化品安全培训资料_第2页
2/54
危化品安全培训资料_第3页
3/54
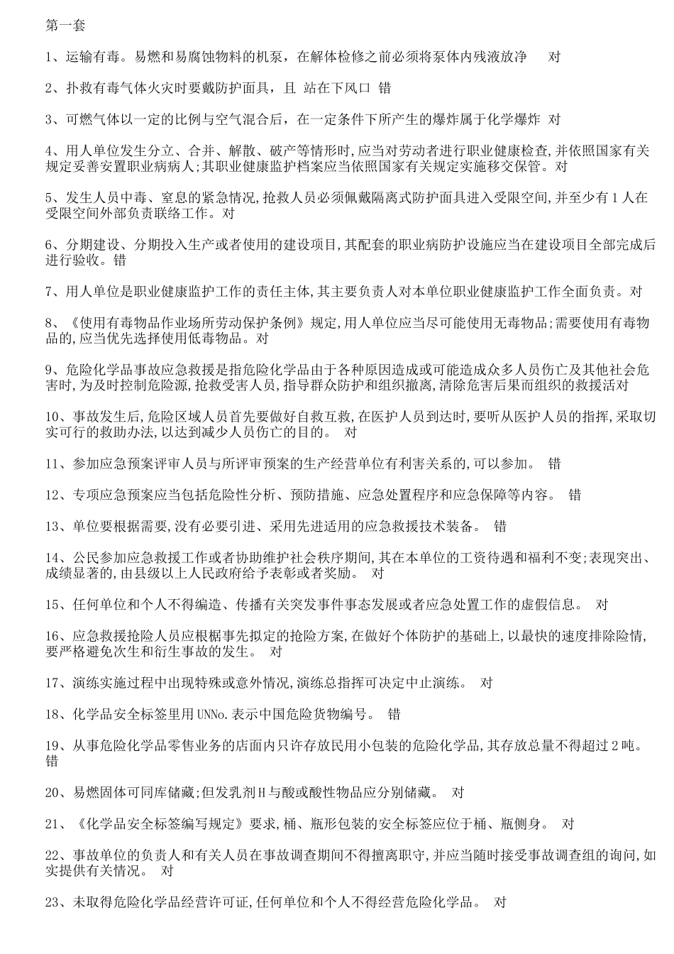
第一套1、运输有毒。易燃和易腐蚀物料的机泵,在解体检修之前必须将泵体内残液放净对2、扑救有毒气体火灾时要戴防护面具,且站在下风口错3、可燃气体以一定的比例与空气混合后,在一定条件下所产生的爆炸属于化学爆炸对4、用人单位发生分立、合并、解散、破产等情形时,应当对劳动者进行职业健康检查,并依照国家有关规定妥善安置职业病病人;其职业健康监护档案应当依照国家有关规定实施移交保管。对5、发生人员中毒、窒息的紧急情况,抢救人员必须佩戴隔离式防护面具进入受限空间,并至少有1人在受限空间外部负责联络工作。对6、分期建设、分期投入生产或者使用的建设项目,其配套的职业病防护设施应当在建设项目全部完成后进行验收。错7、用人单位是职业健康监护工作的责任主体,其主要负责人对本单位职业健康监护工作全面负责。对8、《使用有毒物品作业场所劳动保护条例》规定,用人单位应当尽可能使用无毒物品;需要使用有毒物品的,应当优先选择使用低毒物品。对9、危险化学品事故应急救援是指危险化学品由于各种原因造成或可能造成众多人员伤亡及其他社会危害时,为及时控制危险源,抢救受害人员,指导群众防护和组织撤离,清除危害后果而组织的救援活对10、事故发生后,危险区域人员首先要做好自救互救,在医护人员到达时,要听从医护人员的指挥,采取切实可行的救助办法,以达到减少人员伤亡的目的。对11、参加应急预案评审人员与所评审预案的生产经营单位有利害关系的,可以参加。错12、专项应急预案应当包括危险性分析、预防措施、应急处置程序和应急保障等内容。错13、单位要根据需要,没有必要引进、采用先进适用的应急救援技术装备。错14、公民参加应急救援工作或者协助维护社会秩序期间,其在本单位的工资待遇和福利不变;表现突出、成绩显著的,由县级以上人民政府给予表彰或者奖励。对15、任何单位和个人不得编造、传播有关突发事件事态发展或者应急处置工作的虚假信息。对16、应急救援抢险人员应根椐事先拟定的抢险方案,在做好个体防护的基础上,以最快的速度排除险情,要严格避免次生和衍生事故的发生。对17、演练实施过程中出现特殊或意外情况,演练总指挥可决定中止演练。对18、化学品安全标签里用UNNo.表示中国危险货物编号。错19、从事危险化学品零售业务的店面内只许存放民用小包装的危险化学品,其存放总量不得超过2吨。错20、易燃固体可同库储藏;但发乳剂H与酸或酸性物品应分别储藏。对21、《化学品安全标签编写规定》要求,桶、瓶形包装的安全标签应位于桶、瓶侧身。对22、事故单位的负责人和有关人员在事故调查期间不得擅离职守,并应当随时接受事故调查组的询问,如实提供有关情况。对23、未取得危险化学品经营许可证,任何单位和个人不得经营危险化学品。对24、个体运输业户的车辆可以从事道路危险化学品运输经营活动。错25、危险化学品安全标签中还应标注出化学品是否为易(可)燃或助燃物质,有效的灭火剂和禁用的灭火剂以及灭火注意事项。对26、危险化学品包装的型式、规格、方法和单件质量(重量),应当与所包装的危险化学品的性质和用途相适应。对27、《生产安全事故报告和调查处理条例》不适用于环境污染事故。对28、在同一房间或同一区域内,不同的物料之间分开一定的距离,非禁忌物料间用通道保持空间的储存方式是隔开储存。错29、危险化学品安全标签中安全措施应表述化学品在处置、搬运、存储和使用作业中所必须注意的事项和发生意外时简单有效的救护措施对]30、为了防止职工在生产过程中受到职业伤害和职业危害,按工作特点配套的劳动防护用品、用具可适当的向职工收取一定的费用。错31、国家对危险化学品生产、储存实行审批制度;未经审批,任何单位和个人都不得生产、储存危险化学品。对32、企业应制订安全检查计划,定期或不定期开展各种检查。对33、个人防护是把人体与意外释放能量或危险物质隔开,是一种不得已的隔离措施,但却是保护人身安全的最后一道防线。对34、走私易制毒化学品的,由海关没收走私的易制毒化学品;有违法所得的,没收违法所得,并依照海关法律、行政法规给予行政处罚;构成犯罪的,依法追究刑事责任。对35、危险化学品生产企业必须向用户提供化学事故应急咨询服务,...

1、当您付费下载文档后,您只拥有了使用权限,并不意味着购买了版权,文档只能用于自身使用,不得用于其他商业用途(如 [转卖]进行直接盈利或[编辑后售卖]进行间接盈利)。
2、本站所有内容均由合作方或网友上传,本站不对文档的完整性、权威性及其观点立场正确性做任何保证或承诺!文档内容仅供研究参考,付费前请自行鉴别。
3、如文档内容存在违规,或者侵犯商业秘密、侵犯著作权等,请点击“违规举报”。

碎片内容

危化品安全培训资料

您可能关注的文档

确认删除?
VIP
微信客服
  • 扫码咨询
会员Q群
  • 会员专属群点击这里加入QQ群
客服邮箱
回到顶部