电脑桌面
添加小米粒文库到电脑桌面
安装后可以在桌面快捷访问

体系运行奖惩办法VIP免费

体系运行奖惩办法_第1页
1/5
体系运行奖惩办法_第2页
2/5
体系运行奖惩办法_第3页
3/5
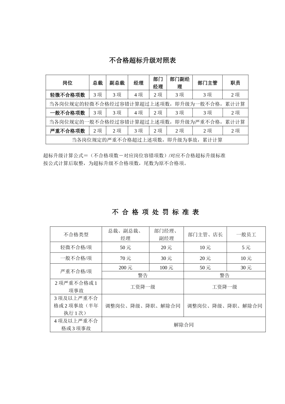
中健易康企业管理体系程序文件体系运行奖惩办法编号_EK-HR5-11-20版号_2007-A__________编制___________________审核__________________________批准__________________________2007年6月11日发布2007年6月11日实施中健易康体系运行奖惩办法1目的为保障公司企管体系文件的贯彻执行,规范员工行为,维护公司正常的管理秩序,制订本办法。2适用范围本实施办法适用于公司的企管体系审核结果的处置。3工作流程3.1企管体系审核奖惩方法3.1.1集中式体系审核后,人力资源部统计、汇总“审核不合格报告”经过容错、连坐、超标升级计算后,将结果提交行政总裁。3.1.2日常审核中发现的不合格,由人力资源部开出“过失单”提交财务部在当月工资兑现,作为月份考核的依据;3.2集中式企管体系审核后的奖惩3.2.1处罚3.2.1.1人力资源部将“审核不全格报告”进行汇总、统计,区分不合格项属于轻微、一般、严重或事故的类别,对轻微。一般不全格项进行容错计算,对直接上级领导计算“连坐”责任。3.2.1.2对照“不合格容错对照表”,人力资源部统计超过容错范围的轻微。一般不合格的项数。并按照“不合格容错对照表”将超标的轻微不合格折算为一般不合格、一般不合格折算严重不合格、严重不合格折算为事故。轻微不合格、一般不合格、严重不合格和事故的处罚标准见“不合格项处罚标准表”,人力资源部将考核结果报行政总裁。3.2.1.3当严重不合格或事故是因当事人恶意或主观造成,且性质特别严重,可由人力资源部提出书面处罚意见,经当事人分管副总裁审核,总裁审批后由人力资源部执行,处罚可包括岗位调整、解除合同等。3.2.2人力资源部负责在审核结束后汇总计算结果,经管理总监审批后,由人力资源部记入个人考核档案。3.3集中式企管体系审核后的连坐责任3.3.1直接上级对所属下级出现的不合格负有“连坐”责任。3.3.2当上级所辖直接下级出现不合格项,经容错性核算后,每2个轻微不合格项,则该上级“连坐”一个轻微不合格项,累计计算;3.3.3当上级所辖直接下级出现严重不合格项或事故,除对严重不合格或事故的直接责任人进行处罚,还要将严重不合格或事故折算为轻微不合格,追究其上级的“连坐”责任,即:所属下级出现一个直接严重不合格时,其直接上级的轻微不合格总数累计增加1项;所属下级出现一项直接事故时,其直接上级的轻微不合格总数累计增加2项。4作业记录4.1不合格报告不合格超标升级对照表岗位总裁副总裁经理部门经理部门副经理部门主管职员轻微不合格项数3项3项4项2项3项3项2项当各岗位规定的轻微不合格经过容错计算超过上述项数,即升级为一般不合格,累计计算一般不合格项数3项3项4项2项3项3项2项当各岗位规定的一般不合格经过容错计算超过上述项数,即升级为严重不合格,累计计算严重不合格项数2项2项3项2项2项2项2项当各岗位规定的严重不合格超过上述项数,即升级为事故,累计计算超标升级计算公式=(不合格项数-对应岗位容错项数)/对应不合格超标升级标准按公式计算后取整,为超标升级不合格项数,尾数为原不合格项。不合格项处罚标准表不合格类型总裁、副总裁、经理部门经理、副经理部门主管、店长一般员工轻微不合格/项50元20元10元5元一般不合格/项70元30元20元10元严重不合格/项200元100元50元30元警告警告2项严重不合格或1项事故工资降一级工资降一级3项及以上严重不合格或2项事故(半年执行1次)调整岗位、降级、降职、解除合同调整岗位、降级、降职、解除合同4项及以上严重不合格或3项事故解除合同轻微不合格容错对照表岗位/部门轻微不合格容错(项数/次)一般不合格容错(项数/次)领导责任(连坐)备注财务部22有技术服务部44有培训部44有总裁办55有不合格报告部门检查日期检查依据不合格岗位不合格事实陈述:部门领导检查员不合格性质轻微□严重□事故□不合格原因分析:分析人:年月日采取纠正措施:责任部门领导:年月日纠正措施跟踪验证:检查员:年月日

1、当您付费下载文档后,您只拥有了使用权限,并不意味着购买了版权,文档只能用于自身使用,不得用于其他商业用途(如 [转卖]进行直接盈利或[编辑后售卖]进行间接盈利)。
2、本站所有内容均由合作方或网友上传,本站不对文档的完整性、权威性及其观点立场正确性做任何保证或承诺!文档内容仅供研究参考,付费前请自行鉴别。
3、如文档内容存在违规,或者侵犯商业秘密、侵犯著作权等,请点击“违规举报”。

碎片内容

体系运行奖惩办法

确认删除?
VIP
微信客服
  • 扫码咨询
会员Q群
  • 会员专属群点击这里加入QQ群
客服邮箱
回到顶部