电脑桌面
添加小米粒文库到电脑桌面
安装后可以在桌面快捷访问

稳态PPR覆铝管材生产设备及工艺技术概述VIP免费

稳态PPR覆铝管材生产设备及工艺技术概述_第1页
1/7
稳态PPR覆铝管材生产设备及工艺技术概述_第2页
2/7
稳态PPR覆铝管材生产设备及工艺技术概述_第3页
3/7
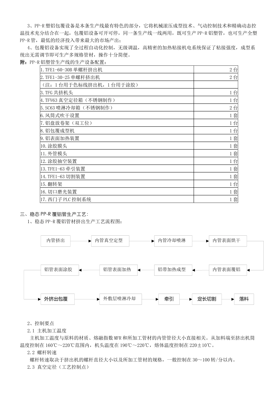
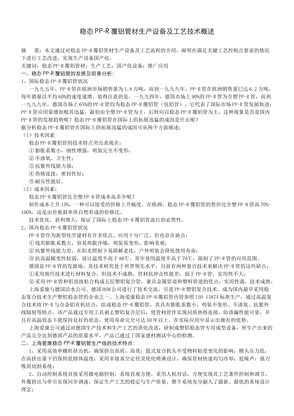
稳态PP-R覆铝管材生产设备及工艺技术概述摘要:本文通过对稳态PP-R覆铝管材生产设备及工艺流程的介绍,阐明在满足关键工艺控制点要求的情况下进行工艺改进,实现生产设备国产化。关键词:稳态PP-R覆铝管材;生产工艺;国产化设备;推广应用一、稳态PP-R覆铝管的发展及前景分析:1、国际稳态PP-R覆铝管状况一九九五年,PP-R管在欧洲市场销售量为1.8万吨,而到一九九九年,PP-R管在欧洲销售量巳达6.2万吨,每年销量以平均60%的速度递增。值得注意的是,一九九四年,德国市场上90%的PP-R管为全塑PP-R管,而到一九九九年,德国市场上65%的PP-R管均为稳态PP-R覆铝管(包铝管),它代表了国际市场PP-R管发展轨迹:PP-R管应用量增加极其迅猛,最初由全塑PP-R管为主,后转向以稳态PP-R覆铝管为主,这种现象是否是国内PP-R管的发展趋势呢?稳态PP-R覆铝管在国际上的拓展迅猛的成因是什幺呢?据分析稳态PP-R覆铝管在国际上的拓展迅猛的成因可从两个方面阐述:(1)技术因素稳态PP-R覆铝管的技术特点突出表现在:①膨胀系数小,刚性增强,明装完全不变形;②不渗氧、卫生性;③抗紫外线能力强;④热熔连接,密封性好;⑤耐压性能好。(2)成本因素:稳态PP-R覆铝管比全塑PP-R管成本高多少呢?制作成本上升15%,一种可以接受的价格上升幅度。在欧洲,稳态PP-R覆铝管的售价比全塑PP-R管高70%-100%,这是由价格斜率所自然形成的价格比。技术优化,获利增大,保证了国际上稳态PP-R覆铝管流行的必然性。2、国内稳态PP-R覆铝管状况PP-R管作为新型化学建材有许多优点,应用十分广泛,但也存在缺点:①线形膨胀系数大,容易热胀冷缩,明装易变形,影响美观;②抗紫外线能力差,在阳光照射下易降解老化,户外明装会降低使用寿命;③抗高温蠕变性较弱,设计温度不高于80℃,常年使用温度不高于70℃,限制了PP-R管的应用范围。德国是PP-R管的发源地,其技术研究处于世界领先水平,目前有两种复合技术来解决PP-R管的这些缺点:①采用玻纤技术进行材料复合,但技术不成熟,管材抗冲击性能差,弱于PP-R管,实用性不大;②采用PP-R管和铝直接粘合构成五层塑铝复合管,兼具金属管道和塑料管道的优点,实用性强,技术成熟。上海爱康与德国洁水公司、德国HSM公司进行了技术交流,引进PP-R塑铝复合技术,成为国内最早采用稳态复合技术生产塑铝稳态管的企业之一。上海爱康稳态PP-R覆铝管内管参照ISO15874标准生产,通过高温复合技术将PP-R与合金铝有机结合,组成稳态PP-R覆铝管,其具有膨胀系数小,明装不变形、不渗氧、抗紫外线辐射等特点。该产品通过专用工具剥去塑铝复合层后,使管材管件实现同质热熔连接,防渗漏性能可靠,并且在高温状态下能保持良好的状态,使用寿命完全可达50年以上,在实际应用中显示出独有的优势。上海爱康公司通过对德国生产技术和生产工艺的消化改进,研制成塑铝稳态管专用成型设备,所生产出来的产品完全达到德国产品的质量水平,产品已通过了国家建材测试中心的检测。二、上海爱康稳态PP-R覆铝管生产线的技术特点:1、采用高效单螺杆挤出机,确保挤出高质、高效;篮式复合机头不受物料粘度变化的影响,模头压力低,在高挤出量下仍保持低熔体温度;采用多级真空定径及优化喷淋设计,确保管材快速均匀冷却;低噪声,强力吸屑切割系统;2、自动控制系统直接采用微电脑控制,系统直观方便,采用人机对话,方便实现其工艺条件控制和调节。外覆挤出与牵引实现同步调速,保证生产工艺的稳定与生产质量。整个系统充分融入了最新、最优的系统设计理念;内管挤出内管真空定型内管冷却喷淋内管表面烘干内管表面覆铝铝带加热成型铝管表面加热铝管表面涂胶外挤出包覆外敷层喷淋冷却牵引定长切割落料3、PP-R塑铝包覆设备是本条生产线最有特色的部分,它将机械滚压成型技术、气动控制技术和精确动态控温技术充分结合在一起,包覆铝设备可开可停,同一条生产线一线两用,既可生产PP-R铝塑管,也可生产全塑PP-R管,最低的经济投入带来最大的市场产出;4、包覆铝设备实现了全过程自动化控制,无级调温,高精密的加热粘接机电系统保证了粘接强度,成型系统出无需调节即可生产多规格管材,操作十分简便。...

1、当您付费下载文档后,您只拥有了使用权限,并不意味着购买了版权,文档只能用于自身使用,不得用于其他商业用途(如 [转卖]进行直接盈利或[编辑后售卖]进行间接盈利)。
2、本站所有内容均由合作方或网友上传,本站不对文档的完整性、权威性及其观点立场正确性做任何保证或承诺!文档内容仅供研究参考,付费前请自行鉴别。
3、如文档内容存在违规,或者侵犯商业秘密、侵犯著作权等,请点击“违规举报”。

碎片内容

稳态PPR覆铝管材生产设备及工艺技术概述

您可能关注的文档

确认删除?
VIP
微信客服
  • 扫码咨询
会员Q群
  • 会员专属群点击这里加入QQ群
客服邮箱
回到顶部