电脑桌面
添加小米粒文库到电脑桌面
安装后可以在桌面快捷访问

公司人力资源部招聘线绩效考核方案VIP免费

公司人力资源部招聘线绩效考核方案_第1页
1/7
公司人力资源部招聘线绩效考核方案_第2页
2/7
公司人力资源部招聘线绩效考核方案_第3页
3/7
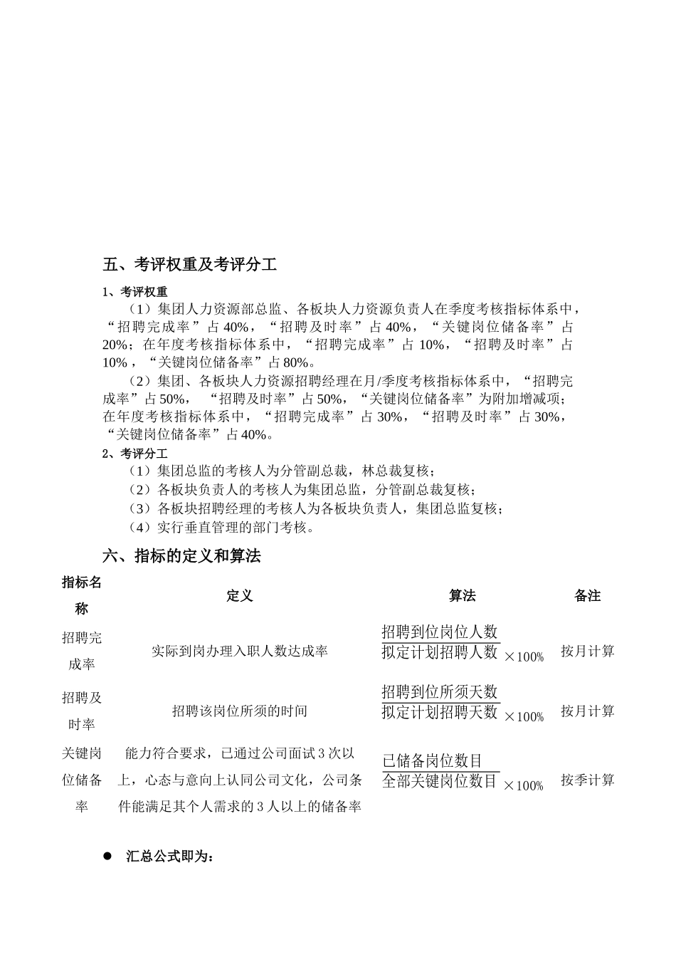
正邦集团公司文件正集人字[2007]022号签发人:人力资源部招聘线绩效考核方案一、前言人力资源招聘线是公司实现目标量化管理,推进有效招聘进程及绩效改进式考评的基础。它通过对关键招聘指标进行量化、测评,为绩效评价和流程改进提供依据,以实现招聘系统化、专业化、组织化地发展。二、目的人力资源招聘线()指标体系是围绕组织架构所需设定的招聘岗位指标人力资源总监(熊杰)集团总裁集团分管副总裁集团招聘经理(陈莉)股份人力资源总监养殖人力资源总监农化人力资源总监民星人力资源总监原药人力资源负责人乳品人力资源负责人养殖招聘经理民星招聘经理农化招聘经理股份招聘经理而设置的体现招聘的有效完成率关键量化指标,是推进战略招聘以及绩效改进式考评的基础。“完成率”和“及时率”是设置指标的主要依据和出发点,“关键岗位储备率”是设置指标的最终考核依据。通过体系的使用,逐步将目标式量化管理引入到招聘系统中,有助于及时发现潜在问题、监测与业绩相关的运作过程、发现需要改进的领域并及时将其反馈给相应部门和个人。绩效改进考核指标体系应起到牵引作用,使每个部门和每个员工的改进努力朝向共同的方向。集团招聘的核心目标是“建立完善的人才库,为每个岗位提供战略式招聘储备”,各板块招聘线目标的支撑和达成集团招聘的核心目标。三、考评形式和适用范围1、考核形式(1)集团人力资源部总监、各板块人力资源负责人分为季度考评和年度考评。(2)集团、各板块人力资源招聘经理分为月度考评、季度考评和年度考评。(3)月度考核时间为自然月,季度考核为次季度1日-10日。年度考核时间是次年1月6日—1月30日。2、适用范围本管理制度适用于公司人力资源招聘线的绩效数据的统计、分析、报告上报工作。四、组织架构五、考评权重及考评分工1、考评权重(1)集团人力资源部总监、各板块人力资源负责人在季度考核指标体系中,“招聘完成率”占40%,“招聘及时率”占40%,“关键岗位储备率”占20%;在年度考核指标体系中,“招聘完成率”占10%,“招聘及时率”占10%,“关键岗位储备率”占80%。(2)集团、各板块人力资源招聘经理在月/季度考核指标体系中,“招聘完成率”占50%,“招聘及时率”占50%,“关键岗位储备率”为附加增减项;在年度考核指标体系中,“招聘完成率”占30%,“招聘及时率”占30%,“关键岗位储备率”占40%。2、考评分工(1)集团总监的考核人为分管副总裁,林总裁复核;(2)各板块负责人的考核人为集团总监,分管副总裁复核;(3)各板块招聘经理的考核人为各板块负责人,集团总监复核;(4)实行垂直管理的部门考核。六、指标的定义和算法指标名称定义算法备注招聘完成率实际到岗办理入职人数达成率招聘到位岗位人数拟定计划招聘人数×100%按月计算招聘及时率招聘该岗位所须的时间招聘到位所须天数拟定计划招聘天数×100%按月计算关键岗位储备率能力符合要求,已通过公司面试3次以上,心态与意向上认同公司文化,公司条件能满足其个人需求的3人以上的储备率已储备岗位数目全部关键岗位数目×100%按季计算汇总公式即为:1)集团人力资源部总监、各板块人力资源负责人:季度考核=招聘完成率×40招聘及时率×40关键岗位储备率×20%年度考核=招聘完成率×10招聘及时率×10关键岗位储备率×80%2)集团、各板块人力资源招聘经理:月/季度考核=招聘完成率×50招聘及时率×50关键岗位储备率(增加项)年度考核=招聘完成率×30招聘及时率×30关键岗位储备率×40%七、指标的收集考核各板块招聘经理在每月30日交本人考评表给各板块负责人考核;各板块负责人在每月1日交本板块招聘经理考评表给集团总监复核;各板块负责人在每季度1日交本人考评表给集团总监考核;集团总监于每季度3日交各板块负责人考评表给集团分管副总裁考核;集团总监于每季度3日交本人考评表给集团分管副总裁考核;集团分管副总裁于每月5日交集团总监考评表给林总裁复核年度考评由集团组织专门测评小组于1月10-30日对各板块负责人进行综合考核八、绩效考核结果的应用1、绩效考核的结果应用于季度、年度绩效考核奖金的发放考核分值的计算(1)季度绩效考...

1、当您付费下载文档后,您只拥有了使用权限,并不意味着购买了版权,文档只能用于自身使用,不得用于其他商业用途(如 [转卖]进行直接盈利或[编辑后售卖]进行间接盈利)。
2、本站所有内容均由合作方或网友上传,本站不对文档的完整性、权威性及其观点立场正确性做任何保证或承诺!文档内容仅供研究参考,付费前请自行鉴别。
3、如文档内容存在违规,或者侵犯商业秘密、侵犯著作权等,请点击“违规举报”。

碎片内容

公司人力资源部招聘线绩效考核方案

确认删除?
VIP
微信客服
  • 扫码咨询
会员Q群
  • 会员专属群点击这里加入QQ群
客服邮箱
回到顶部