电脑桌面
添加小米粒文库到电脑桌面
安装后可以在桌面快捷访问

某工程建设有限公司人力资源报告VIP专享VIP免费

某工程建设有限公司人力资源报告_第1页
1/35
某工程建设有限公司人力资源报告_第2页
2/35
某工程建设有限公司人力资源报告_第3页
3/35
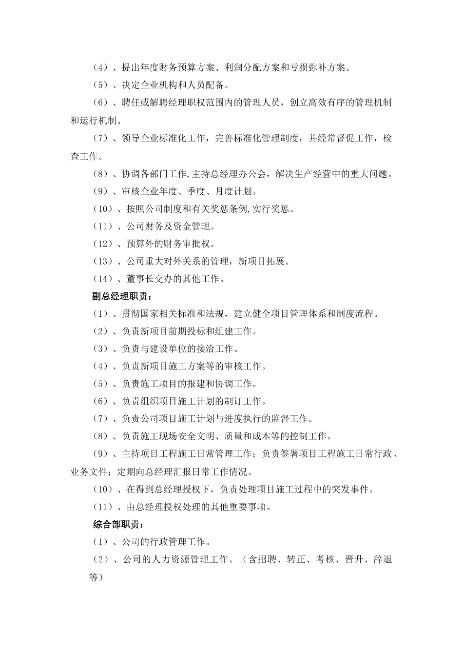
总经理副总经理项目经理综合部经理财务部主管预算部经理工程部经理材料部经理2012年城源工程建设有限公司人力资源报告2012年即将结束,在此对2012年人力资源的各项工作进行回顾。一、2012年公司人员基本情况:截止至2012年12月12日,我公司在职员工86人,其中男性65人,女性21人,其中本科以上学历12人,专科学历38人,专科以下学历36人,专业匹配度较高,本年度入职员工17名,离职员工14名。入职率为19.8%,流失率为16.5%。二、公司组织架构建设:根据公司运转模式,我公司组织结构图如下:总经理职责:(1)、对本企业经营管理和生产技术工作的统一指挥。(2)、制定企业方针目标和企业发展规划。(3)、制定并组织实施公司发展规划、年度经营计划和投资方案。(4)、提出年度财务预算方案、利润分配方案和亏损弥补方案。(5)、决定企业机构和人员配备。(6)、聘任或解聘经理职权范围内的管理人员,创立高效有序的管理机制和运行机制。(7)、领导企业标准化工作,完善标准化管理制度,并经常督促工作,检查工作。(8)、协调各部门工作,主持总经理办公会,解决生产经营中的重大问题。(9)、审核企业年度、季度、月度计划。(10)、按照公司制度和有关奖惩条例,实行奖惩。(11)、公司财务及资金管理。(12)、预算外的财务审批权。(13)、公司重大对外关系的管理,新项目拓展。(14)、董事长交办的其他工作。副总经理职责:(1)、贯彻国家相关标准和法规,建立健全项目管理体系和制度流程。(2)、负责新项目前期投标和组建工作。(3)、负责与建设单位的接洽工作。(4)、负责新项目施工方案等的审核工作。(5)、负责施工项目的报建和协调工作。(6)、负责组织项目施工计划的制订工作。(7)、负责公司项目施工计划与进度执行的监督工作。(8)、负责施工现场安全文明、质量和成本等的控制工作。(9)、主持项目工程施工日常管理工作;负责签署项目工程施工日常行政、业务文件;定期向总经理汇报日常工作情况。(10)、在得到总经理授权下,负责处理项目施工过程中的突发事件。(11)、由总经理授权处理的其他重要事项。综合部职责:(1)、公司的行政管理工作。(2)、公司的人力资源管理工作。(含招聘、转正、考核、晋升、辞退等)(3)、公司的计划管理工作。(含周、月、季、年度计划的制定、监控、考核等)(4)、公司对外关系管理工作,项目施工建设手续办理及备案。(5)、公司各种管理制度的拟定、发布及执行、监督。(6)、参与分包、劳务队伍及供应商的考察。(7)、公司证照卡的年检、动态考核、升级工作。(8)、公司档案管理工作。(9)、公司印章管理。(10)、公司各种会议的组织。(11)、领导交办的其他工作。财务部职责:遵循集团财务职责材料部职责:(1)、按照工程实施进度计划和项目部材料采购计划组织工程物资的采购。(2)、组织并参与签订工程物资采购合同。(3)、组织采购合同的签订、归档、发放、登记。(4)、广泛收集工程物资(材料、设备、设施)厂家及经销商信息,优选后编制《合格工程物资厂商名录》。(5)、工程物资的询价、收集并形成内部价格资料档案。(6)、参与工程物资的到货验收工作,验收主要是落实供应商对采购合同主要条款的落实情况。(7)、材料报送计划及审核、材料采购等工作。预算部职责:(1)、公司各项目工程造价、成本管理工作。(2)、公司投标中商务标的编制工作。(3)、公司各项目部目标成本测算,项目施工预算,成本核算。(4)、公司各项目预算外经济签证核定工作。(5)、公司各项目专业分包及劳务分包单价的测算、结算、审核工作。(6)、公司各项目人、材、机等经济数据的整理、分析、审核工作。(7)、公司各项目月度监控报告的编制。(8)、公司各项目月、季、年经济数据的统计、采集、分析工作。(9)、参与公司经营管理计划的制订与落实。(10)、参与项目分包单位和材料、设备的考察、招标、拟定合同。(11)、完成领导交办的其它工作。工程部职责:(1)、对各项目部的运作进行监管。(2)、各项目部综合检查的评比工作。(3)、各种劳务纠纷的处理。(4)、公司经营或投资年度工程项目建设计划...

1、当您付费下载文档后,您只拥有了使用权限,并不意味着购买了版权,文档只能用于自身使用,不得用于其他商业用途(如 [转卖]进行直接盈利或[编辑后售卖]进行间接盈利)。
2、本站所有内容均由合作方或网友上传,本站不对文档的完整性、权威性及其观点立场正确性做任何保证或承诺!文档内容仅供研究参考,付费前请自行鉴别。
3、如文档内容存在违规,或者侵犯商业秘密、侵犯著作权等,请点击“违规举报”。

碎片内容

某工程建设有限公司人力资源报告

书海行舟+ 关注
实名认证
内容提供者

热爱教学事业,对互联网知识分享很感兴趣

确认删除?
VIP
微信客服
  • 扫码咨询
会员Q群
  • 会员专属群点击这里加入QQ群
客服邮箱
回到顶部