电脑桌面
添加小米粒文库到电脑桌面
安装后可以在桌面快捷访问

某某公司车间工资方案VIP免费

某某公司车间工资方案_第1页
1/10
某某公司车间工资方案_第2页
2/10
某某公司车间工资方案_第3页
3/10
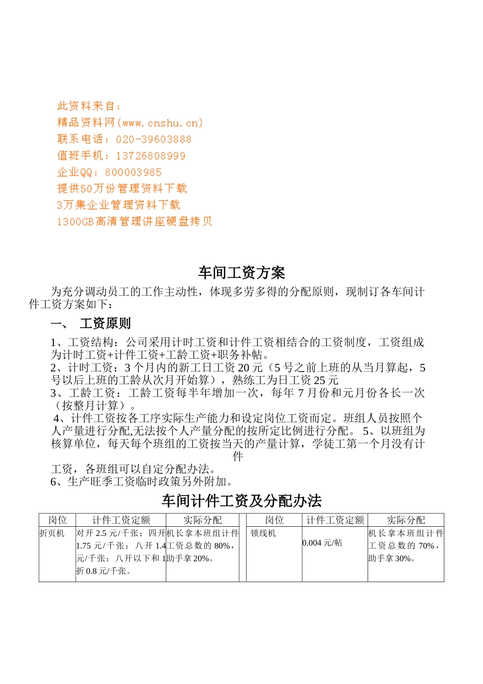
车间工资方案为充分调动员工的工作主动性,体现多劳多得的分配原则,现制订各车间计件工资方案如下:一、工资原则1、工资结构:公司采用计时工资和计件工资相结合的工资制度,工资组成为计时工资+计件工资+工龄工资+职务补帖。2、计时工资:3个月内的新工日工资20元(5号之前上班的从当月算起,5号以后上班的工龄从次月开始算),熟练工为日工资25元3、工龄工资:工龄工资每半年增加一次,每年7月份和元月份各长一次(按整月计算)。4、计件工资按各工序实际生产能力和设定岗位工资而定。班组人员按照个人产量进行分配,无法按个人产量分配的按所定比例进行分配。5、以班组为核算单位,每天每个班组的工资按当天的产量计算,学徒工第一个月没有计件工资,各班组可以自定分配办法。6、生产旺季工资临时政策另外附加。车间计件工资及分配办法岗位计件工资定额实际分配岗位计件工资定额实际分配折页机对开2.5元/千张;四开1.75元/千张;八开1.4元/千张;八开以下和1折0.8元/千张。机长拿本班组计件工资总数的80%,助手拿20%。锁线机0.004元/帖机长拿本班组计件工资总数的70%,助手拿30%。覆膜机对开0.009元/张,4开0.008元/张,8开0.007元/张。机长拿本班组计件工资总数的60%,助手各20%,两人时机长70%,助手30%。胶包机无线0.012元/本锁线0.0125元/本机长拿本班组计件工资总数的55%,大助拿30%,二助拿15%。模切机烫金机模切对开8元/千张,压痕4元/千张(上版:压痕版每块4元,模切版15拼以下的盒子每块10元,15拼以上的盒子每块15元)机长拿本班组计件工资总数的80%,助手拿20%。骑马订0.003元/本机长拿本班组计件工资总数的70%,助手拿30%。配页套页0.0012元/帖粘页粘环衬0.006元/帖,粘单页0.006元/帖。组长提本班组计件工资的20%上皮壳(含压槽、扫衬等)0.08元/本撞击0.001元/帖扒圆0.04元/本裱皮壳0.08元/个三粘0.025元/本夹丝带0.008元/本握封面、握口0.012元/张套护封0.025元/本打捆(含刷胶)0.0005元/帖分本0.0028元/本打包、装箱0.05元/件装车0.08元/件装袋每件0.03元/件验书0.003元/本手工翻页0.002元/拆订0.002元/本打孔钉挂历0.01元/本穿铁丝环压铁环0.008元/本成品刀32开以下每令2元(含32开)32开以上每令1元(不含32开)撕边0.001元/张手提袋各工序计件工资粘圈握底刷胶上加强板穿绳打空0.025元/个0.03元/个0.005元/个0.008元/个0.005元/个0.002元/个精装盒各工序计件工资分配裱壳组合围边装托装磁铁裱纸粘铁片0.12元/个0.15元/个0.15元/个0.01元/个0.008元/个0.05元/个0.008元/个滚金工序计件标准装书磨边烫金0.4元/夹0.9元/夹0.5元/夹企贺卡等计件标准2010年10月-2011年1月招聘、工资及奖励制度为了保证今年生产旺季能够顺利完成生产任务,特制定近期工作计划如下:,相关事宜如下:1、10月20日之前需招聘150名员工(包括临时工),临时工工资:第一个月800元,第二个月850元,第三个月900元,第四个月1000元(10号以前到岗的按当月算,10号(含10号)以后到岗的从下个月开始算)。计件工资高出当月保底工资的按计件工资发放。2、要求:①年龄在17-35岁(女士优先),②身体健康,③能够保质保量完成车间安排的生产任务,④不准私自离职,否则工资全部扣除,因特殊情况需要离职时应提前15天写出书面申请。3、报道时须交2张身份证复印件和2张照片。4、奖励措施:本公司员工推荐人员的,每介绍一个员工奖励30元,人到当月奖励10元,旺季结束再奖励20元(中途辞职的不再奖励),5、回家组织人员的可享受公假,一个地方组织20人以上的公司可安排车辆接来。贴刮刮银粘PVC贺卡折页贺卡粘合粘双面胶理卡(封)0.005元/个0.015元/个0.001元/个0.01元/个0.01元/个0.008元/个6、为了保证老员工的利益,10月份开始按照新的工资制度执行,另外2010年7月1日之前进厂的员工每人每月另外补助200元,10月1日之前进厂的员工每人每月另补助100元,7、设立全勤奖100元,请假1天扣除30元,请假2天扣除60元,请假3天全部扣除。8、每天理卡(封)、配页产量第一名奖励25元,第二名奖励20元,第三名奖励15元,第四名奖励10元,第五名奖励5元。其他各岗位超出当班规定产量指标的奖励5元或根...

1、当您付费下载文档后,您只拥有了使用权限,并不意味着购买了版权,文档只能用于自身使用,不得用于其他商业用途(如 [转卖]进行直接盈利或[编辑后售卖]进行间接盈利)。
2、本站所有内容均由合作方或网友上传,本站不对文档的完整性、权威性及其观点立场正确性做任何保证或承诺!文档内容仅供研究参考,付费前请自行鉴别。
3、如文档内容存在违规,或者侵犯商业秘密、侵犯著作权等,请点击“违规举报”。

碎片内容

某某公司车间工资方案

书海行舟+ 关注
实名认证
内容提供者

热爱教学事业,对互联网知识分享很感兴趣

确认删除?
VIP
微信客服
  • 扫码咨询
会员Q群
  • 会员专属群点击这里加入QQ群
客服邮箱
回到顶部