电脑桌面
添加小米粒文库到电脑桌面
安装后可以在桌面快捷访问

君豪酒店康乐部工作计划VIP免费

君豪酒店康乐部工作计划_第1页
1/10
君豪酒店康乐部工作计划_第2页
2/10
君豪酒店康乐部工作计划_第3页
3/10
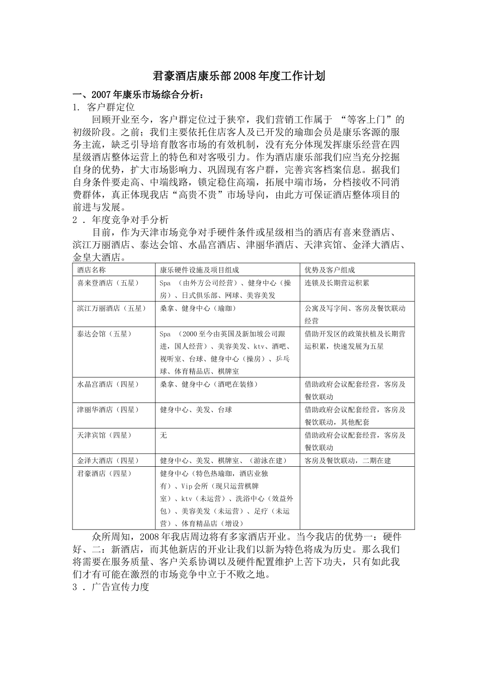
君豪酒店康乐部2008年度工作计划一、2007年康乐市场综合分析:1.客户群定位回顾开业至今,客户群定位过于狭窄,我们营销工作属于“等客上门”的初级阶段。之前;我们主要依托住店客人及已开发的瑜珈会员是康乐客源的服务主流,缺乏引导培育散客市场的有效机制,没有充分体现发挥康乐经营在四星级酒店整体运营上的特色和对客吸引力。作为酒店康乐部我们应当充分挖掘自身的优势,扩大市场影响力、巩固现有客户群,完善宾客档案信息。据我们自身条件要走高、中端线路,锁定稳住高端,拓展中端市场,分档接收不同消费群体,真正体现我店“高贵不贵”市场导向,由此方可保证酒店整体项目的前进与发展。2.年度竞争对手分析目前,作为天津市场竞争对手硬件条件或星级相当的酒店有喜来登酒店、滨江万丽酒店、泰达会馆、水晶宫酒店、津丽华酒店、天津宾馆、金泽大酒店、金皇大酒店。酒店名称康乐硬件设施及项目组成优势及客户组成喜来登酒店(五星)Spa(由外方公司经营)、健身中心(操房)、日式俱乐部、网球、美容美发连锁及长期营运积累滨江万丽酒店(五星)桑拿、健身中心(瑜珈)公寓及写字间、客房及餐饮联动经营泰达会馆(五星)Spa(2000至今由英国及新加坡公司跟进,国人经营)、美容美发、ktv、酒吧、视听室、台球、健身中心(操房)、乒乓球、体育精品店、棋牌室借助开发区的政策扶植及长期营运积累,快速发展为五星水晶宫酒店(四星)桑拿、健身中心(酒吧在装修)借助政府会议配套经营,客房及餐饮联动津丽华酒店(四星)健身中心、美发、台球借助政府会议配套经营,客房及餐饮联动,其他配套天津宾馆(四星)无借助政府会议配套经营,客房及餐饮联动金泽大酒店(四星)健身中心、美发、棋牌室、(游泳在建)客房及餐饮联动,二期在建君豪酒店(四星)健身中心(特色热瑜珈,酒店业独有)、Vip会所(现只运营棋牌室)、ktv(未运营)、洗浴中心(效益外包)、美容美发(未运营)、足疗(未运营)、体育精品店(增设)众所周知,2008年我店周边将有多家酒店开业。当今我店的优势一:硬件好、二:新酒店,而其他新店的开业让我们以新为特色将成为历史。那么我们将需要在服务质量、客户关系协调以及硬件配置维护上苦下功夫,只有如此我们才有可能在激烈的市场竞争中立于不败之地。3.广告宣传力度在当今激烈竞争的市场经济中,广告宣传越来越被企业所重视,主要有媒体宣传、过街条幅、楼体喷绘、车厢广告、主干道广告牌、宣传单页、口碑宣传等等,通过有效的广告宣传开拓新市场、巩固已有市场和树立良好的企业形象,成为企业发展的重要手段。二、培养客户群、减少营业成本一个酒店只有具有特色、良好的服务、具有新颖的卖点、与之产品相匹配的价格体系,真正实现客我共赢,方能维系良好的客我关系,才能谈及客户的忠诚度。忠诚的顾客其自愿花钱购买酒店的产品与服务,其消费支出远远超出随意性客人,并且产生的口碑效应是对酒店最好且免费的宣传。培养新的客户群需要花费一定的费用,如各种广告及公关费用,但是随着客户对酒店的产品或服务逐渐熟悉,如果我们能做到上述的几点,便可增加客人对酒店的认知度和忠诚度,那么我们随之维护关系费用将相应的减少,我们要做的是适时的进行日常拜访和沟通。酒店营业成本核算,营业至关重要一环,营业收入经常纳入正常的监管范围,而其实质性的利润要比营业收入更为重要。做到100万和50万利润如果雷同,那么100万和50万投入的人力、物力肯定不言自明。并且对成本核算不是月底算帐,建议财务成本核算如果计算成本,要以天或周为单位,进行及时的计算,这样可第一时间分析原因,便于及时进行相应调整。例如:康乐项目如果上周营业毛利率计算是50%,而在本周计算跌至40%,那就要引起重视,分析原因在哪里?其次人员编制也要随淡旺季而改变,各部门人员编制不能依硬件配置而满额编制。另外,酒店各部门的能耗、物耗、人力成本、杂项开支等,凡与酒店经营支出费用相关的要进行及时的督导及分析。这样方能真正起到财务稽核的作用,方能实质性的减少酒店营业成本开支。三、节日营销与联动营销中国作为一个礼仪之邦,每年节日在60余个,大家普遍...

1、当您付费下载文档后,您只拥有了使用权限,并不意味着购买了版权,文档只能用于自身使用,不得用于其他商业用途(如 [转卖]进行直接盈利或[编辑后售卖]进行间接盈利)。
2、本站所有内容均由合作方或网友上传,本站不对文档的完整性、权威性及其观点立场正确性做任何保证或承诺!文档内容仅供研究参考,付费前请自行鉴别。
3、如文档内容存在违规,或者侵犯商业秘密、侵犯著作权等,请点击“违规举报”。

碎片内容

君豪酒店康乐部工作计划

确认删除?
VIP
微信客服
  • 扫码咨询
会员Q群
  • 会员专属群点击这里加入QQ群
客服邮箱
回到顶部