电脑桌面
添加小米粒文库到电脑桌面
安装后可以在桌面快捷访问

部门经理层岗位职责要求VIP免费

部门经理层岗位职责要求_第1页
1/5
部门经理层岗位职责要求_第2页
2/5
部门经理层岗位职责要求_第3页
3/5
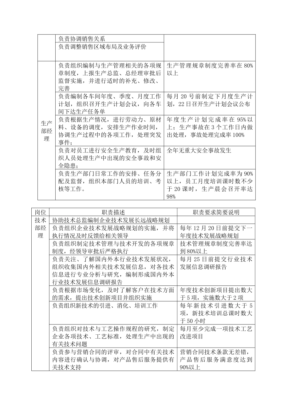
部门经理层岗位职责要求岗位职责描述职责要求简要说明人力资源部经理参与制定人力资源战略规划,为重大人事决策提供建议和信息支持每年12月20日前提交本年度人力资源分析报告负责组织制定、执行、监督公司人事管理制度人事管理制度完善率达到80%以上协助人力资源总监做好相应的职位说明书,并根据公司职位调整需要进行相应的变更,保证职位说明书与实际相符出现新岗位一周内出具相应的职位说明书,每年三月定期对职位说明系统进行审查、修改负责根据部门人员需求情况,提出内部人员调配方案,经上级领导审批后实施,促进人员的优化配置整体工作饱和度达到50%负责制定招聘计划、招聘程序,进行初步的面试与筛选,做好各部门间的协调工作平均招聘达成时间为1个月,招聘达成率为90%以上负责根据公司对绩效管理的要求,制定评价政策,组织实施绩效管理,并对各部门绩效评价过程进行监督控制,及时解决其中出现的问题,使绩效评价体系能够落到实处,并不断完善绩效管理体系每月20-25号组织绩效考核工作,发放并回收绩效考核表格,28号前向上级提交绩效汇总结果及报告负责制定薪酬政策和晋升政策,组织提薪评审和晋升评审,制定公司福利政策,办理社会保障福利员工薪酬满意度在70分以上,员工流失率低于10%,每年三月提交外部市场薪酬调查报告负责组织员工岗前培训、协助办理培训进修手续每月举办一次新员工培训,每次不少于3天负责配合人力资源总监做好各种职系人员发展体系的建立,做好人员发展的日常管理工作员工职业生涯规划实现率在70%以上财务经理负责建立、健全财务管理体系,对财务部门的日常管理、年度预算、资金运作等进行总体控制财务管理制度完善率在80%以上,会计核算准确率在98%以上负责主持财务报表及财务预决算的编制工作,为公司决策提供及时有效的财务分析,保证财务信息对外披露的正常进行,有效地监督检查财务制度、预算执行情况财务信息保密率100%,对外信息披露无差错,整体预算费用实现率在90%以上,成本费用较上期降低率超过1%岗位职责描述职责要求简要说明财务经理负责对公司税收进行整体筹划与管理,按时完成税务申报以及年度审计工作财务申报无延迟,纳税额符合行业通用标准负责比较精确地监控和预测现金流量,确定和监控公司负债和资本的合理结全年无重大财务风险事故发生,主要项目资金不断流构,统筹管理和运作公司资金并对其进行有效的风险控制负责对公司重大的投资、融资、并购等经营活动提供建议和决策支持,参与风险评估、指导、跟踪和控制对企业重大投资项目出具项目可行性分析报告负责与财政、税务、银行、证券等相关政府部门及会计师事务所等相关中介机构建立并保持良好的关系全年无重大财务监查事故发生负责向上级主管汇报公司经营状况、经营成果、财务收支及计划的具体情况,为集团高级管理人员提供财务分析,提出有益的建议每月25日前提交当月度财务分析报告及下月度财务预算方案行政经理负责组织制定行政部工作发展规划、计划与预算方案负责组织制定行政管理规章制度及督促、检查制度的贯彻执行行政管理制度完善率在80%以上负责组织、协调公司年会、员工活动、市场类活动及各类会议,负责外联工作及办理公司所需各项证照会议满意度达到80分以上,公司证照办理100%在规定期限内完成负责起草及归档公司重要文件、信息对外公布文件无差错负责搜集、整理公司内部信息,及时组织编写公司大事记每半年修订一次公司大事记,提交公司领导负责管理公司重要资质证件公司重要资质证件无遗失负责组织好来客接待和相关的外联工作接待满意度为90分以上负责主持部门内部的建设工作,建设及维护内部网络网络正常运营时间达到正常办公时间90%负责协调公司内部行政人事等工作行政成本费用控制在预算内,较上年度同期节约1%负责对控制成本的方法提出建议岗位职责描述职责要求简要说明销售部经理负责根据全国区域市场发展和公司的战略规划,协助销售总监制定总体销售战略、销售计划及量化销售目标每年12月20日前制定年度销售目标、销售计划负责制定全年销售费用预算,完成公司下达的销售任务销售任务完成率达90%以上负责制定销售额、市场覆盖率、市场占有率等各项评...

1、当您付费下载文档后,您只拥有了使用权限,并不意味着购买了版权,文档只能用于自身使用,不得用于其他商业用途(如 [转卖]进行直接盈利或[编辑后售卖]进行间接盈利)。
2、本站所有内容均由合作方或网友上传,本站不对文档的完整性、权威性及其观点立场正确性做任何保证或承诺!文档内容仅供研究参考,付费前请自行鉴别。
3、如文档内容存在违规,或者侵犯商业秘密、侵犯著作权等,请点击“违规举报”。

碎片内容

部门经理层岗位职责要求

您可能关注的文档

确认删除?
VIP
微信客服
  • 扫码咨询
会员Q群
  • 会员专属群点击这里加入QQ群
客服邮箱
回到顶部