电脑桌面
添加小米粒文库到电脑桌面
安装后可以在桌面快捷访问

冲压人员安全培训教程qVIP专享VIP免费

冲压人员安全培训教程q_第1页
1/10
冲压人员安全培训教程q_第2页
2/10
冲压人员安全培训教程q_第3页
3/10
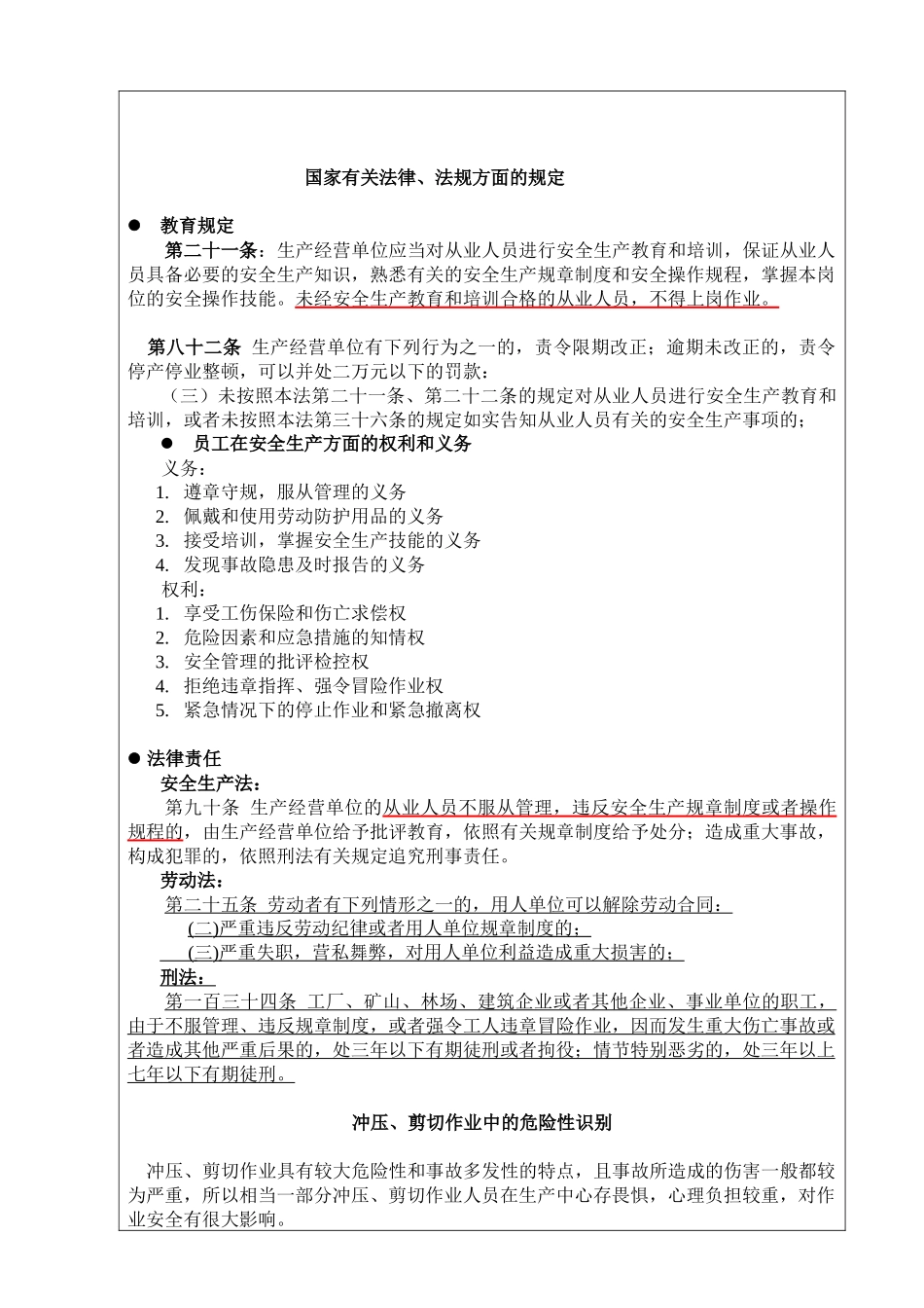
安全生产培训教案(冲压人员、剪切人员)授课时间2008年12月22日教案时间2008年12月20日课程名称安全生产参加人员并轨授课方式集中授课4教员专业技术职务授课题目掌握安全生产知识提高自我保护能力基本教材参考书目工种、层次授课目的与要求:由于冲压机械和剪切机械极易发生工伤事故,因此有必要对操作人员进行专门的安全教育。1、学习国家安全生产法律、法规;明确个人安全生产职责;2、进行安全生产危害分析、辨识;了解并掌握冲压、剪切安全生产特点及安全防护对策;3、通过学习相关案例,进一步提高安全生产自我保护意识,做到“四不伤害”。4、通过讲解冲压、剪切安全操作注意事项,掌握安全生产知识。大体内容与授课方法:1、采用多媒体幻灯,影像资料插入课件中当堂播放,以强化员工的形象思维;2、授课内容较繁杂,授课时注意及时归纳总结,以随时提问的形式帮助员工理解和掌握;3、授课时注重比较不同工种的异同点;4、讲解危害分析、辨识时,以一些案例说明,加深印象;5、安全生产事故应急救援预案;6、将公司安全生产理念、“6S”现场管理重要认识穿插在全程授课内容中,深入讲解。7、安全生产教育演示文档(PPT);机械安全操作知识(PPT);8、冲压、剪切安全作业常识(VCD);授课重点:1、注重提高遵守国家法律、法规和公司安全规章的学习,强调违章要受到严厉处罚,造成重大事故,还要受到国家刑事处罚。2、强调生产过程中的自我保护意识;3、机械伤害、触电事故的应急救护办法4、冲压和剪切工作中的安全注意事项;5、危险化学品的车间安全管理。6、强调班组长在班组安全管理、车间安全管理和公司安全管理的重要性,以及如何进行。培训效果评价:结合上述内容进行安全知识考试教案续页基本内容提纲:1、事故案例教育2、法律、法规、岗位安全职责的安全教育3、冲压、剪切作业安全技术教育4、安全生产事故应急救援预案;5、机械事故案例教育(VCD)事故案例教育一、“8.12冲床伤人事故情况通报”2003年8月12日下午16:45分,零件车间冲压工作间操作工XXX在编号为62031009027的10T冲床上冲压轭铁时,发生右手中指指端被轻微压伤事故。经操作者自述及现场勘查,具体原因分析为:一、原因分析1、直接原因a.现场发现该冲床一配合挡块复位的弹簧断裂(见图片2),造成挡块不能完全复位,与凸轮接触面很小(见图片4),从而造成连冲现象,是此次事故的主要原因之一。b.维修工日常巡检不到位,对易产生危害的部位没有认真检查,如弹簧疲劳损坏没有在日常巡检中发现和更换,是此次事故的主要原因之二。2、间接原因操作者手拿镊子时,手指太靠镊子前端,致使发生连冲事故时躲闪不及,是此次事故的次要原因。国家有关法律、法规方面的规定教育规定第二十一条:生产经营单位应当对从业人员进行安全生产教育和培训,保证从业人员具备必要的安全生产知识,熟悉有关的安全生产规章制度和安全操作规程,掌握本岗位的安全操作技能。未经安全生产教育和培训合格的从业人员,不得上岗作业。第八十二条生产经营单位有下列行为之一的,责令限期改正;逾期未改正的,责令停产停业整顿,可以并处二万元以下的罚款:(三)未按照本法第二十一条、第二十二条的规定对从业人员进行安全生产教育和培训,或者未按照本法第三十六条的规定如实告知从业人员有关的安全生产事项的;员工在安全生产方面的权利和义务义务:1.遵章守规,服从管理的义务2.佩戴和使用劳动防护用品的义务3.接受培训,掌握安全生产技能的义务4.发现事故隐患及时报告的义务权利:1.享受工伤保险和伤亡求偿权2.危险因素和应急措施的知情权3.安全管理的批评检控权4.拒绝违章指挥、强令冒险作业权5.紧急情况下的停止作业和紧急撤离权法律责任安全生产法:第九十条生产经营单位的从业人员不服从管理,违反安全生产规章制度或者操作规程的,由生产经营单位给予批评教育,依照有关规章制度给予处分;造成重大事故,构成犯罪的,依照刑法有关规定追究刑事责任。劳动法:第二十五条劳动者有下列情形之一的,用人单位可以解除劳动合同:(二)严重违反劳动纪律或者用人单位规章制度的;(三)严重失职,营私舞弊,对用人单位利益...

1、当您付费下载文档后,您只拥有了使用权限,并不意味着购买了版权,文档只能用于自身使用,不得用于其他商业用途(如 [转卖]进行直接盈利或[编辑后售卖]进行间接盈利)。
2、本站所有内容均由合作方或网友上传,本站不对文档的完整性、权威性及其观点立场正确性做任何保证或承诺!文档内容仅供研究参考,付费前请自行鉴别。
3、如文档内容存在违规,或者侵犯商业秘密、侵犯著作权等,请点击“违规举报”。

碎片内容

冲压人员安全培训教程q

确认删除?
VIP
微信客服
  • 扫码咨询
会员Q群
  • 会员专属群点击这里加入QQ群
客服邮箱
回到顶部