电脑桌面
添加小米粒文库到电脑桌面
安装后可以在桌面快捷访问

居住区环境景观设计VIP免费

居住区环境景观设计_第1页
1/30
居住区环境景观设计_第2页
2/30
居住区环境景观设计_第3页
3/30
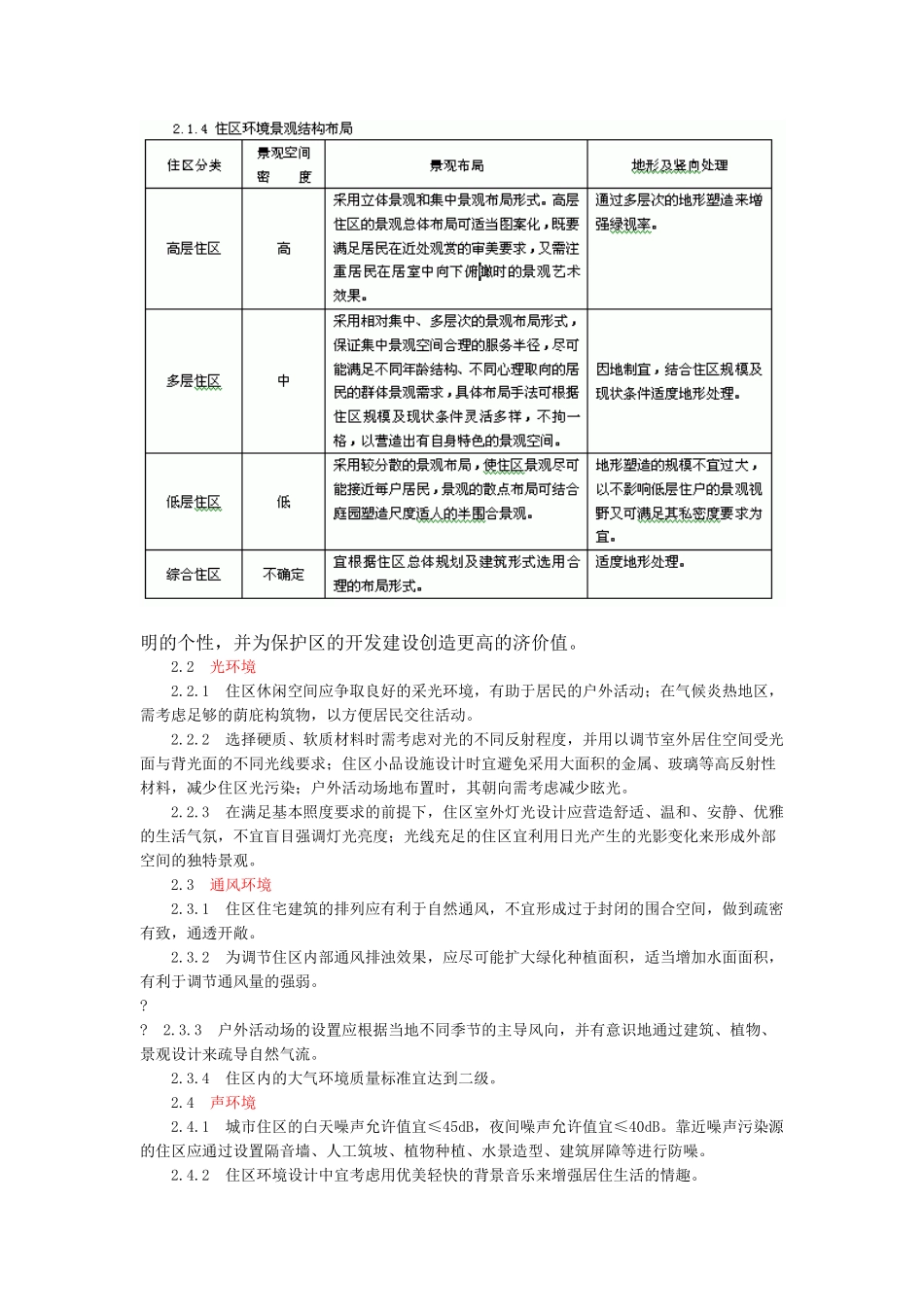
《居住区环境景观设计》1总则1.1本导则是为了适应全面建设小康社会的发展要求,满足21世纪居住生活水平的日益提高,促进我国环境景观设计尽早达到国际先进水平而编制的。旨在指导设计单位和开发单位的技术人员正确掌握居住区环境景观设计的理念、原则和方法。通过导则的实施让广大城乡居民在更舒适、更优美、更健康的环境中安居乐业,并为我国的相关规范的制定创造条件。1.2本导则遵循国内现行的居住区规划设计规范、住宅设计规范和其他法规,并参考国外相关文献资料编制的,具有适用性和指导性。1.3居住区环境景观设计应坚持以下原则:1.3.1坚持社会性原则。赋予环境景观亲切宜人的艺术感召力,通过美化生活环境,体现社区文化,促进人际交往和精神文明建设,并提倡公共参与设计、建设和管理。1.3.2坚持经济性原则。顺应市场发展需求及地方经济状况,注重节能、节材,注重合理使用土地资源。提倡朴实简约,反对浮华铺张,并尽可能采用新技术、新材料、新设备,达到优良的性价比。1.3.3坚持生态原则。应尽量保持现存的良好生态环境,改善原有的不良生态环境。提倡将先进的生态技术运用到环境景观的塑造中去,利于人类的可持续发展。1.3.4坚持地域性原则。应体现所在地域的自然环境特征,因地制宜地创造出具有时代特点和地域特征的空间环境,避免盲目移植。1.3.5坚持历史性原则。要尊重历史,保护和利用历史性景观,对于历史保护地区的住区景观设计,更要注重整体的协调统一,做到保留在先,改造在后。2住区环境的综合营造2.1总体环境2.1.1环境景观规划必须符合城市总体规划、分区规划及详细规划的要求。要从场地的基本条件、地形地貌、土质水文、气候条件、动植物生长状况和市政配套设施等方面分析设计的可行性和经济性。2.1.2依据住区的规模和建筑形态,从平面和空间两个方面入手,通过合理的用地配置,适宜的景观层次安排,必备的设施配套,达到公共空间与私密空间的优化,达到住区整体意境及风格塑造的和谐。2.1.3通过借景、组景、分景、添景多种手法,使住区内外环境协调。滨临城市河道的住区宜充分利用自然水资源,设置亲水景观;临近公园或其他类型景观资源的住区,应有意识地留设景观视线通廊,促成内外景观的交融;毗邻历史古迹保护区的住区应尊重历史景观,让珍贵的历史文脉溶于当今的景观设计元素中,使其具有鲜明的个性,并为保护区的开发建设创造更高的济价值。2.2光环境2.2.1住区休闲空间应争取良好的采光环境,有助于居民的户外活动;在气候炎热地区,需考虑足够的荫庇构筑物,以方便居民交往活动。2.2.2选择硬质、软质材料时需考虑对光的不同反射程度,并用以调节室外居住空间受光面与背光面的不同光线要求;住区小品设施设计时宜避免采用大面积的金属、玻璃等高反射性材料,减少住区光污染;户外活动场地布置时,其朝向需考虑减少眩光。2.2.3在满足基本照度要求的前提下,住区室外灯光设计应营造舒适、温和、安静、优雅的生活气氛,不宜盲目强调灯光亮度;光线充足的住区宜利用日光产生的光影变化来形成外部空间的独特景观。2.3通风环境2.3.1住区住宅建筑的排列应有利于自然通风,不宜形成过于封闭的围合空间,做到疏密有致,通透开敞。2.3.2为调节住区内部通风排浊效果,应尽可能扩大绿化种植面积,适当增加水面面积,有利于调节通风量的强弱。??2.3.3户外活动场的设置应根据当地不同季节的主导风向,并有意识地通过建筑、植物、景观设计来疏导自然气流。2.3.4住区内的大气环境质量标准宜达到二级。2.4声环境2.4.1城市住区的白天噪声允许值宜≤45dB,夜间噪声允许值宜≤40dB。靠近噪声污染源的住区应通过设置隔音墙、人工筑坡、植物种植、水景造型、建筑屏障等进行防噪。2.4.2住区环境设计中宜考虑用优美轻快的背景音乐来增强居住生活的情趣。2.5温、湿度环境2.5.1温度环境:环境景观配置对住区温度会产生较大影响。北方地区冬季要从保暖的角度考虑硬质景观设计;南方地区夏季要从降温的角度考虑软质景观设计。2.5.2湿度环境:通过景观水量调节和植物呼吸作用,使住区的相对湿度保持在30%-60%。2.6嗅觉环境2.6.1住区内部应引进芬香类植物,排斥散发异味、臭味和...

1、当您付费下载文档后,您只拥有了使用权限,并不意味着购买了版权,文档只能用于自身使用,不得用于其他商业用途(如 [转卖]进行直接盈利或[编辑后售卖]进行间接盈利)。
2、本站所有内容均由合作方或网友上传,本站不对文档的完整性、权威性及其观点立场正确性做任何保证或承诺!文档内容仅供研究参考,付费前请自行鉴别。
3、如文档内容存在违规,或者侵犯商业秘密、侵犯著作权等,请点击“违规举报”。

碎片内容

居住区环境景观设计

书海行舟+ 关注
实名认证
内容提供者

热爱教学事业,对互联网知识分享很感兴趣

确认删除?
VIP
微信客服
  • 扫码咨询
会员Q群
  • 会员专属群点击这里加入QQ群
客服邮箱
回到顶部