电脑桌面
添加小米粒文库到电脑桌面
安装后可以在桌面快捷访问

管理信息系统课程设计要点VIP免费

管理信息系统课程设计要点_第1页
1/9
管理信息系统课程设计要点_第2页
2/9
管理信息系统课程设计要点_第3页
3/9
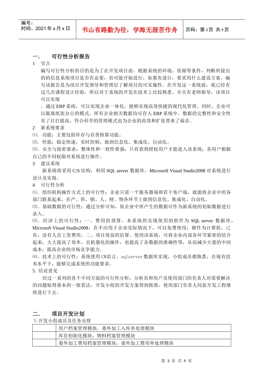
第1页共9页编号:时间:2021年x月x日书山有路勤为径,学海无涯苦作舟页码:第1页共9页课程设计说明书设计名称管理信息系统课程设计设计题目ERP系统库存子系统设计设计时间2011年秋19、20周学院信息与控制工程学院专业班级姓名指导教师2012年1月14日学号成绩第2页共9页第1页共9页编号:时间:2021年x月x日书山有路勤为径,学海无涯苦作舟页码:第2页共9页目录一.可行性分析报告……………………..1二.项目开发计划………………………..3三.系统分析报告………………………..4四.系统设计报告………………………..7五.系统的实现…………………………..9六.课程设计总结………………………19七.参考资料……………………………20附录(源程序)第3页共9页第2页共9页编号:时间:2021年x月x日书山有路勤为径,学海无涯苦作舟页码:第3页共9页一.可行性分析报告1引言编写可行性分析的目的是为了在开发项目前,根据系统的环境,资源等条件,判断所提出的的信息系统项目是否有必要,有可能开始进行,如果有进行,要采用什么建设方案。编写该报告是为项目开发领导和管理层了解项目的可实施性。在开发这一系统前,我已经有过几次课程设计经验,所以对于系统的开发在技术上比较熟悉。并且有老师指导,该项目可以实现。通过ERP系统,可以实现企业一体化,能够实现高效快捷的现代化管理。同时,企业可以脱离纸张办公的模式,所有企业相关数据均可存入ERP系统中,数据的完整性和安全性有了打打提高。符合科学的管理模式也为企业的高效和扩张带来了福音。2新系统要求⑴.功能:主要包括库存与存货核算功能。⑵.性能:稳定快速,实时控制,做到信息化、集成化、自动化。⑶.安全与保密要求:整体性和一致性要强;只有获得授权用户才能进入该系统;各用户根据自己的不同权限对系统进行操作。3建议系统新系统将采用C/S结构,利用SQLserver数据库,MicrosoftVisualStudio2008对系统进行设计及实现。4可行性分析⑴.组织机构操作方式上的可行性:企业只需一个服务器端和若干客户端,就能将企业中的各部门联系起来,在产、供、销、人、财、物各环节上做到信息化、集成化、自动化。⑵.基础数据的可行性:通过分析可知,原企业中所产生的数据可作为新系统的初始数据进行录入。⑶.经济上的可行性:一、费用的预算。本系统的实现使用的软件为SQLserver数据库,MicrosoftVisualStudio2008,在不应用于企业实际情况下,可以免费使用;硬件为计算机,已有;没有人员工资费用。二、项目效益的估算。使用该系统,可将企业内部各环节紧密的结合起来,大大提高了效率,且机器化的操作,也提高了各数据的准确性等,从而减少大量的中间成本,提高企业的市场竞争能力。⑷.技术上的可行性:系统使用C#语言,sqlserver数据库实现,小组成员都熟悉,在现有技术水平下,能够完成系统的功能要求。5.结论意见经过一系列的各个不同方面的可行性分析,分析员和用户及使用部门的负责人对需要解决的问题取得基本的一致看法,开发小组的开发方案得到批准,使用部门负责人同意开发工程继续进行下去。二.项目开发计划⒈开发小组成员及任务安排用户档案管理模块,委外加工入库单处理模块库存初始化模块,物料档案管理模块委外加工费用档案管理模块,委外加工费用单处理模块第4页共9页第3页共9页库管员填仓库信息单仓库信息单通过未通过仓库信息单批准仓库信息单存档编号:时间:2021年x月x日书山有路勤为径,学海无涯苦作舟页码:第4页共9页仓库档案管理模块,委外加工领料单处理模块生产领料单管理模块,数据库,整体架构委外加工商管理模块,委外加工付款单处理模块部门档案管理模块,产品入库单管理模块⒉开发进度1月5日可行性分析,需求分析1月6日系统整体的结构及相关界面风格,功能的确定1月7日数据库设计及小组成员任务分配1月8日~12日详细设计1月13日~14日整合,测试及调试1月15日系统发布⒊开发工具及环境⑴.硬件:WindowsXP⑵.软件:SQLserver数据库,MicrosoftVisualStudio2008三.系统分析报告1.业务流程图2.数据字典(1).数据结构名称:仓库信息单简述:对仓库基本信息进行记录组成:仓库信息,负责人...

1、当您付费下载文档后,您只拥有了使用权限,并不意味着购买了版权,文档只能用于自身使用,不得用于其他商业用途(如 [转卖]进行直接盈利或[编辑后售卖]进行间接盈利)。
2、本站所有内容均由合作方或网友上传,本站不对文档的完整性、权威性及其观点立场正确性做任何保证或承诺!文档内容仅供研究参考,付费前请自行鉴别。
3、如文档内容存在违规,或者侵犯商业秘密、侵犯著作权等,请点击“违规举报”。

碎片内容

管理信息系统课程设计要点

确认删除?
VIP
微信客服
  • 扫码咨询
会员Q群
  • 会员专属群点击这里加入QQ群
客服邮箱
回到顶部