电脑桌面
添加小米粒文库到电脑桌面
安装后可以在桌面快捷访问

设计部规章制度(修改案)VIP免费

设计部规章制度(修改案)_第1页
1/7
设计部规章制度(修改案)_第2页
2/7
设计部规章制度(修改案)_第3页
3/7
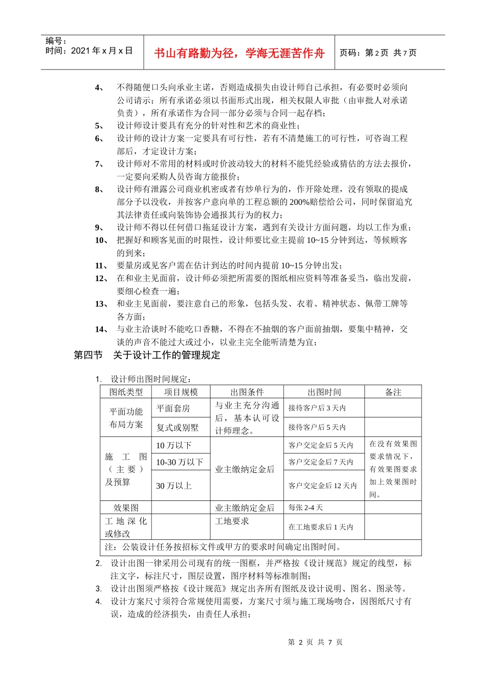
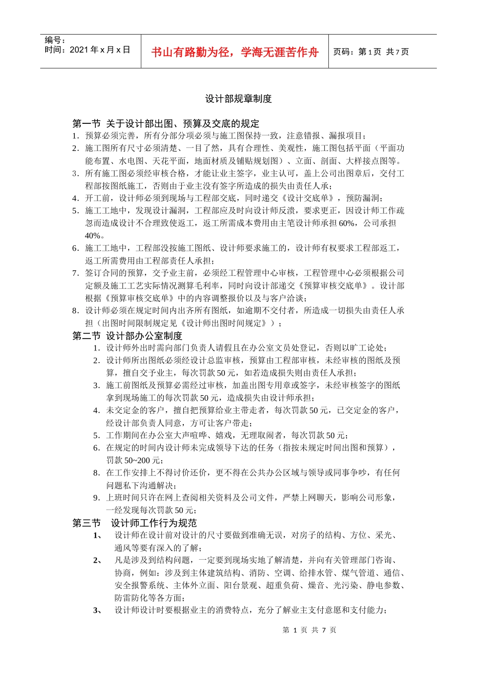
第1页共7页编号:时间:2021年x月x日书山有路勤为径,学海无涯苦作舟页码:第1页共7页设计部规章制度第一节关于设计部出图、预算及交底的规定1.预算必须完善,所有分部分项必须与施工图保持一致,注意错报、漏报项目;2.施工图所有尺寸必须清楚、一目了然,具有合理性、美观性,施工图包括平面(平面功能布置、水电图、天花平面,地面材质及铺贴规划图)、立面、剖面、大样接点图等。3.所有施工图必须经审核合格,才能让业主签字,业主认可,盖上公司出图章后,交付工程部按图纸施工,否则由于业主没有签字所造成的损失由责任人承;4.开工前,设计师必须到现场与工程部交底,同时递交《设计交底单》,预防漏洞;5.施工工地中,发现设计漏洞,工程部应及时向设计师反溃,要求更正,因设计师工作疏忽而造成设计不合理致使返工,返工所需成本费用由主笔设计师承担60%,公司承担40%。6.施工工地中,工程部没按施工图纸、设计师要求施工的,设计师有权要求工程部返工,返工所需费用由工程部责任人承担;7.签订合同的预算,交予业主前,必须经工程管理中心审核,工程管理中心必须根据公司定额及施工工艺实际情况测算毛利率,同时向设计部递交《预算审核交底单》。设计部根据《预算审核交底单》中的内容调整报价以及与客户洽谈;8.设计师必须在规定时间内出齐所有图纸,如逾期不交付者,所造成一切损失由责任人承担(出图时间限制规定见《设计师出图时间规定》);第二节设计部办公室制度1.设计师外出时需向部门负责人请假且在办公室文员处登记,否则以旷工论处;2.设计师所出图纸必须经设计总监审核,预算由工程部审核,未经审核的图纸及预算,擅自交予业主,每次罚款50元,如若造成损失则由责任人承担;3.施工前图纸及预算必需经过审核,加盖出图专用章或签字,未经审核签字的图纸拿到现场施工的每次罚款50元,造成损失由设计师承担;4.未交定金的客户,擅自把预算给业主带走者,每次罚款50元,已交定金的客户,经设计部负责人同意,方可让客户带走;5.工作期间在办公室大声喧哗、嬉戏,无理取闹者,每次罚款50元;6.在规定的时间内设计师未完成领导下达的任务(指按未规定时间出图和预算),罚款50~200元;8.在工作安排上不得讨价还价,更不得在公共办公区域与领导或同事争吵,有任何问题私下沟通解决;9.上班时间只许在网上查阅相关资料及公司文件,严禁上网聊天,影响公司形象,一经发现每次罚款50元;第三节设计师工作行为规范1、设计师在设计前对设计的尺寸要做到准确无误,对房子的结构、方位、采光、通风等要有深入的了解;2、凡是涉及到结构问题,一定要到现场实地了解清楚,并向有关管理部门咨询、协商,例如:涉及到主体建筑结构、消防、空调、给排水管、煤气管道、通信、安全报警系统、主体外立面、阳台景观、超重负荷、燥音、光污染、静电参数、防雷防化等各方面;3、设计师设计时要根据业主的消费特点,充分了解业主支付意愿和支付能力;第2页共7页第1页共7页编号:时间:2021年x月x日书山有路勤为径,学海无涯苦作舟页码:第2页共7页4、不得随便口头向承业主诺,否则造成损失由设计师自己承担,有必要时必须向公司请示;所有承诺必须以书面形式出现,相关权限人审批(由审批人对承诺负责),所有承诺作为合同一部分必须与合同一起存档;5、设计师设计要具有充分的针对性和艺术的商业性;6、设计师的设计方案一定要具有可行性,若有不清楚施工的可行性,可咨询工程部后,才定设计方案;7、设计师对不常用的材料或时价波动较大的材料不能凭经验或猜估的方法去报价,一定要向采购人员咨询方能报价;8、设计师有泄露公司商业机密或者有炒单行为的,作开除处理,没有领取的提成部分予以没收,并按客户意向单的工程总额的200%赔偿给公司,同时保留追究其法律责任或向装饰协会通报其行为的权力;9、设计师不得以任何借口拖延设计方案,遇到有关设计方面问题,均以工作为重;10、把握好和顾客见面的时限性,设计师要比业主提前10~15分钟到达,等候顾客的到来;11、要量房或见客户需在估计到达的时间内提前10~15分钟出发;12、在和业主见面前,设计师必须把所需要...

1、当您付费下载文档后,您只拥有了使用权限,并不意味着购买了版权,文档只能用于自身使用,不得用于其他商业用途(如 [转卖]进行直接盈利或[编辑后售卖]进行间接盈利)。
2、本站所有内容均由合作方或网友上传,本站不对文档的完整性、权威性及其观点立场正确性做任何保证或承诺!文档内容仅供研究参考,付费前请自行鉴别。
3、如文档内容存在违规,或者侵犯商业秘密、侵犯著作权等,请点击“违规举报”。

碎片内容

设计部规章制度(修改案)

您可能关注的文档

确认删除?
VIP
微信客服
  • 扫码咨询
会员Q群
  • 会员专属群点击这里加入QQ群
客服邮箱
回到顶部