电脑桌面
添加小米粒文库到电脑桌面
安装后可以在桌面快捷访问

某联社新员工入职考试题VIP免费

某联社新员工入职考试题_第1页
1/11
某联社新员工入职考试题_第2页
2/11
某联社新员工入职考试题_第3页
3/11
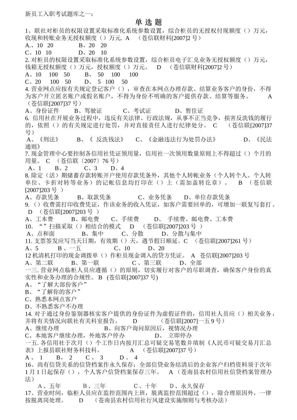
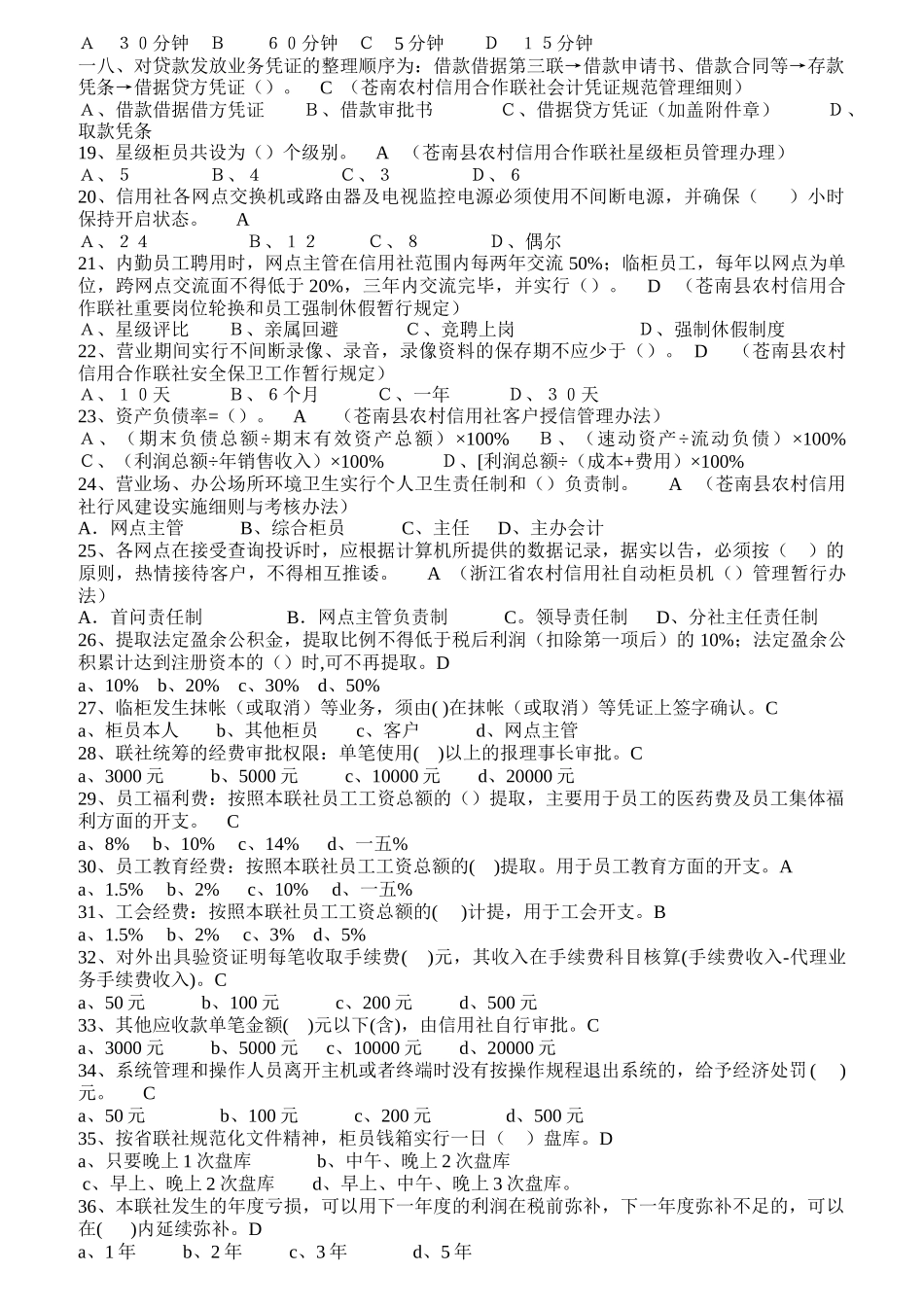
新员工入职考试题库之一:单选题1、联社对柜员的权限设置采取标准化系统参数设置,综合柜员的无授权付现额度()万元,收现和转账业务无授权额度()万元.A(苍信联财科[2007]2号)A.、1020B、2020C、1010D、20102.对柜员的权限设置采取标准化系统参数设置,综合柜员电子汇兑业务无授权额度()万元,钱箱无授权额度()万元,授权额度()万元。D(苍信联财科[2007]2号)A、1010050B、50100100C、2010050D、5100504.营业网点应按有关规定登记客户(),审查在本网点办理存款、结算业务客户的身份,不得为客户开立匿名账户或假名账户,不得为身份不明确的客户提供存款、结算等服务。A(苍信联[2007]37号)A、身份证件B、驾驶证C、考试证D、暂住证6.信用社在开展业务过程中,违反有关法律、行政法规,从事不正当竞争,损害反洗钱的履行的,依照()的有关规定进行处罚,并对直接责任人进行纪律处分。C(苍信联[2007]37号)A、《刑法》B、《反洗钱法》C、《金融违法行为处罚办法》D、《民法通则》7.现金管理中心要控制各信用社凭证领用量,信用社一次领用数量原则上不得超过()个月的用量。C(苍信联〔2007〕76号)A、1B、2C、3D、48.除定(活)期储蓄存款转账开户使用存款凭条外,其他个人转帐业务(个人转个人、个人转单位、卡折对转等业务)的记帐信息均打印在()上(需加盖转讫章)。B(苍信联[2007]203号)A、存款凭条B、取款凭条C、业务凭条D、单位存款凭条9.()收费需打印收费凭证,作该业务的收入凭证,如客户需要回单的,可增加一联复写套打。D(苍信联[2007]203号)A、工本费B、邮电费C、手续费D、手续费、邮电费、工本费10.“”扫描采取()相结合的模式D(苍信联[2007]203号)A、点和面B、集中C、分散D、分散与集中11.支票签发应写当天日期,有效期()天,遇节假日顺延。C(苍信联[2007]261号)A、5B、一五C、10D、2012机清机打印的现金调拨单()作柜员现金调入的贷方凭证。A苍信联[2007]203号A、第二联B、第一联C、第三联D、全部一三.营业网点临柜人员应遵循()的原则,切实履行对客户的尽职调查,确保客户身份的真实性和业务办理的合规性。B(苍信联[2007]37号)A、“了解大部份客户”B、“了解你的客户”C、熟悉本网点客户D、不熟悉客户不办理14.对于通过身份鉴别器核实客户提供的身份证件为虚假证件的,信用社人员应()相关业务,并将有关情况向联社有关科室报告。D(苍信联[2007]一五9号)A、继续办理B、向客户询问原因后,视情况办理C、本地客户继续办理,外地客户停办D、立即停办一五.各信用社于次月()个工作日内按月汇总可疑交易笔数并填制《人民币可疑交易月汇总表》上报县联社财务科技科。A(苍信联[2007]37号)A、1B、2C、3D、416、尚有信贷关系的信贷档案作永久保存;全部信贷业务结清后的企业客户归档资料须于次年1月1日起保存(),个人客户信贷档案保存三年。A(苍南县农村信用社信贷档案管理办法)A、五年B、三年C、十年D、永久保存17、营业时间,临柜人员应在监控范围内上班,脱离监控范围超过(),除合理原因外,一律按脱离岗处理。D(苍南县农村信用社行风建设实施细则与考核办法)A30分钟B60分钟C5分钟D15分钟一八、对贷款发放业务凭证的整理顺序为:借款借据第三联→借款申请书、借款合同等→存款凭条→借据贷方凭证()。C(苍南农村信用合作联社会计凭证规范管理细则)A、借款借据借方凭证B、借款审批书C、借据贷方凭证(加盖附件章)D、取款凭条19、星级柜员共设为()个级别。A(苍南县农村信用合作联社星级柜员管理办理)A、5B、4C、3D、620、信用社各网点交换机或路由器及电视监控电源必须使用不间断电源,并确保()小时保持开启状态。AA、24B、12C、8D、偶尔21、内勤员工聘用时,网点主管在信用社范围内每两年交流50%;临柜员工,每年以网点为单位,跨网点交流面不得低于20%,三年内交流完毕,并实行()。D(苍南县农村信用合作联社重要岗位轮换和员工强制休假暂行规定)A、星级评比B、亲属回避C、竞聘上岗D、强制休假制度22、营业期间实行不间断录像、录音,录像资料的保存期不应少于(...

1、当您付费下载文档后,您只拥有了使用权限,并不意味着购买了版权,文档只能用于自身使用,不得用于其他商业用途(如 [转卖]进行直接盈利或[编辑后售卖]进行间接盈利)。
2、本站所有内容均由合作方或网友上传,本站不对文档的完整性、权威性及其观点立场正确性做任何保证或承诺!文档内容仅供研究参考,付费前请自行鉴别。
3、如文档内容存在违规,或者侵犯商业秘密、侵犯著作权等,请点击“违规举报”。

碎片内容

某联社新员工入职考试题

文泉书屋+ 关注
实名认证
内容提供者

热爱教学事业,对互联网知识分享很感兴趣

确认删除?
VIP
微信客服
  • 扫码咨询
会员Q群
  • 会员专属群点击这里加入QQ群
客服邮箱
回到顶部