电脑桌面
添加小米粒文库到电脑桌面
安装后可以在桌面快捷访问

钎焊工技术培训教材VIP专享VIP免费

钎焊工技术培训教材_第1页
1/9
钎焊工技术培训教材_第2页
2/9
钎焊工技术培训教材_第3页
3/9
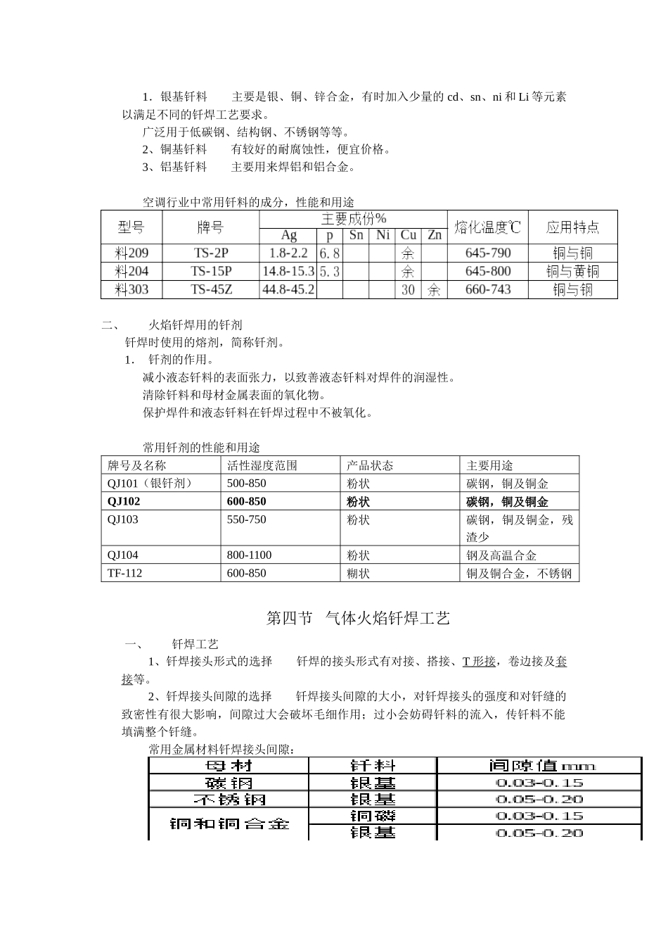
Mcquay钎焊工技术培训教材第一章钎焊用气体培训要求:了解钎焊用气体一、氧气1.氧气的性质在常温状态下,氧气是一种无色、无味、无毒的气体,其分子式是O2。在标准状态下(0℃、0.1Mpa),氧气的密度是P=1.43kg/m3,比空气略重,氧气气态到液态温度是-183℃,颜色为淡兰色;液态到固态温度是-218℃。氧气本身不能燃烧,但能助燃,氧气有很强的化学活泼性。2.氧气的来源与供应氧气的制取绝大多数用冷却法从空气中制取。氧气的供应一般采用瓶装的方法,氧气瓶是高压容器,外表涂天蓝色,瓶体上用黑漆标注“氧气”。常用容积为40L。二、液化石油气液化石油气是石油裂化的副产品,是一种可燃的混合物,习惯上把液化石油气称为丙烷。1.特点:略带臭味的气体,密度为1.8~2.5kg/m3,体积分数在3.5%—16.3%范围内与氧混合,遇到火星就会爆炸,燃烧时耗氧量大,最高温度在2000~2700℃。2.注意事项:1]对普通胶管有腐蚀作用;2]以250~350的速度扩散;3]吸入过量的液化石油气可导致人窒息或死亡。第二章气体火焰钎焊培训要求了解火焰钎焊的钎料、钎剂的性能、用途、掌握火焰钎焊工艺。第一节气体火焰钎焊简介一、气体火焰钎焊的概念钎焊就是采用比母材金属熔点低的金属材料作钎料,将焊件热到高于钎料熔点,低于母材金属熔化温度利用液态钎料润湿母材金属,填充接头间隙并与母材金属相互扩散实现连接焊件的一种方法。火焰钎焊是使用可燃气体与氧气(或压缩空气)混合燃烧的火焰进行加热的一种钎焊方法。二、火焰钎焊的特点1、母材金属被加热到熔点以下,焊件金属不熔化;2、钎料的熔点低于母材金属的熔点;3、在毛细作用下熔化的钎料填满两连接件间隙;4、组织和力学性能变化小、变形小。5、接头光滑平整;6、生产效率高;7、可钎焊异种材料;8、对钎焊件表面的清理工作和装配质量要求较高。第二节气体火焰钎焊的原理钎焊是利用液态钎料填满钎焊金属结合面的间隙而形成牢固接头的,两个基本工艺条件:1、液态钎料能润湿钎焊金属,并能致密地填满全部间隙;2、液态钎料与钎焊金属进行必要的物理、化学反应,达到良好的金属结合。一、液态钎料的填缝原理液态钎料对母材金属的浸润和附着的能力称之润湿性。影响钎料润湿性的因素。1、钎料和母材金属成分的影响。如果液态钎料与母材金属相互溶解或形成化合物,则钎料便能较好地润湿母材金属。2、钎焊温度的影响。钎焊温度升高,有利于提高钎料对母材的润湿性,但温度太高,钎料的润湿性太好,往入会发生钎料的流失现象。3、金属表面氧化物的影响。金属表面的氧化物会阻碍钎料与母材金属的直接接触,使液态钎料聚成球状,这样润湿现象就不易发生。4、母材金属表面粗糙度的影响。钎料在粗糙的表面的润湿性比在光滑表面上要好,这是由于纵横交错的细纹对液态钎料的毛细作用,从而促进钎料的流布。二、钎料与母材金属的相互作用钎焊熔化的钎料在填缝过程中与母材金属发生相互作用。1、母材金属溶解于液态钎料中。凡钎料与母材金属在液态下能够相互溶解的,则钎焊时母材金属就能溶解于钎料中。2、钎料向母材金属中扩散。钎焊过程中,在母材金属溶解于液态钎料的同时,也出现钎料向母材金属扩散的现象。钎焊过程中,钎料与母材金属相互溶解,相互扩散而形成金属间的牢固连接,这就是钎缝形成的过程。第三节气体火焰钎焊用钎料和焊剂一、气体火焰钎焊用的钎料1、对钎料的基本要求。1.钎料的熔点比母材金属熔点低40-60℃。2.具有良好的润湿性,具有与母材金属相互扩散,溶解的能力。3.有足够的力学性能和物理化学要求。4.钎料的线膨胀系数应与母材金属相近。2、火焰钎焊用的钎料。按熔点分可分为软钎料和硬钎料。450°以上称为硬钎料。用于火钎焊的主要有银基钎料、铜基钎料,铝基钎料。1.银基钎料主要是银、铜、锌合金,有时加入少量的cd、sn、ni和Li等元素以满足不同的钎焊工艺要求。广泛用于低碳钢、结构钢、不锈钢等等。2、铜基钎料有较好的耐腐蚀性,便宜价格。3、铝基钎料主要用来焊铝和铝合金。空调行业中常用钎料的成分,性能和用途二、火焰钎焊用的钎剂钎焊时使用的熔剂,简称钎剂。1.钎剂的作用。减小液态钎料的表面张力,以致善液态钎料对...

1、当您付费下载文档后,您只拥有了使用权限,并不意味着购买了版权,文档只能用于自身使用,不得用于其他商业用途(如 [转卖]进行直接盈利或[编辑后售卖]进行间接盈利)。
2、本站所有内容均由合作方或网友上传,本站不对文档的完整性、权威性及其观点立场正确性做任何保证或承诺!文档内容仅供研究参考,付费前请自行鉴别。
3、如文档内容存在违规,或者侵犯商业秘密、侵犯著作权等,请点击“违规举报”。

碎片内容

钎焊工技术培训教材

确认删除?
VIP
微信客服
  • 扫码咨询
会员Q群
  • 会员专属群点击这里加入QQ群
客服邮箱
回到顶部