电脑桌面
添加小米粒文库到电脑桌面
安装后可以在桌面快捷访问

置业顾问基础培训讲义VIP专享VIP免费

置业顾问基础培训讲义_第1页
1/48
置业顾问基础培训讲义_第2页
2/48
置业顾问基础培训讲义_第3页
3/48
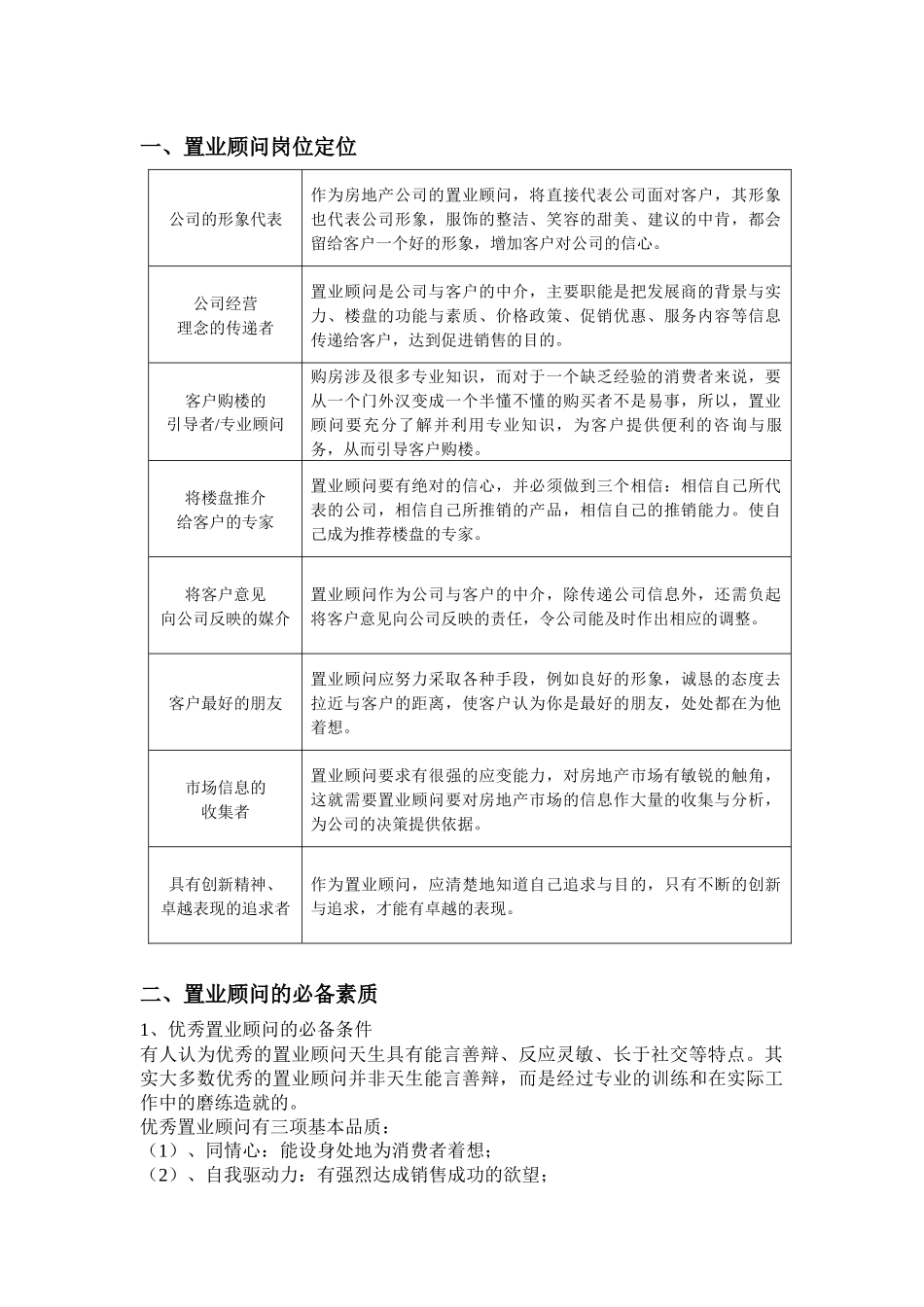
一、置业顾问岗位定位公司的形象代表作为房地产公司的置业顾问,将直接代表公司面对客户,其形象也代表公司形象,服饰的整洁、笑容的甜美、建议的中肯,都会留给客户一个好的形象,增加客户对公司的信心。公司经营理念的传递者置业顾问是公司与客户的中介,主要职能是把发展商的背景与实力、楼盘的功能与素质、价格政策、促销优惠、服务内容等信息传递给客户,达到促进销售的目的。客户购楼的引导者/专业顾问购房涉及很多专业知识,而对于一个缺乏经验的消费者来说,要从一个门外汉变成一个半懂不懂的购买者不是易事,所以,置业顾问要充分了解并利用专业知识,为客户提供便利的咨询与服务,从而引导客户购楼。将楼盘推介给客户的专家置业顾问要有绝对的信心,并必须做到三个相信:相信自己所代表的公司,相信自己所推销的产品,相信自己的推销能力。使自己成为推荐楼盘的专家。将客户意见向公司反映的媒介置业顾问作为公司与客户的中介,除传递公司信息外,还需负起将客户意见向公司反映的责任,令公司能及时作出相应的调整。客户最好的朋友置业顾问应努力采取各种手段,例如良好的形象,诚恳的态度去拉近与客户的距离,使客户认为你是最好的朋友,处处都在为他着想。市场信息的收集者置业顾问要求有很强的应变能力,对房地产市场有敏锐的触角,这就需要置业顾问要对房地产市场的信息作大量的收集与分析,为公司的决策提供依据。具有创新精神、卓越表现的追求者作为置业顾问,应清楚地知道自己追求与目的,只有不断的创新与追求,才能有卓越的表现。二、置业顾问的必备素质1、优秀置业顾问的必备条件有人认为优秀的置业顾问天生具有能言善辩、反应灵敏、长于社交等特点。其实大多数优秀的置业顾问并非天生能言善辩,而是经过专业的训练和在实际工作中的磨练造就的。优秀置业顾问有三项基本品质:(1)、同情心:能设身处地为消费者着想;(2)、自我驱动力:有强烈达成销售成功的欲望;(3)、积极的心态:充满自信,勤奋执着,并有一种将挫折与困难当成挑战的心理状态。三,必备素质1、心态(1)、憧憬从事售楼工作,置业顾问首先要在自己的内心建立一种美好的职业憧憬,个人职业生涯的规划,从一个置业顾问变为一名售楼专家,再成为一名管理者……鼓起勇气和热情来面对每天的工作挑战。(2)、使命感要成为一名优秀的置业顾问,你必须理解:销售工作不但对公司负有责任,而且对客户和社会都负有责任。因此,只有树立起这种工作的使命感,我们方能认真负责地完成公司和客户所交付的工作。(3)、价值观价值观就是人类行为的准则,一个人如何建立自己的价值观体系,关系到他如何行事和抉择,因而也最终决定他的行为结果,决定他将会成为一个怎样的人。作为一名置业顾问,我们应为自己建立一些怎样的行事准则?应如何构筑我们的价值观体系呢?我们必须有意识地去树立一些基本的准则,如诚信、责任、进取、自信、关心、服务、合作、坚持奉献和虚心。这些准则可以帮我们更有成效地工作和进步,更好地创造卓越的销售业绩。个人价值观体系的建立是一个过程,是一个人不断感知、感悟、提升和丰富的过程。(4)、信念信念是指人们对某些真理在内心所建立起的一种深信不疑的态度。作为一名专业的置业顾问,我们必须相信我们所从事的行业是有前途的,我们的公司是有发展的,我们自己是大有作为的,我们的物业是物有所值的。这样我们工作起来才会有乐趣和自信,而这种乐观自信的态度往往会给客户带来一种无言的感染力。(5)、意志力销售工作是最需要提升逆境抗力的一项工作。平均一次销售会遭遇来自客户数十次的拒绝,一天之中,一个置业顾问很可能会遭遇上百次的拒绝,所以必须有良好的心理素质很强的抵抗逆境的能力。如果置业顾问的心理素质不好,抵抗逆境的能力不强,就很可能会在这种以拒绝为特质的工作面前变得沮丧和爱抱怨,最后只能以选择放弃而告终。2、能力(1)、洞察能力房地产营销过程是一个巧妙的自我推销过程,在这个过程中,置业顾问应采取主动态度与客户沟通,在交谈过程中应具有敏锐的职业洞察能力、语言运用能力、社交能力和良好的品质等。(2)、学习能力学习能力是指置...

1、当您付费下载文档后,您只拥有了使用权限,并不意味着购买了版权,文档只能用于自身使用,不得用于其他商业用途(如 [转卖]进行直接盈利或[编辑后售卖]进行间接盈利)。
2、本站所有内容均由合作方或网友上传,本站不对文档的完整性、权威性及其观点立场正确性做任何保证或承诺!文档内容仅供研究参考,付费前请自行鉴别。
3、如文档内容存在违规,或者侵犯商业秘密、侵犯著作权等,请点击“违规举报”。

碎片内容

置业顾问基础培训讲义

确认删除?
VIP
微信客服
  • 扫码咨询
会员Q群
  • 会员专属群点击这里加入QQ群
客服邮箱
回到顶部