电脑桌面
添加小米粒文库到电脑桌面
安装后可以在桌面快捷访问

各种脚手架施工方案VIP免费

各种脚手架施工方案_第1页
1/22
各种脚手架施工方案_第2页
2/22
各种脚手架施工方案_第3页
3/22
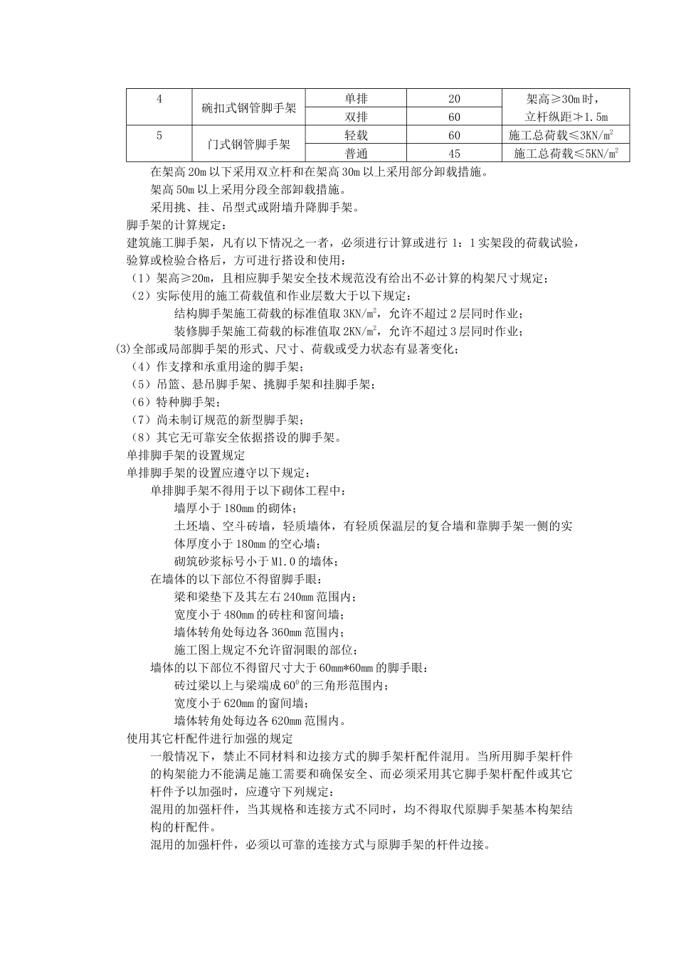
各种脚手架工程施工方案5.2.1脚手架设置与使用的一般要求脚手架构架和设置要求的一般规定脚手架的构架设计应充分考虑工程的使用要求、各种实施条件和因素,并符合以下各项规定:构架尺寸规定双排结构脚手架和装修脚手架的立杆纵距和平杆步距应≤2.0m。作业层距地(楼)面高度≥2.0m的脚手架,作业层铺板的宽度不应小于:外脚手架为750mm,里脚手架为500mm。铺板边缘与墙面的间隙应≯300mm、与挡脚的间隙应≯100mm。当边侧脚手板不贴靠立杆时,应予可靠固定。连墙点设置规定当架高≥6.0m时,必须设置均匀分布的连墙点,其设置应符合以下规定:门式钢管脚手架:当架高≤20m时,不小于50m2一个连墙点,且连墙点的竖向间距应≤6m;当架高>20m时,不小于30m2一个点,且连墙点的竖向间距应≤4m。其他落地(或底支托)式脚手架:当架高≤20m时,不小于40m2一个点,且连墙点的竖向间距应≤6m;当架高>20m,不小于30m2一个点,且连墙点的竖向间距应≤4m。脚手架上部未设置连墙点的自由高度不得大于6m。当设计位置及其附近不能装设连墙件时,应采取其它可行的刚性拉结措施予以弥补。整体性拉结杆件设置规定脚手架应根据确保整体稳定和抵抗侧力作用的要求,按以下规定设置剪刀撑或其它相应作用的整体性拉结杆性。(1)周边交圈设置的单、双排木、竹脚手架和扣件式钢管脚手架,当架高为6~25m时,应于外侧面的两端和其间按≤15m的中心距并自下而上连续设置剪刀撑;当架高>25m时,应于外侧面满设剪刀撑。(2)周边交圈设置的碗扣式钢管脚手架,当架高为9~25m时,应按不小于其外侧面框格总数的1/5设置斜杆;当架高>25m时,按不小于外侧面框格总数的1/3设置斜杆。(3)门式钢管脚手架的两个侧面均应满设交叉支撑。当架高≤45m时,水平框架允许间隔一层设置;当架高>45m时,每层均满设水平框架。此外,架高≥20m时,还应每隔6层加设一道双面水平加强杆,并与相应的连墙件层同高。(4)“一”字形单双排脚手架按上述相应要求增加50%的设置量。(5)满堂脚手架应按构架稳定要求设置适量的竖向和水平整体拉结杆件。(6)剪刀撑的斜杆与水平面的交角宜在450~600之间,水平投影宽度应不小于2跨或4m和不大于4跨或8m。斜杆应与脚手架基本构架杆件加以可靠连接,且斜杆相邻之间杆段的长细比不得大于60。(7)在脚手架立杆底端之上100~300mm处一律遍设纵向和横向扫地杆,并与立杆连接牢固。杆件连接构造规定脚手架的杆件连接构造符合以下规定:多立杆式脚手架左右相邻立杆和上下相邻平杆的接头应相互错开置于不同的构架框格内。搭接杆件接头长度:扣件式钢管脚手架应≥0.8m;木、竹脚手架应不小于搭接杆段平均直径的8倍和1.2m。搭接部分的结扎应不少于2道,且结扎点间距应≯0.6m。杆件在结扎处的端头伸出长度应不小于0.1m。安全防(围)护规定脚手架必须按以下规定设置安全防护措施,以确保架上作业和作业影响区域内的安全:作业层距地(楼)面高度≥2.5m时,在其外侧边缘必须设置挡护高度≥1.1m的栏杆和挡脚板,且栏杆间的净空高度应≤0.5m。临街脚手架,架高≥25m的外脚手架以及在脚手架高空落物影响范围内同时进行其它施工作业或有行人通过的脚手架,应规需要采用外立面全封闭,半封闭以及搭设通道防护棚等适合的防护措施。架高9~25m的外脚手架,除执行(1)规定外,可视需要加设安全立网维护。挑脚手架、吊篮和悬挂脚手架的外侧面应按防护需要采用立网围护或执行(2)的规定。遇有下列情况时,应按以下要求加设安全网:架高≥9m、未作外侧面封闭、半封闭或立网封护的脚手架,应按以下规定设置首层安全(平)网和层间(平)网:首层网应距地面4m设置,悬出宽度应≥3.0m。层间网自首网每隔3层设一道,悬出高度应≥3.0m。外墙施工作业采用栏杆或立网围护的吊篮、架设高度≤6m的挑脚手架、挂脚手架和附墙升降脚手架时,应于其下4~6m起设置两道相隔3.0m的随层安全网,其距外墙面的支架宽度应≥3.0m。上下脚手架的梯道、坡道、栈桥、斜梯、爬梯等均应设置扶手、栏杆或其它安全防(围)护措施并清除通道中的障碍,确保人员上下的安全。采用定型的脚手架产品时,其安全防护配件的配备和设置应符合以上...

1、当您付费下载文档后,您只拥有了使用权限,并不意味着购买了版权,文档只能用于自身使用,不得用于其他商业用途(如 [转卖]进行直接盈利或[编辑后售卖]进行间接盈利)。
2、本站所有内容均由合作方或网友上传,本站不对文档的完整性、权威性及其观点立场正确性做任何保证或承诺!文档内容仅供研究参考,付费前请自行鉴别。
3、如文档内容存在违规,或者侵犯商业秘密、侵犯著作权等,请点击“违规举报”。

碎片内容

各种脚手架施工方案

确认删除?
VIP
微信客服
  • 扫码咨询
会员Q群
  • 会员专属群点击这里加入QQ群
客服邮箱
回到顶部