电脑桌面
添加小米粒文库到电脑桌面
安装后可以在桌面快捷访问

金银湖产品及配套分析VIP免费

金银湖产品及配套分析_第1页
1/7
金银湖产品及配套分析_第2页
2/7
金银湖产品及配套分析_第3页
3/7
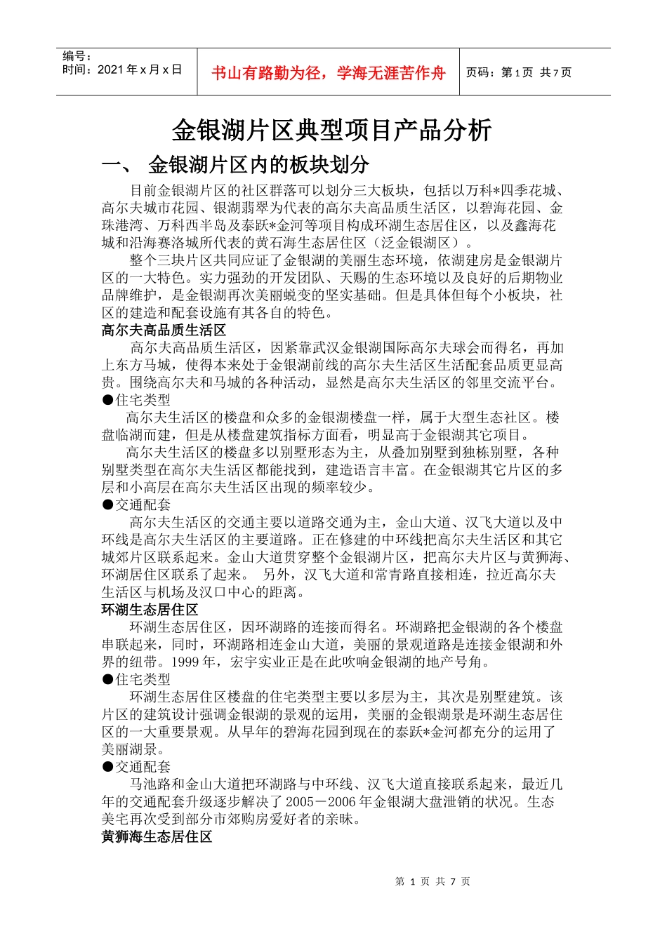
第1页共7页编号:时间:2021年x月x日书山有路勤为径,学海无涯苦作舟页码:第1页共7页金银湖片区典型项目产品分析一、金银湖片区内的板块划分目前金银湖片区的社区群落可以划分三大板块,包括以万科*四季花城、高尔夫城市花园、银湖翡翠为代表的高尔夫高品质生活区,以碧海花园、金珠港湾、万科西半岛及泰跃*金河等项目构成环湖生态居住区,以及鑫海花城和沿海赛洛城所代表的黄石海生态居住区(泛金银湖区)。整个三块片区共同应证了金银湖的美丽生态环境,依湖建房是金银湖片区的一大特色。实力强劲的开发团队、天赐的生态环境以及良好的后期物业品牌维护,是金银湖再次美丽蜕变的坚实基础。但是具体但每个小板块,社区的建造和配套设施有其各自的特色。高尔夫高品质生活区高尔夫高品质生活区,因紧靠武汉金银湖国际高尔夫球会而得名,再加上东方马城,使得本来处于金银湖前线的高尔夫生活区生活配套品质更显高贵。围绕高尔夫和马城的各种活动,显然是高尔夫生活区的邻里交流平台。●住宅类型高尔夫生活区的楼盘和众多的金银湖楼盘一样,属于大型生态社区。楼盘临湖而建,但是从楼盘建筑指标方面看,明显高于金银湖其它项目。高尔夫生活区的楼盘多以别墅形态为主,从叠加别墅到独栋别墅,各种别墅类型在高尔夫生活区都能找到,建造语言丰富。在金银湖其它片区的多层和小高层在高尔夫生活区出现的频率较少。●交通配套高尔夫生活区的交通主要以道路交通为主,金山大道、汉飞大道以及中环线是高尔夫生活区的主要道路。正在修建的中环线把高尔夫生活区和其它城郊片区联系起来。金山大道贯穿整个金银湖片区,把高尔夫片区与黄狮海、环湖居住区联系了起来。另外,汉飞大道和常青路直接相连,拉近高尔夫生活区与机场及汉口中心的距离。环湖生态居住区环湖生态居住区,因环湖路的连接而得名。环湖路把金银湖的各个楼盘串联起来,同时,环湖路相连金山大道,美丽的景观道路是连接金银湖和外界的纽带。1999年,宏宇实业正是在此吹响金银湖的地产号角。●住宅类型环湖生态居住区楼盘的住宅类型主要以多层为主,其次是别墅建筑。该片区的建筑设计强调金银湖的景观的运用,美丽的金银湖景是环湖生态居住区的一大重要景观。从早年的碧海花园到现在的泰跃*金河都充分的运用了美丽湖景。●交通配套马池路和金山大道把环湖路与中环线、汉飞大道直接联系起来,最近几年的交通配套升级逐步解决了2005-2006年金银湖大盘泄销的状况。生态美宅再次受到部分市郊购房爱好者的亲昧。黄狮海生态居住区第2页共7页第1页共7页【金山银湖湾】【沿海赛洛城】【泰跃·金河】【万科·西半岛】【碧海花园半岛·嘉年】【金珠港湾二期】【银湖翡翠】【万科·高尔夫城市花园】【三镇·都市假日】【新澳·阳光城】【金银湖畔·粹领】【水印桃源】【顺驰·泊林】【奥林匹克花园】环湖路环湖中路金山黄狮海生态居住区黄狮海生态居住区大道金山大道环湖路马池路五环大道高尔夫高品质生活区环湖生态居住区黄狮海生态居住区编号:时间:2021年x月x日书山有路勤为径,学海无涯苦作舟页码:第2页共7页黄狮海生态居住区有叫泛金银湖区,是名副其实的汉口城西板块。与吴家山老城区、台商投资区仅一道之隔。五环大道直接贯通黄石海和吴家山城区。因此,吴家山城区是黄狮海片区的主要客户来源区域。●住宅类型黄狮海生态居住区的住宅类型以多层、小高层为主,各社区规模普遍较大。建筑群落以黄狮海为中心,建筑产品高度依次增加,附有少量高度变化。社区建筑群,气势磅礴,彰显大气。●交通配套黄狮海生态居住区的交通主要有两种交通方式,一种是道路交通,主要是靠与金山大道相连的五环大道、张柏路。二是轨道交通,轻轨一号线的二期终点站位于金山大道,靠近黄狮海居住区,极大的增加了黄狮海的易居性。二、典型项目布局规划分析对于金银湖区域的楼盘的小区规划,我们找出几个重点项目进行对比,找出他们在规划上的共性和区别。这几个楼盘是万科.西半岛,银湖翡翠,泰跃.金河,水印桃源。■万科.西半岛规划格局图第3页共7页第2页共7页编号:时间:2021年x月x日书山有路勤为径,学海无涯苦作舟页码:第3页共7页围绕社区内湖的点式...

1、当您付费下载文档后,您只拥有了使用权限,并不意味着购买了版权,文档只能用于自身使用,不得用于其他商业用途(如 [转卖]进行直接盈利或[编辑后售卖]进行间接盈利)。
2、本站所有内容均由合作方或网友上传,本站不对文档的完整性、权威性及其观点立场正确性做任何保证或承诺!文档内容仅供研究参考,付费前请自行鉴别。
3、如文档内容存在违规,或者侵犯商业秘密、侵犯著作权等,请点击“违规举报”。

碎片内容

金银湖产品及配套分析

确认删除?
VIP
微信客服
  • 扫码咨询
会员Q群
  • 会员专属群点击这里加入QQ群
客服邮箱
回到顶部