电脑桌面
添加小米粒文库到电脑桌面
安装后可以在桌面快捷访问

某银行分行职位评价方案VIP免费

某银行分行职位评价方案_第1页
1/6
某银行分行职位评价方案_第2页
2/6
某银行分行职位评价方案_第3页
3/6
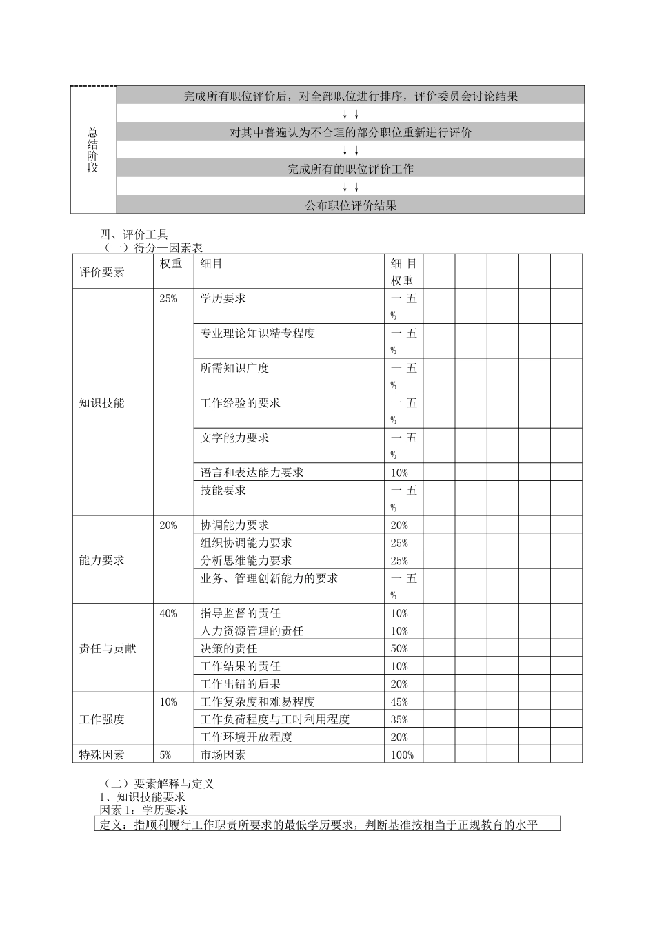
银行分行职位评价方案一、概述(略)二、职位评价原则1、评价的是职位而不是目前在这个职位上工作的人。2、在实际评价前必须对评价委员会的成员进行培训,以求达到对各项因素的一致理解,避免在实际评价中对意思理解的偏差。3、评价的是职位的等级分数,而不是该职位的最终工资数。4、参加职位评价的委员必须独立地对各个职位进行评价,绝对不允许互相串联,协商打分。5、对于职位评价的结果及时反馈到评价委员会成员,以便他们了解某职位的评价情况、产生偏差的原因以及其它成员的观念,以调整自己的思路,加深对评价表表中各项要素的理解。6、为了保证结果的及时反馈,数据处理应与评价委员会的工作同步运行,使评价工作提高效率。7、职位评价评价结果在一定时间内处于BaoMi状态。8、在职位评价时,参与评价工作的人员与原来工作暂时隔离,以提高职位评价的效果。三、评价程序职位评价分两个阶段实施。第一阶段是在部门、支行内部进行初步评价(为第二阶段评价提供参照);第二阶段是由分行职位评价委员会进行评价(参照第一阶段评价结果,从全局的角度进行平衡和再评价);分行行长室根据第二阶段的评价结果进行审定。各阶段评价程序如下。(一)部门或支行范围内的评价:各部门(支行)由员工或员工代表、科长、处长对内部职位进行评价。要求参与评价人员在进行评价时站在第三方的立场上公正地进行评价。因为实行全员竞聘上岗制度后,你所评价的职位可能是别人来做。评价的方法采用排序法,排序结果由处长签字后交分行职位评价委员会。(二)分行职位评价委员会的评价采用电子表决方法,将所有职位排列排列在一起,将评分表和评分因素定义提交给参加评价人员,参与评价的人员在评分系统中输入自己的评价结果,评分系统实时统计分析评价结果,并将统计结果投影在会议室的屏幕上(同时反映至参与评价人员的计算机上)然后每个评委将自己的评价结果与总体统计结果的差异作出解释,在进行充分的讨论和交换意见后,再次进行评价(三)评价结果在相关范围内公布并征集意见,激励约束机制改革项目工作小组汇总形成报告(四)分行行长室讨论、审核、审定评价结果(五)支持需求⒈信息科技部开发评分程序,该程序可完成以下功能:①根据评价层次的不同,按照决策人(员工、科长、处长、评价委员会)的操作显示职位说明书;②每一职位的评价结果进行统计和分析;(统计分析的技术?去掉最高分、最低分?方差控制标准?)③自动打印最终的评价结果和汇总表⒉成立分行职位评价委员会集中封闭评价(六)应重点做好的环节职位评价的具体流程如图所示,应重点做好以下重点环节:1、评价委员会的组建评价委员会是职位评价工作的主体,部门内部的评价是为职位委员会的评价提供参考点。委员会委员的素质和构成情况直接影响职位评价工作的质量。职位评价委员必须能够客观地看问题,这是衡量职位评价工作好坏的重要指标。职位评价委员必须对整个公司的职位有较为全面的了解,在群众中有一定的影响力,只有这样才能使最终的评价结果具有权威性,成员的构成应对工作性质和职能划分明显不同的情况有所反应,同时适当考虑基层工作人员(职工代表)。2、评价因素表的设计及对各项指标的理解评价委员会成员对评价表各项指标理解的差异,会直接影响职位评价的质量,因此必须与委员就具体指标进行充分的讨论,以取得充分共识。3、“游戏规则”的确定职位评价中,委员对各个职位的各项评价指标的理解是不同的,因此误差的存在是必然的,必须事先确定一个明确的方差值作为标准,评价结果的方差低于这个标准即认为通过,如高于方差,如平均分合理,则不予讨论,否则予以讨论和重新打分。4、基准职位的选定基准职位的选定是做好职位评价工作的另一个重点。分行的职位繁多,工作性质和工作内容很不一样,可通过选定基准职位为评价提供一个参照系。基准职位通过职位评价委员会共同讨论后集体确定5、评价之前的职位介绍在职位评价前一起阅读职位说明书,必要时人事教育处作职位介绍(职位介绍的时间、内容有规定,职位评价委员会主席对介绍过程进行控制)。6、需要注意的细节BaoMi和后勤保障工作准备阶段清理职位,...

1、当您付费下载文档后,您只拥有了使用权限,并不意味着购买了版权,文档只能用于自身使用,不得用于其他商业用途(如 [转卖]进行直接盈利或[编辑后售卖]进行间接盈利)。
2、本站所有内容均由合作方或网友上传,本站不对文档的完整性、权威性及其观点立场正确性做任何保证或承诺!文档内容仅供研究参考,付费前请自行鉴别。
3、如文档内容存在违规,或者侵犯商业秘密、侵犯著作权等,请点击“违规举报”。

碎片内容

某银行分行职位评价方案

确认删除?
VIP
微信客服
  • 扫码咨询
会员Q群
  • 会员专属群点击这里加入QQ群
客服邮箱
回到顶部