电脑桌面
添加小米粒文库到电脑桌面
安装后可以在桌面快捷访问

运行维护电工考核试题VIP专享VIP免费

运行维护电工考核试题_第1页
1/6
运行维护电工考核试题_第2页
2/6
运行维护电工考核试题_第3页
3/6
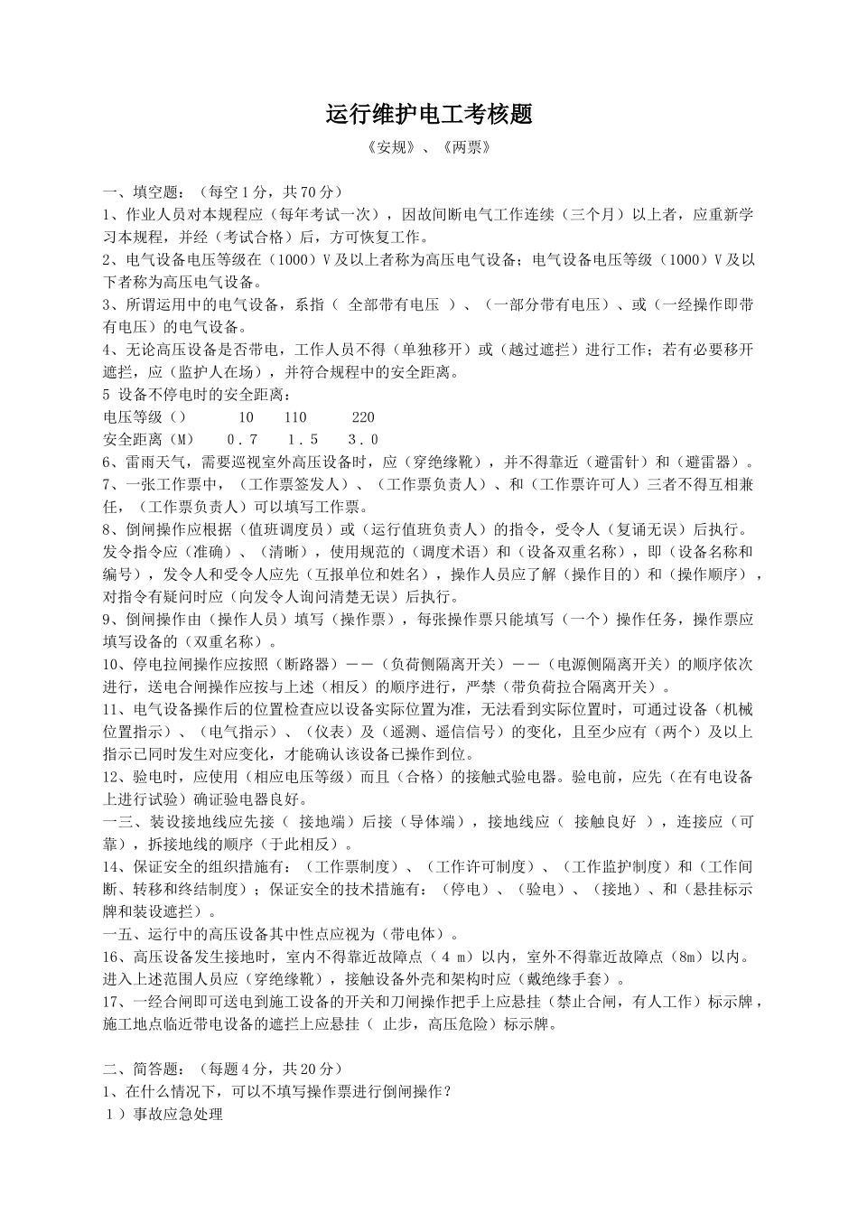
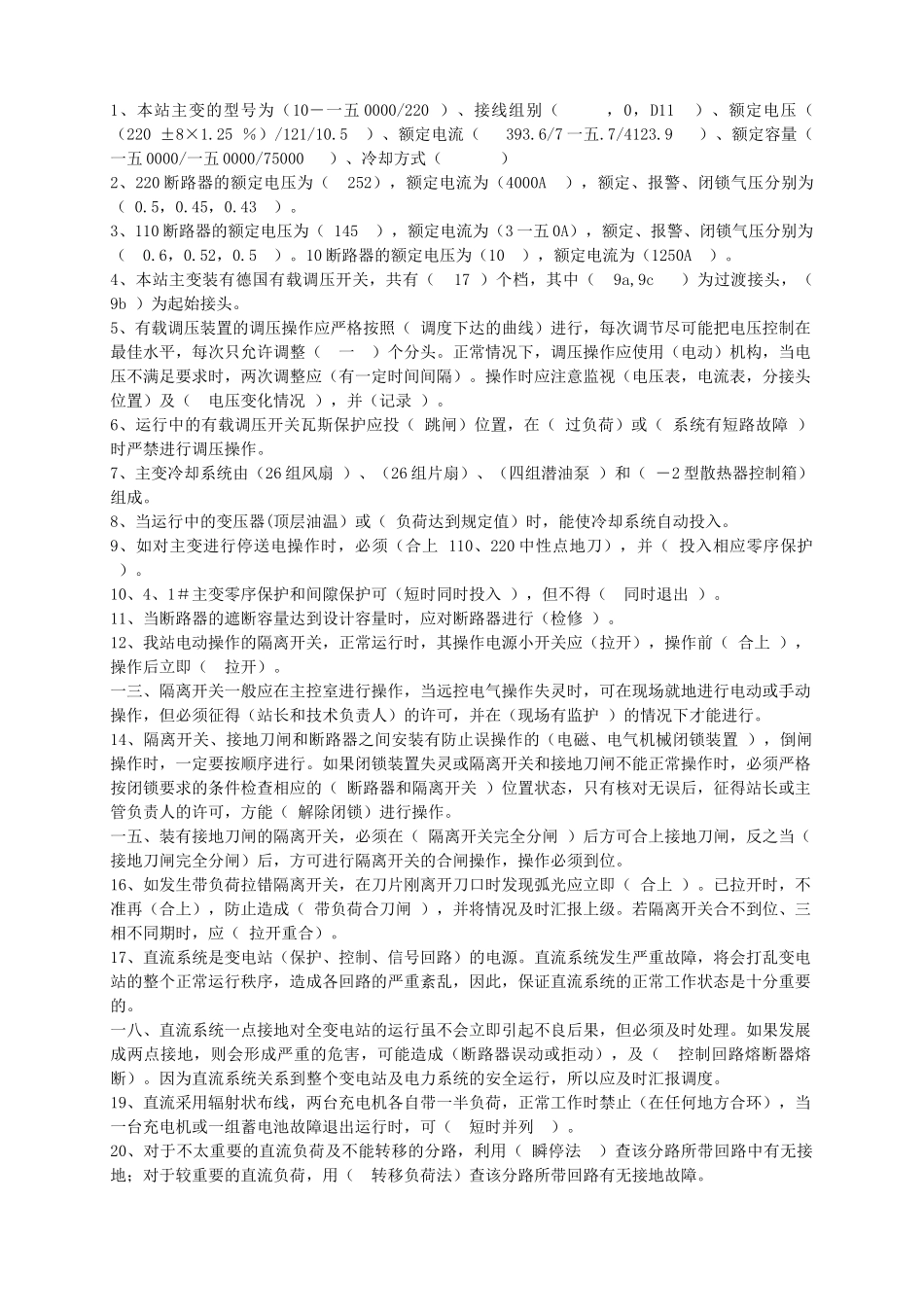
运行维护电工考核题《安规》、《两票》一、填空题:(每空1分,共70分)1、作业人员对本规程应(每年考试一次),因故间断电气工作连续(三个月)以上者,应重新学习本规程,并经(考试合格)后,方可恢复工作。2、电气设备电压等级在(1000)V及以上者称为高压电气设备;电气设备电压等级(1000)V及以下者称为高压电气设备。3、所谓运用中的电气设备,系指(全部带有电压)、(一部分带有电压)、或(一经操作即带有电压)的电气设备。4、无论高压设备是否带电,工作人员不得(单独移开)或(越过遮拦)进行工作;若有必要移开遮拦,应(监护人在场),并符合规程中的安全距离。5设备不停电时的安全距离:电压等级()10110220安全距离(M)0.71.53.06、雷雨天气,需要巡视室外高压设备时,应(穿绝缘靴),并不得靠近(避雷针)和(避雷器)。7、一张工作票中,(工作票签发人)、(工作票负责人)、和(工作票许可人)三者不得互相兼任,(工作票负责人)可以填写工作票。8、倒闸操作应根据(值班调度员)或(运行值班负责人)的指令,受令人(复诵无误)后执行。发令指令应(准确)、(清晰),使用规范的(调度术语)和(设备双重名称),即(设备名称和编号),发令人和受令人应先(互报单位和姓名),操作人员应了解(操作目的)和(操作顺序),对指令有疑问时应(向发令人询问清楚无误)后执行。9、倒闸操作由(操作人员)填写(操作票),每张操作票只能填写(一个)操作任务,操作票应填写设备的(双重名称)。10、停电拉闸操作应按照(断路器)――(负荷侧隔离开关)――(电源侧隔离开关)的顺序依次进行,送电合闸操作应按与上述(相反)的顺序进行,严禁(带负荷拉合隔离开关)。11、电气设备操作后的位置检查应以设备实际位置为准,无法看到实际位置时,可通过设备(机械位置指示)、(电气指示)、(仪表)及(遥测、遥信信号)的变化,且至少应有(两个)及以上指示已同时发生对应变化,才能确认该设备已操作到位。12、验电时,应使用(相应电压等级)而且(合格)的接触式验电器。验电前,应先(在有电设备上进行试验)确证验电器良好。一三、装设接地线应先接(接地端)后接(导体端),接地线应(接触良好),连接应(可靠),拆接地线的顺序(于此相反)。14、保证安全的组织措施有:(工作票制度)、(工作许可制度)、(工作监护制度)和(工作间断、转移和终结制度);保证安全的技术措施有:(停电)、(验电)、(接地)、和(悬挂标示牌和装设遮拦)。一五、运行中的高压设备其中性点应视为(带电体)。16、高压设备发生接地时,室内不得靠近故障点(4m)以内,室外不得靠近故障点(8m)以内。进入上述范围人员应(穿绝缘靴),接触设备外壳和架构时应(戴绝缘手套)。17、一经合闸即可送电到施工设备的开关和刀闸操作把手上应悬挂(禁止合闸,有人工作)标示牌,施工地点临近带电设备的遮拦上应悬挂(止步,高压危险)标示牌。二、简答题:(每题4分,共20分)1、在什么情况下,可以不填写操作票进行倒闸操作?1)事故应急处理2)拉合断路器(开关)的单一操作3)拉开或拆除全站唯一的一组接地刀闸或接地线2、当回路中未装设开关时,允许用刀闸进行哪些操作?1、拉合故障和避雷器2、拉合主变中性点接地刀闸3、拉合励磁电流不超过2A的无故障空载变压器和电容电流不超过5A的无故障空载线路4、拉合电压在10及以下,电流小于10A的环路均衡电流5、拉合无故障的母线或直接连接在母线上的电容电流6、用屋外三联刀闸拉合电压在10及以下,电流在一五A以下的负荷7、与开关并联的旁路刀闸,当开关在合闸位置时,可拉合该开关的旁路电流,但在操作前将该开关的控制回路保险取下3、单电源线路停送电的操作顺序?1、停电操作顺序必须按住拉开开关,负荷侧刀闸,母线侧刀闸的顺序依次进行操作,送电顺序于此相反2、操作刀闸前,必须检查开关确在分闸位置,在合开关送电前必须检查刀闸在合闸位置,严防带负荷拉合刀闸4、变压器停送电的操作顺序?1、单电源变压器,停电时应先断开负荷侧开关,再断开电源侧开关,最后按相同顺序拉开各侧刀闸...

1、当您付费下载文档后,您只拥有了使用权限,并不意味着购买了版权,文档只能用于自身使用,不得用于其他商业用途(如 [转卖]进行直接盈利或[编辑后售卖]进行间接盈利)。
2、本站所有内容均由合作方或网友上传,本站不对文档的完整性、权威性及其观点立场正确性做任何保证或承诺!文档内容仅供研究参考,付费前请自行鉴别。
3、如文档内容存在违规,或者侵犯商业秘密、侵犯著作权等,请点击“违规举报”。

碎片内容

运行维护电工考核试题

确认删除?
VIP
微信客服
  • 扫码咨询
会员Q群
  • 会员专属群点击这里加入QQ群
客服邮箱
回到顶部