电脑桌面
添加小米粒文库到电脑桌面
安装后可以在桌面快捷访问

物流管理学课程VIP免费

物流管理学课程_第1页
1/8
物流管理学课程_第2页
2/8
物流管理学课程_第3页
3/8
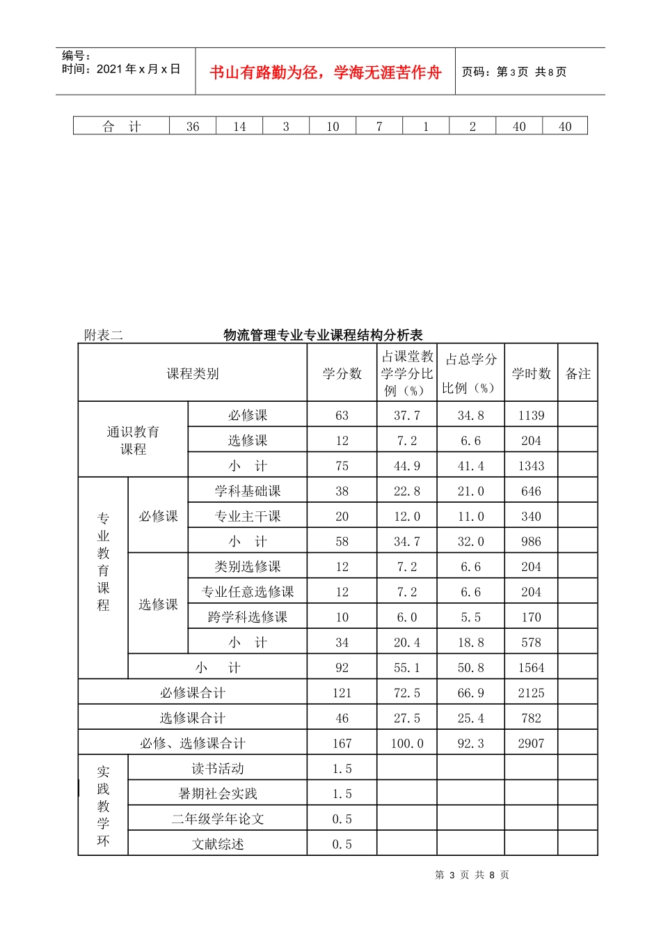
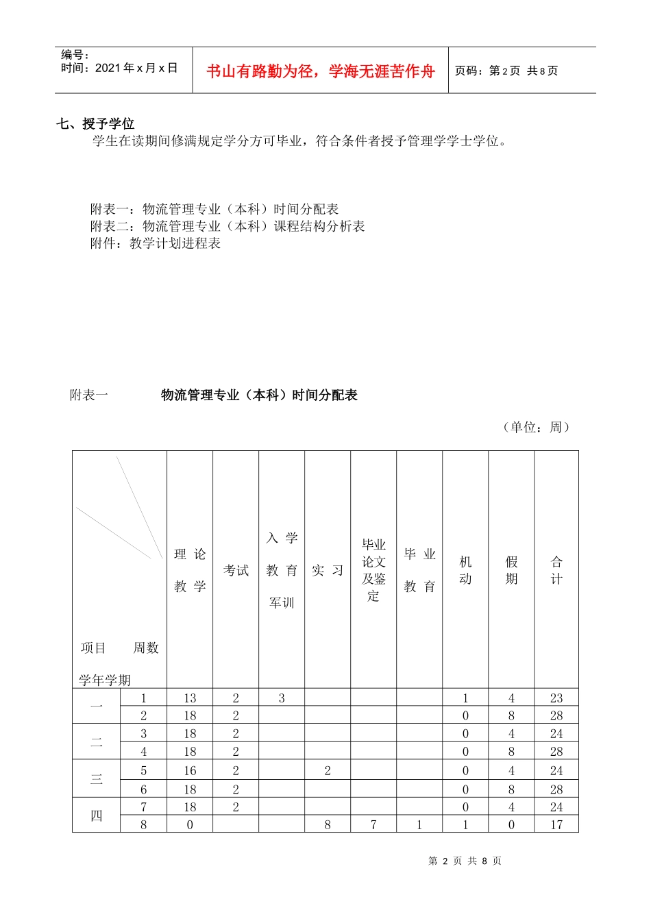
第1页共8页编号:时间:2021年x月x日书山有路勤为径,学海无涯苦作舟页码:第1页共8页物流管理专业培养方案一、培养目标本专业培养具有社会主义市场经济适应能力和竞争能力,具有创新精神和实践能力,适应经济全球化和信息化发展需要,熟悉运输、仓储、加工、配送、信息服务等业务运作过程与设备,具有管理学、经济学和信息技术基础知识,具备物流管理理论与方法,能够适应信息化、国际化需要,熟练运用现代物流信息技术手段进行物流业务管理、规划的德智体全面发展的中高级应用型物流管理人才。二、培养规格1、热爱社会主义祖国,拥护中国共产党领导,掌握马克思列宁主义、毛泽东思想、邓小平理论和“三个代表”重要思想;愿为社会主义现代化建设服务、为人民服务,有为国家富强、民族昌盛而奋斗的志向和责任感;具有敬业爱岗、艰苦奋斗、热爱劳动、遵纪守法、团结合作的品质;具有良好的思想品德、社会公德和职业道德。2、具有一定的体育基本知识,掌握科学锻炼身体的基本技能,养成良好的体育锻炼和卫生习惯,达到国家规定的大学生体育锻炼合格标准,具有健全的心理和健康的体魄,能够履行建设祖国和保卫祖国的神圣义务。3、掌握管理学、经济学、统计学、运筹学等方面的基础理论与知识;熟练掌握供应链管理、企业物流管理、仓储管理、运输管理、物流信息化、物流设备、物流营销等方面的专业理论与知识;了解我国政府的宏观经济政策、产业政策和企业政策,了解国际物流业的最新动态;了解本学科的理论前沿和动态。4、获得以下几方面能力:(1)通过实习基本能进行独立的物流企业业务管理,了解现代物流设备的用途。(2)熟练掌握物流管理信息系统(包括订单管理系统、运输与配送管理系统、仓库管理系统、客户关系管理系统)的功能、数据流程。(3)能利用现代数据挖掘技术进行物流业务分析。(4)能进行简单的物流方案设计。(5)掌握文献检索、资料查询的基本方法,具有一定的科学研究能力。(6)具有较强的语言表达能力、计划能力、沟通能力、协调能力和信息获取能力。(7)掌握一门专业外语,能进行国际物流业务会话。三、主要课程设置物流管理学、物流信息系统、供应链管理、采购与供应、国际物流学、物流运筹学、仓储管理、物流中心设计与运作、物流系统工程、物流技术与装备、运输与配送、物流管理英语。四、对第二课堂活动的安排根据课内与课外、校内与校外、理论与实践、实验与科研相结合的原则,帮助学生组建各类协会组织,并借助于这些机构,积极推动学术研究与交流活动(从第一学年就开始),开展演讲比赛活动、市场调研活动、社会公益活动、中国传统文化学习与交流活动;利用院系的实验室和研究所,引导学生协助教师开展社会咨询服务。五、实践环节结合教学组织学生参观物流企业、暑期社会实践、专业实习、毕业实习。此外,学生还需参加读书活动,撰写学年论文和毕业论文等。六、修业年限四年.第2页共8页第1页共8页编号:时间:2021年x月x日书山有路勤为径,学海无涯苦作舟页码:第2页共8页七、授予学位学生在读期间修满规定学分方可毕业,符合条件者授予管理学学士学位。附表一:物流管理专业(本科)时间分配表附表二:物流管理专业(本科)课程结构分析表附件:教学计划进程表附表一物流管理专业(本科)时间分配表(单位:周)项目周数学年学期理论教学考试入学教育军训实习毕业论文及鉴定毕业教育机动假期合计一11323142321820828二3182042441820828三51622042461820828四71820424808711017第3页共8页第2页共8页编号:时间:2021年x月x日书山有路勤为径,学海无涯苦作舟页码:第3页共8页合计36143107124040附表二物流管理专业专业课程结构分析表课程类别学分数占课堂教学学分比例(%)占总学分学时数备注比例(%)通识教育课程必修课6337.734.81139选修课127.26.6204小计7544.941.41343专业教育课程必修课学科基础课3822.821.0646专业主干课2012.011.0340小计5834.732.0986选修课类别选修课127.26.6204专业任意选修课127.26.6204跨学科选修课106.05.5170小计3420.418.8578小计9255.150.81564必修课合计12172.566.92125选修课合计4627.525.4782必修、选修课合计...

1、当您付费下载文档后,您只拥有了使用权限,并不意味着购买了版权,文档只能用于自身使用,不得用于其他商业用途(如 [转卖]进行直接盈利或[编辑后售卖]进行间接盈利)。
2、本站所有内容均由合作方或网友上传,本站不对文档的完整性、权威性及其观点立场正确性做任何保证或承诺!文档内容仅供研究参考,付费前请自行鉴别。
3、如文档内容存在违规,或者侵犯商业秘密、侵犯著作权等,请点击“违规举报”。

碎片内容

物流管理学课程

确认删除?
VIP
微信客服
  • 扫码咨询
会员Q群
  • 会员专属群点击这里加入QQ群
客服邮箱
回到顶部