电脑桌面
添加小米粒文库到电脑桌面
安装后可以在桌面快捷访问

某某外语学院党政联席会议议事规则VIP免费

某某外语学院党政联席会议议事规则_第1页
1/45
某某外语学院党政联席会议议事规则_第2页
2/45
某某外语学院党政联席会议议事规则_第3页
3/45
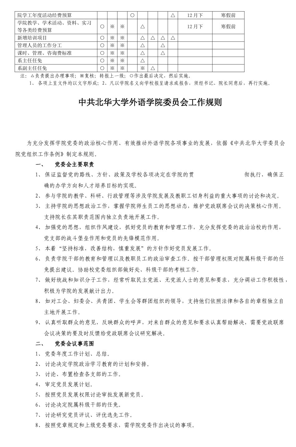
外语学院党政联席会议议事规则党政联席会议是学院工作的最高决策形式。其职责是讨论决定学院的思想政治教育、教学、科研、行政管理、社会服务等工作中的重要事项。一、党政联席会议的人员组成党政联席会议的组成人员为学院党委书记、副书记、院长、副院长、必要情况下有关人员可列席参加。二、议事范围1、学院年度行政工作计划和远期规划。2、学院发展建设诸如办学指导思想,发展目标,办学规模,专业调整,教学改革及教学、科研、师资队伍建设,专业技术职务评聘中的重大问题。3、干部的培养和管理,按学校干部管理权限的规定提出相关干部的任免建议。4、院内机构调整,人事安排和人员奖惩。5、院内各类奖金的发放。6、学生工作的重大问题。7、大额度经费的收支。8、研究制度或废除院内的各项规章制度。9、国内外各类进修教师的选派以及其它关系到教师切身利益的重大问题。三、议事程序1、凡需提请党政联席会审议的问题,需事先由综合办公室与各分管领导及相关系室协调沟通,在此基础上,确定议题和会议时间。2、各系、室提请党政联席会审议的问题必须事先(一般三天前)向综合办公室提出书面材料,以便与有关领导沟通情况。提交议题时应由议题提交人先行做好调查研究,以便在会上做出详细说明及提出议题的处理建议和意见。3、党政联席会对议题做出决议,由综合办公室负责督办、落实。执行结果向有关领导及时沟通,并在下次会议通报落实情况。4、党政联席会的主持人按会议内容确定,一般情况下,讨论有关干部、政治思想、学生和稳定等工作的会议由书记主持,其它工作由院长主持。讨论问题要充分发表意见,根据多数人意见形成决议或决定。对有争议的问题,如时间允许,可暂不形成决议,适当时间再议。如必须马上做出决定的,可采取举手表决做出决定,在表决对等时,由会议主持人最终裁定或报告北华大学党委或校长办公会裁决。5、党政联席会议一经形成决议,党政领导应按各自分工坚决贯彻执行,不得另作主张,各行其事。对执行中出现的新情况、新问题要及时向党政领导汇报,以便例会修改、调整决策。6、在事前或正式文件下达前,未受党政联席会指派,任何人不得以任何方式泄露或透露联席会的机密和内容,以免造成工作被动。7、党政领导因事外出不能参加联席会议,需向党委书记、院长请假。在党政联席会议领导缺席三分之一以上时,不得在联席会上研究决定重大问题。8、党政联席会审议决定的事情、问题,视情况由综合办公室以文件、纪要、通知、口头传达等形式,通知有关部门,或由党政联席会决议指定的同志转达。9、对党政联席会的决议或决定,需向北华大学有关处室上报的,由综合办公室负责。四、时间安排1、党政联席会一般每两周召开一次。遇有特殊情况可临时决定召开会议。2、每次会期不超过半天,特殊情况下可延长时间。附:外语学院行政管理工作程序一览表。外语学院行政管理工作程序一览表事项联席会书记院长副书记副院长系主任院办学工上呈时间批准时间三年学院办学总目标○※△学院年度工作计划(包括学生工作)○※※△△△1月中1.17系学期工作计划○※△放假前一周开学第一周办公室学期工作计划○△放假前一周开学第一周学生学期工作计划○△放假前一周开学第一周学院年度工作总结○※※△△1月中寒假前系学期工作总结○※△寒假前办公室学期工作总结○△寒假前学工办学期工作总结○△寒假前教学计划修订○※△学院年度教改方案○※△△1月寒假前系年度教改方案○※△12月1月中考研辅导计划○※△△△随时一周内学院年度科研计划○※△1月中寒假前系年度科研计划○※△12月中1月中参加国内学术会议申请○※△主办国内学术会议申请○※△△引进人才○※※△调出申请○※※△系主任同意教师国内进修○※△系主任同意教师国外进修○※※△系主任同意教师校外考研审批○※△系主任同意院内科级干部任免建议○△教工奖励、处分○※※△△△院年度财务工作计划○△12月下寒假前院计划年度教工津贴、奖金分配○※△12月下寒假前院学工年度活动经费预算○△12月下寒假前学院教学、学术活动、资料、实习等各类经费预算○※※△12月下寒假前新增培训项目○※※△△△△管理人员的工作...

1、当您付费下载文档后,您只拥有了使用权限,并不意味着购买了版权,文档只能用于自身使用,不得用于其他商业用途(如 [转卖]进行直接盈利或[编辑后售卖]进行间接盈利)。
2、本站所有内容均由合作方或网友上传,本站不对文档的完整性、权威性及其观点立场正确性做任何保证或承诺!文档内容仅供研究参考,付费前请自行鉴别。
3、如文档内容存在违规,或者侵犯商业秘密、侵犯著作权等,请点击“违规举报”。

碎片内容

某某外语学院党政联席会议议事规则

确认删除?
VIP
微信客服
  • 扫码咨询
会员Q群
  • 会员专属群点击这里加入QQ群
客服邮箱
回到顶部