电脑桌面
添加小米粒文库到电脑桌面
安装后可以在桌面快捷访问

适合于各企业的绩效考核细则VIP免费

适合于各企业的绩效考核细则_第1页
1/10
适合于各企业的绩效考核细则_第2页
2/10
适合于各企业的绩效考核细则_第3页
3/10
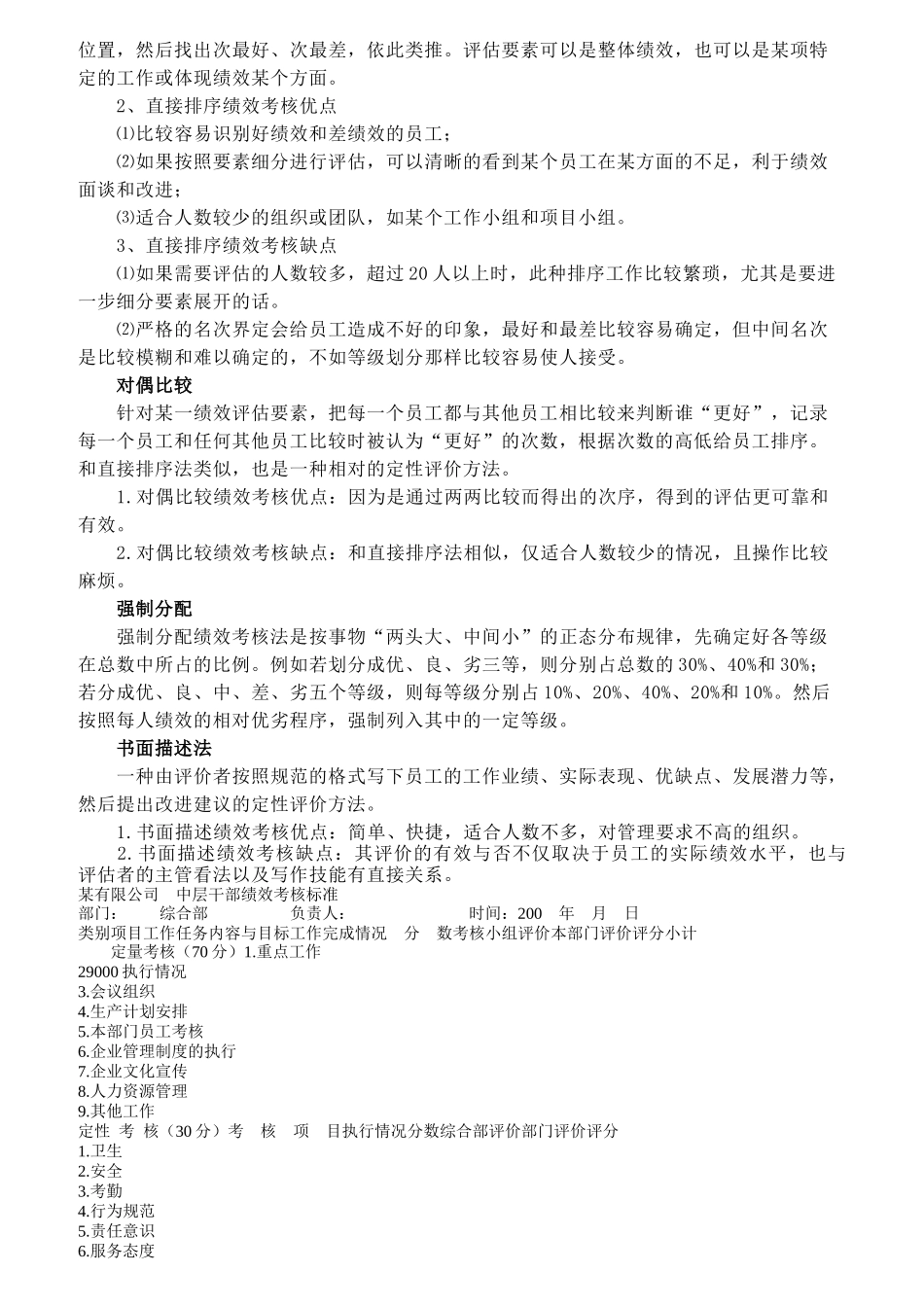
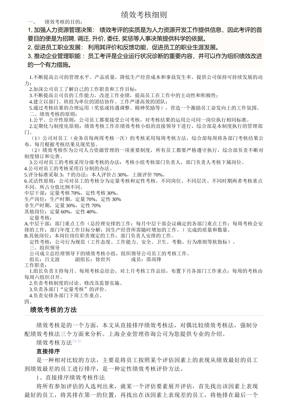
绩效考核细则一、绩效考核的目的:1,加强人力资源管理决策:绩效考评的实质是为人力资源开发工作提供信息,因此考评的首要目的便是为招聘,调迁,升价,委任,奖惩等人事决策提供科学的依据。2,促进员工职业发展:利用其评价和反馈功能,促进员工的职业生涯发展。3,推动企业管理职能:员工考评是企业运行状况诊断的重要内容,并可以作为组织绩效改进的一个有力措施。1.不断提高公司的管理水平、产品质量,降低生产经营成本和事故发生率,提供公司保持可持续发展的动力;2.加深公司员工了解自己的工作职责和工作目标;3.不断提高公司员的工作能力,改进工作业绩,提高员工在工作中的主动性和积极性;4.建立以部门、班组为单位的团结协作、工作严谨高效的团队;5.通过考核结果的合理运用(奖惩或待遇调整、精神奖励等),营造一个激励员工奋发向上的工作氛围。二、绩效考核的原则:1.公平、公开性原则:公司员工都要接受公司考核,对考核结果的运用公司同一岗位执行相同标准。2.定期化与制度化原则:绩效考核工作在绩效考核小组的直接领导下进行,综合部是本制度执行的管理部门。(1)公司对员工(业务员每两周考核一次)的考核采用每周考核方法,综合部每周将各部门考核结果公布,每月根据考核结果兑现奖惩。(2)绩效考核作为公司人力资源管理的一项重要制度,所有员工都要严格遵守执行,综合部负责不断对制度修订和完善。3.公司对员工的考核采用分级考核的办法:考核小组考核部门负责人,部门负责人考核下属岗位。4.公司对员工的考核采用百分制的办法。5.评分标准采取3:7的办法:本人评价占30%,上级评价70%。6.灵活性原则:公司对员工的考核分为定量考核和定性考核。不同岗位、不同层次、不同时期两者考核重点不同、所占分值比例不同。中层干部:定量考核70%,定性考核30%。生产岗位:生产时期,定量70%,定性30%非生产时期,定量30%,定性70%其他岗位:定量60%,定性40%。定量考核:A.中层干部:部门重点工作(总经理安排的工作;每月中层干部会议确定的各部门重点工作;每周考核会安排的工作;部门年度工作目标分解;因生产经营所需随时增加的工作。)完成的质量和数量。B.其他岗位:本岗位岗位职责规定的工作,部门负责人安排的工作。定性考核:公司行为规范(工作态度、工作能力、安全、卫生、考勤、行为准则等软指标)。三、组织领导公司成立总经理领导下的绩效考核小组,组织领导公司员工的考核工作。组长:吕文波副组长:徐世兴成员:邵尚锋工作职责:1.组长负责主持每月、每周考核总结会,对上月考核工作总结,布置下月各部门工作重点;每周的考核由每周六组织召开。2.负责考核制度的讨论、修改及监督实施。3.负责各部门“定量考核”的评价。4.负责安排各部门下周工作重点。四、绩效考核的方法绩效考核是的一个方面,本文从直接排序绩效考核法,对偶比较绩效考核法,强制分配绩效考核法三个方面来分析。上海企业管理咨询公司为您提供专业的介绍。绩效考核方法[2-3]直接排序是一种相对比较的方法,主要是将员工按照某个评估因素上的表现从绩效最好的员工到绩效最差的员工进行排序,是一种定性绩效考核评价方法。1、直接排序绩效考核作法将所有参加评估的人选列出来,就某一个评估要素展开评估,首先找出该因素上表现最好的员工,将其排在第一的位置,再找出在该因素上表现差的员工,将他排在最后一个位置,然后找出次最好、次最差,依此类推。评估要素可以是整体绩效,也可以是某项特定的工作或体现绩效某个方面。2、直接排序绩效考核优点⑴比较容易识别好绩效和差绩效的员工;⑵如果按照要素细分进行评估,可以清晰的看到某个员工在某方面的不足,利于绩效面谈和改进;⑶适合人数较少的组织或团队,如某个工作小组和项目小组。3、直接排序绩效考核缺点⑴如果需要评估的人数较多,超过20人以上时,此种排序工作比较繁琐,尤其是要进一步细分要素展开的话。⑵严格的名次界定会给员工造成不好的印象,最好和最差比较容易确定,但中间名次是比较模糊和难以确定的,不如等级划分那样比较容易使人接受。对偶比较针对某一绩效评估要素,把每一个员工都与其他员工相比较来判断谁“更...

1、当您付费下载文档后,您只拥有了使用权限,并不意味着购买了版权,文档只能用于自身使用,不得用于其他商业用途(如 [转卖]进行直接盈利或[编辑后售卖]进行间接盈利)。
2、本站所有内容均由合作方或网友上传,本站不对文档的完整性、权威性及其观点立场正确性做任何保证或承诺!文档内容仅供研究参考,付费前请自行鉴别。
3、如文档内容存在违规,或者侵犯商业秘密、侵犯著作权等,请点击“违规举报”。

碎片内容

适合于各企业的绩效考核细则

您可能关注的文档

文泉书屋+ 关注
实名认证
内容提供者

热爱教学事业,对互联网知识分享很感兴趣

确认删除?
VIP
微信客服
  • 扫码咨询
会员Q群
  • 会员专属群点击这里加入QQ群
客服邮箱
回到顶部