电脑桌面
添加小米粒文库到电脑桌面
安装后可以在桌面快捷访问

人员素质测评复习资料VIP免费

人员素质测评复习资料_第1页
1/20
人员素质测评复习资料_第2页
2/20
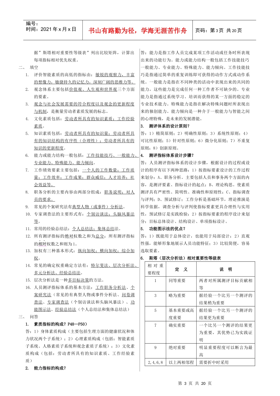
人员素质测评复习资料_第3页
3/20
第1页共20页编号:时间:2021年x月x日书山有路勤为径,学海无涯苦作舟页码:第1页共20页人员素质测评复习资料第一篇人员测评基础第一章绪论一、名词解释1.素质:是指个体在完成一定活动与任务时所具备的基本条件和基本特点,是行为的基础与根本因素。它包括生理素质、心理素质等方面。2.素质的构成:是指素质结构的基本划分,包括基本成分、因素与层次。3.素质测评:是指通过科学的手段和方法,对人员素质及其功能行为进行定量描述和评鉴的过程。4.绩效评估:是指运用各种科学的方法,对员工在一定时期内完成本职工作或履行职务的质量、数量、效率、效益等绩效情况,进行考核和评价的人事活动。5.人员测评:是指运用先进的科学技术和手段,对社会各类人才所具有的知识水平、能力及其倾向、发展潜力、工作技能及绩效,实施测量和评价的管理活动。二、填空1.人员测评的内容:素质特征;能力特征;绩效特征。三、问答1.素质的构成内容?图见P6答:素质的构成是指素质结构的基本划分,包括基本成分因素与层次。个体素质一般划分为身体素质和心理素质两大类。身体素质是指个体的体质、体力和健康状况的总和心理素质包括智能素质、品德素质、人格素质、文化素质等;心理素质中的智能素质,包括观察力、想像力、记忆力和思维力;人格素质,指人们所具有的个体独特的、稳定的对待现实的态度和习惯化的行为方式;文化素质包括文化的广度和深度以及工作生活的经验;心理健康与创新意识,是衡量一个具体人才身心发展的综合素质指标内容。2.素质测评的功能?答:1)甄别和评定功能。这是素质测评最直接、最基础的功能;2)诊断和反馈的功能;3)预测和激励功能。3.绩效评估的目的?答:1)是确认员工个体的绩效品质;2)是确认相同岗位或同一能级的员工之间的绩效差异,即对员工的工作结果进行比较;3)是试图找出影响员工业绩的因素和提高业绩的方法,从而为员工的职业发展和组织目标的实现提供有益的帮助。4.绩效评估的作用?答:1)为人力资源的配置和利用提供依据;2)为薪酬管理提供依据;3)为人员培训提供方向;4)有利于提高企业的综合管理水平。5.人员测评的作用?答:1)人员测评对于组织的意义:A、有助于人力资源状况的全面普查;B、有助于人才的选拔与配置;C、为人员培训提供诊断性信息;D、为团队建设提供依据事实。2)人员测评对于个人的作用:A、有利于个人择业;B、有利于自我发展。第二章人员测评原理一、名词解释1.人员测评的基本原则:是指进行测评活动的基本行为规范,是良好的测评应满足的基本条件。2.可行性:是指任何一次测评方案所需时间、人力、物力、财力要为使用者的客观环境条件所许可。3.适用性:一是指测评工具和测评方法适合于不同的测评目的和要求,要根据测评目的来设计测评工具;二是指所设计的测评方案应适应于不同行业、不同部门、不同岗位的人员素质的特点和要求。4.选拔性测评:是一种以选拔优秀人员为目的的人员测评。5.配置性测评:是以人事合理配置为目的。6.开发性测评:是一种以开发人员素质为目的的测评。7.诊断性测评:是那种以了解素质现状或素质开发问题为目的的人员测评。8.考核性测评:又称鉴定性测评,是以鉴定与验证某种(些)素质、能力、绩效是否具备或者具备程度大小为目的的人员测评。9.次数分析:将原始材料的项目,按次数分布进行分组的统计方法。10.集中趋势分析:分析集中趋势的最常用指标可用算术平均数和中位数两种。11.离中趋势分析:为了分析一组评定结果靠近平均数或中位数的分布状况。二、填空1.人员测评的理论基础(即人员测评基本原理)主要有:个体差异原理;测量与评定原理;定性与定量原理;静态与动态原理;模糊与精确原理等。2.比较性原则包含三方面内容:单位的等值性;同类的互比性;比较的参照性(参照常模和参照效标)。3.选拔性测评操作与运用的基本原则:公平性、公正性、差异性、准确性与可比性。4.开发性测评具有:勘探性、配合性、促进性等特点。5.考核性测评(鉴定性测评)的原则:全面性原则;充足性原则;可信性原则;权威性或公众性原则。6.人员测评中常用的统计方法:次数分布分析、集中趋势分析、离中...

1、当您付费下载文档后,您只拥有了使用权限,并不意味着购买了版权,文档只能用于自身使用,不得用于其他商业用途(如 [转卖]进行直接盈利或[编辑后售卖]进行间接盈利)。
2、本站所有内容均由合作方或网友上传,本站不对文档的完整性、权威性及其观点立场正确性做任何保证或承诺!文档内容仅供研究参考,付费前请自行鉴别。
3、如文档内容存在违规,或者侵犯商业秘密、侵犯著作权等,请点击“违规举报”。

碎片内容

人员素质测评复习资料

确认删除?
VIP
微信客服
  • 扫码咨询
会员Q群
  • 会员专属群点击这里加入QQ群
客服邮箱
回到顶部