电脑桌面
添加小米粒文库到电脑桌面
安装后可以在桌面快捷访问

制造行业薪酬设计方案范本VIP免费

制造行业薪酬设计方案范本_第1页
1/6
制造行业薪酬设计方案范本_第2页
2/6
制造行业薪酬设计方案范本_第3页
3/6
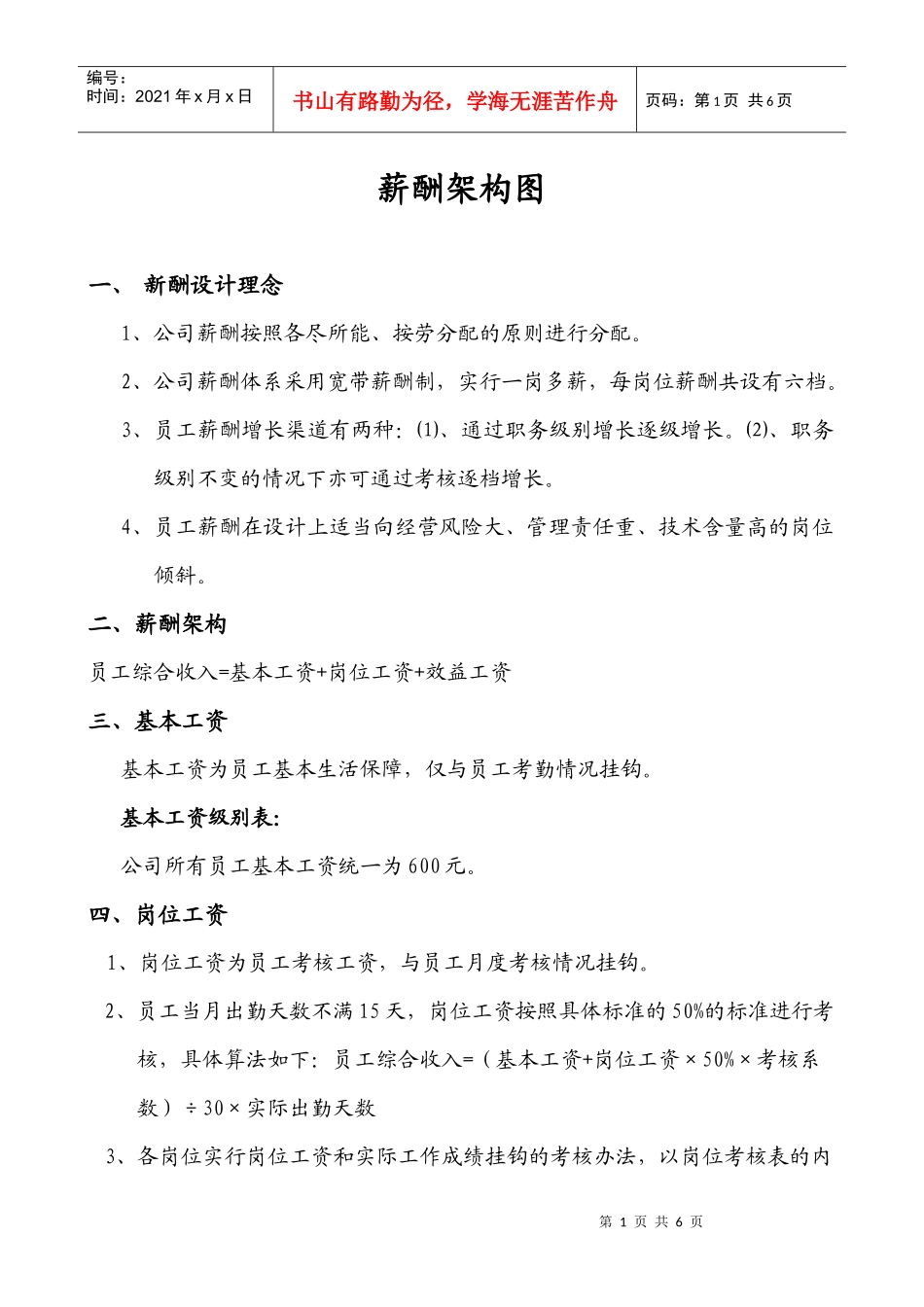
第1页共6页编号:时间:2021年x月x日书山有路勤为径,学海无涯苦作舟页码:第1页共6页薪酬架构图一、新酬设计理念1、公司薪酬按照各尽所能、按劳分配的原则进行分配。2、公司薪酬体系采用宽带薪酬制,实行一岗多薪,每岗位薪酬共设有六档。3、员工薪酬增长渠道有两种:⑴、通过职务级别增长逐级增长。⑵、职务级别不变的情况下亦可通过考核逐档增长。4、员工薪酬在设计上适当向经营风险大、管理责任重、技术含量高的岗位倾斜。二、薪酬架构员工综合收入=基本工资+岗位工资+效益工资三、基本工资基本工资为员工基本生活保障,仅与员工考勤情况挂钩。基本工资级别表:公司所有员工基本工资统一为600元。四、岗位工资1、岗位工资为员工考核工资,与员工月度考核情况挂钩。2、员工当月出勤天数不满15天,岗位工资按照具体标准的50%的标准进行考核,具体算法如下:员工综合收入=(基本工资+岗位工资×50%×考核系数)÷30×实际出勤天数3、各岗位实行岗位工资和实际工作成绩挂钩的考核办法,以岗位考核表的内第2页共6页第1页共6页编号:时间:2021年x月x日书山有路勤为径,学海无涯苦作舟页码:第2页共6页容为主要考核项目,具体标准如下:各岗位工作成绩满分为100分;当月考核成绩达到90分以上全额发放当月岗位工资;当月考核成绩达90分以下50分以上者,得多少分按多少的比例发入岗位考核工资(如:得85分,即岗位工资标准*85%即为本人当月的实得的岗位工资);当月考核成绩不满50分者,只发放30%的岗位工资。管理岗位工资级列表:职层岗位级别一档二档三档四档五档六档高层管理总经理级400050006000700080009000副总经理级300036004200480054006000部门经理级(一级部门)120016002000240028003200中层管理部门经理级(二级部门)100013001600190022002500主管级6008001000120014001600科员级40050060080012001600技术岗位工资列表:职层岗位级别一档二档三档四档五档六档工程高级工程师400048005600640072008000第3页共6页第2页共6页编号:时间:2021年x月x日书山有路勤为径,学海无涯苦作舟页码:第3页共6页师中级工程师300036004200480054006000工程师200025003000350040004500技师高级技师120016002000240028003200中级技师100013001600190022002500技师6008001000120014001600技术员40050060080012001600另:企业高层管理及工程师职层的人员实行年薪制,具体标准如下:管理层职位技术层职位岗位薪资/年岗位薪资/年总经理一档18万高级工程师一档12万二档20万二档15万副总经理一档12万中级工程师一档10万二档15万二档12万部门正职一档6万工程师一档8万二档8万二档10万4、年薪收入为职层全年总的收入,包含本岗位全年所有的收入(基本工资、岗位工资及绩效工资;5、绩效工资和公司年度总经营效益挂钩,全年公司完成总的计划指标,各岗位得相应岗位的总收入。完不成计划时,按以下完成比例的标准作为发放年薪第4页共6页第3页共6页编号:时间:2021年x月x日书山有路勤为径,学海无涯苦作舟页码:第4页共6页的系数,减去已发放部分,即为本岗位年度发放的数额;绩效比例:类别项目完成计划比例100%90%以上80%-89%70%-79%61%-69%60%以下发放绩效比例100%90%80%70%60%06、年薪收入和岗位挂钩,离开此岗位时即要做出相应的调整,如中途不在公司就职时,没有绩效工资。五、其他岗位效益工资1、根据公司实际经营情况,由总经理决定具体发放额度。2、效益工资与公司当月经营任务完成情况挂钩。由总经理决定具体发放额度。3、员工出勤不满20天无效益工资。六、公司岗位级别设计表:职层岗位级别职务人数备注高层总经理级总经理1副总级副总经理1生产厂长1部门经理(一级部门)财务部经理1销售部经理1第5页共6页第4页共6页编号:时间:2021年x月x日书山有路勤为径,学海无涯苦作舟页码:第5页共6页中层部门经理级(二级部门)质检部经理1市场研发部经理1行政人事部经理1部门经理级(副职)高级主管若干拥有一定的管理能力及极强专业知识,但无法担任更高管理岗位的主管高级专员若干拥有极强的岗位专业知识,但无法担任管理岗位的员工。成本核算会计1内勤主管1基层主管级外贸专员1专卖主管1人事专...

1、当您付费下载文档后,您只拥有了使用权限,并不意味着购买了版权,文档只能用于自身使用,不得用于其他商业用途(如 [转卖]进行直接盈利或[编辑后售卖]进行间接盈利)。
2、本站所有内容均由合作方或网友上传,本站不对文档的完整性、权威性及其观点立场正确性做任何保证或承诺!文档内容仅供研究参考,付费前请自行鉴别。
3、如文档内容存在违规,或者侵犯商业秘密、侵犯著作权等,请点击“违规举报”。

碎片内容

制造行业薪酬设计方案范本

确认删除?
VIP
微信客服
  • 扫码咨询
会员Q群
  • 会员专属群点击这里加入QQ群
客服邮箱
回到顶部