电脑桌面
添加小米粒文库到电脑桌面
安装后可以在桌面快捷访问

江门市医疗机构校验登记表VIP免费

江门市医疗机构校验登记表_第1页
1/11
江门市医疗机构校验登记表_第2页
2/11
江门市医疗机构校验登记表_第3页
3/11
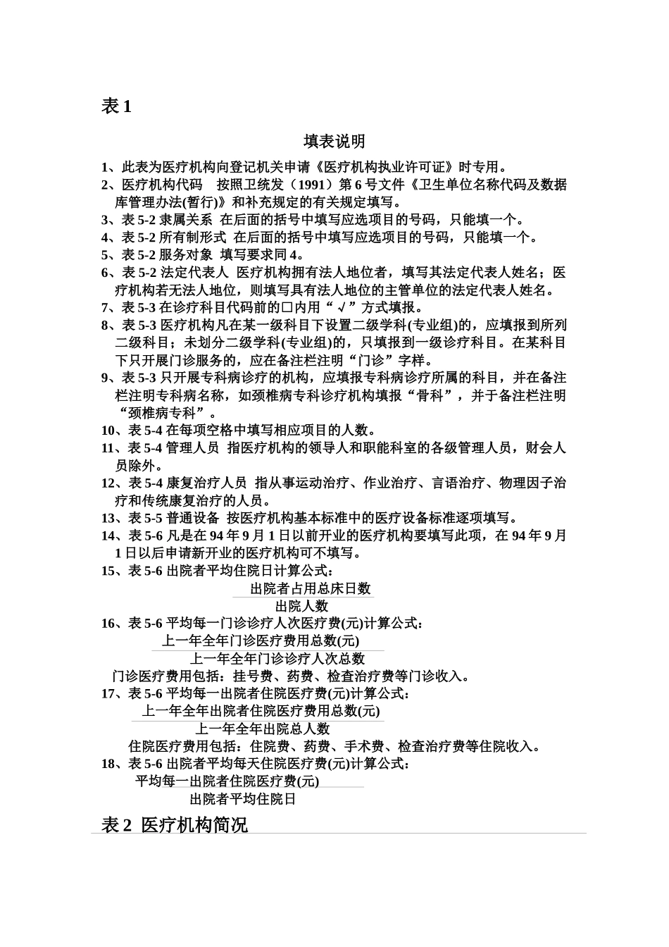
江门市医疗机构校验登记表医疗机构名称:原登记号:□□□□□□□□□□□□□□□□□□新登记号:□□□□□□□□□□□□□□□□□□(医疗机构代码)申请日期:批准文号:字()第号批准文号:字()第号江门市卫生局制表1填表说明1、此表为医疗机构向登记机关申请《医疗机构执业许可证》时专用。2、医疗机构代码按照卫统发(1991)第6号文件《卫生单位名称代码及数据库管理办法(暂行)》和补充规定的有关规定填写。3、表5-2隶属关系在后面的括号中填写应选项目的号码,只能填一个。4、表5-2所有制形式在后面的括号中填写应选项目的号码,只能填一个。5、表5-2服务对象填写要求同4。6、表5-2法定代表人医疗机构拥有法人地位者,填写其法定代表人姓名;医疗机构若无法人地位,则填写具有法人地位的主管单位的法定代表人姓名。7、表5-3在诊疗科目代码前的□内用“√”方式填报。8、表5-3医疗机构凡在某一级科目下设置二级学科(专业组)的,应填报到所列二级科目;未划分二级学科(专业组)的,只填报到一级诊疗科目。在某科目下只开展门诊服务的,应在备注栏注明“门诊”字样。9、表5-3只开展专科病诊疗的机构,应填报专科病诊疗所属的科目,并在备注栏注明专科病名称,如颈椎病专科诊疗机构填报“骨科”,并于备注栏注明“颈椎病专科”。10、表5-4在每项空格中填写相应项目的人数。11、表5-4管理人员指医疗机构的领导人和职能科室的各级管理人员,财会人员除外。12、表5-4康复治疗人员指从事运动治疗、作业治疗、言语治疗、物理因子治疗和传统康复治疗的人员。13、表5-5普通设备按医疗机构基本标准中的医疗设备标准逐项填写。14、表5-6凡是在94年9月1日以前开业的医疗机构要填写此项,在94年9月1日以后申请新开业的医疗机构可不填写。15、表5-6出院者平均住院日计算公式:出院者占用总床日数出院人数16、表5-6平均每一门诊诊疗人次医疗费(元)计算公式:上一年全年门诊医疗费用总数(元)上一年全年门诊诊疗人次总数门诊医疗费用包括:挂号费、药费、检查治疗费等门诊收入。17、表5-6平均每一出院者住院医疗费(元)计算公式:上一年全年出院者住院医疗费用总数(元)上一年全年出院总人数住院医疗费用包括:住院费、药费、手术费、检查治疗费等住院收入。18、表5-6出院者平均每天住院医疗费(元)计算公式:平均每一出院者住院医疗费(元)出院者平均住院日表2医疗机构简况医疗机构名称:登记号(医疗机构代码)□□□□□□□□□□□□□□□□□□所有制形式(1)全民(2)集体(3)私人(4)中外合资合作(5)其他()隶属(1)中央属(2)省、自治区、直辖市属(3)直辖市区、省辖市、地区(盟)属关系(4)省辖市区、地辖市属(5)县(旗)属(6)街道办事处属(7)乡镇属(8)村属(9)其他()主管单位名称:服务对象(1)社会(2)内部(3)境外人员(4)社会+境外人员()医疗机构地址:电话:传真:邮政编码:姓名性别□男□女姓名性别□男□女法主定出生年月年月要出生年月年月代负表专业责专业人人职务职称职务职称最高学历:最高学历:占地建筑建筑面积中面积㎡面积㎡业务用房面积㎡资金总计万元固定资金万元流动资金万元服务方式□门诊□急诊□住院□家庭病床□巡诊□其他床位数牙科诊椅数备注表3原执业许可证登记事项项目登记内容名称地址法定代表人(主要负责人)所有制形式服务对象服务方式注册资金合计固定资金流动资金诊疗科目床位(牙椅)备注表4人员情况职工总数人其中卫生技术人员数人行政后勤人员数管理人员工人营养师营养土康复治疗人员助产土乡术医生村卫生员其他人员医生主任医师副主任医师主治医师住院医师医士药剂人员主任药剂师副主任药剂师主管药剂师药剂师药剂士检验人员主任检验师副主任检验师主管检验师检验师检验士护理人员主任护师副主任护师主管护师护师护士护理员放射技术人员主任技师副主任技师主管技师技师技士工程技术人员高级工程师工程师助理工程师技术员研究人员研究员副研究员助理研究员实习研究员教学空员教授副教授讲师助教财会人员高级会计师会计师助理会计师会计员表5仪器设备情况名称数量名称数量大型仪器设备(1)伽玛刀(10)R-照相机(2)核磁共掁成像仪MRI(11)体外循环机(3)全身CT(12)...

1、当您付费下载文档后,您只拥有了使用权限,并不意味着购买了版权,文档只能用于自身使用,不得用于其他商业用途(如 [转卖]进行直接盈利或[编辑后售卖]进行间接盈利)。
2、本站所有内容均由合作方或网友上传,本站不对文档的完整性、权威性及其观点立场正确性做任何保证或承诺!文档内容仅供研究参考,付费前请自行鉴别。
3、如文档内容存在违规,或者侵犯商业秘密、侵犯著作权等,请点击“违规举报”。

碎片内容

江门市医疗机构校验登记表

您可能关注的文档

确认删除?
VIP
微信客服
  • 扫码咨询
会员Q群
  • 会员专属群点击这里加入QQ群
客服邮箱
回到顶部