电脑桌面
添加小米粒文库到电脑桌面
安装后可以在桌面快捷访问

第二章液晶电视基础知识VIP免费

第二章液晶电视基础知识_第1页
1/7
第二章液晶电视基础知识_第2页
2/7
第二章液晶电视基础知识_第3页
3/7
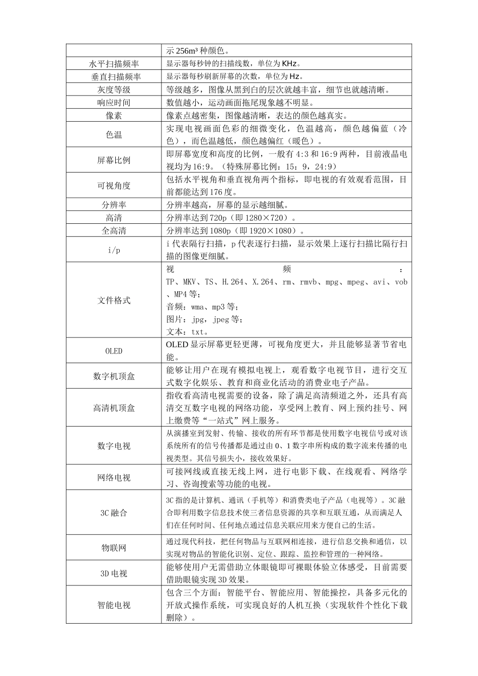
第二章液晶电视基础知识一、电视接口接口名称接口图片所接线体图片作用射频信号端子接室内、外天线AV输入/输出接游戏机、VCD、DVD、音响、录像机、码流仪S输入端子接VCD、DVD、摄像机等YCbCr/YPbPr色差分量端子接DVD、码流仪等VGA端子接台式电脑主机、笔记本电脑等HDMI接口接数码相机、笔记本电脑、游戏机、高清机顶盒、DVD等USB接口接U盘、移动硬盘、读卡器等读卡器接口插SD卡、MMC卡等麦克风口接麦克风/话筒网线端口(LAN输入)接网线耳机接口接耳机二、电视常见概念概念作用电视尺寸指屏幕的对角线长度,以英寸为计量单位。亮度数值越高画面越明亮,过亮过暗均会影响观看效果。色度数值越高颜色越鲜艳,过高则失真。对比度是最黑与最白亮度单位的相除值,白色越亮、黑色越暗,对比度就越高。在合理的亮度值下,对比度越高,所显示的色彩层次越丰富。清晰度数值越高图像越清楚,反之图像越模糊,一般为平均值即可。色彩数(bit)屏幕上显示颜色的总数,目前电视均为8bit,24真彩色,至少显示256m³种颜色。水平扫描频率显示器每秒钟的扫描线数,单位为KHz。垂直扫描频率显示器每秒刷新屏幕的次数,单位为Hz。灰度等级等级越多,图像从黑到白的层次就越丰富,细节也就越清晰。响应时间数值越小,运动画面拖尾现象越不明显。像素像素点越密集,图像越清晰,表达的颜色越真实。色温实现电视画面色彩的细微变化,色温越高,颜色越偏蓝(冷色),而色温越低,颜色越偏红(暖色)。屏幕比例即屏幕宽度和高度的比例,一般有4:3和16:9两种,目前液晶电视均为16:9。(特殊屏幕比例:15:9,24:9)可视角度包括水平视角和垂直视角两个指标,即电视的有效观看范围,目前都能达到176度。分辨率分辨率越高,屏幕的显示越细腻。高清分辨率达到720p(即1280×720)。全高清分辨率达到1080p(即1920×1080)。i/pi代表隔行扫描,p代表逐行扫描,显示效果上逐行扫描比隔行扫描的图像更细腻。文件格式视频:TP、MKV、TS、H.264、X.264、rm、rmvb、mpg、mpeg、avi、vob、MP4等;音频:wma、mp3等;图片:jpg,jpeg等;文本:txt。OLEDOLED显示屏幕更轻更薄,可视角度更大,并且能够显著节省电能。数字机顶盒能够让用户在现有模拟电视上,观看数字电视节目,进行交互式数字化娱乐、教育和商业化活动的消费业电子产品。高清机顶盒指收看高清电视需要的设备,除了满足高清频道之外,还具有高清交互数字电视的网络功能,享受网上教育、网上预约挂号、网上缴费等“一站式”网上服务。数字电视从演播室到发射、传输、接收的所有环节都是使用数字电视信号或对该系统所有的信号传播都是通过由0、1数字串所构成的数字流来传播的电视类型。其信号损失小,接收效果好。网络电视可接网线或直接无线上网,进行电影下载、在线观看、网络学习、咨询搜索等功能的电视。3C融合3C指的是计算机、通讯(手机等)和消费类电子产品(电视等)。3C融合即利用数字信息技术使三者信息资源的共享和互联互通,从而满足人们在任何时间、任何地点通过信息关联应用来方便自己的生活。物联网通过现代科技,把任何物品与互联网相连接,进行信息交换和通信,以实现对物品的智能化识别、定位、跟踪、监控和管理的一种网络。3D电视能够使用户无需借助立体眼镜即可裸眼体验立体感受,目前需要借助眼镜实现3D效果。智能电视包含三个方面:智能平台、智能应用、智能操控,具备多元化的开放式操作系统,可实现良好的人机互换(实现软件个性化下载删除)。三、电视分类及其特点电视类别特征目前市场状况显像管电视(CRT)价位低、亮度高、寿命长;有辐射、不易移动、中视角、有变形等。逐渐被淘汰,三、四线市场少量。等离子电视(PDP)无拖尾、层次好、无失真、色彩鲜艳;有紫外线辐射、耗电量大、无失真。逐渐减少,国产仅长虹在生产。液晶电视(LCD)无辐射、更清晰、色彩艳丽、不失真、节能、寿命长。彩电消费的主流和彩电市场份额的最大占取者。LED(背光源液晶)电视超薄、环保节能、寿命长、色域宽广。目前彩电行业的热点和各品牌发展的重心。OLED对比度高、色彩丰富、分辨率高、视角宽广,绝无拖尾。未来的一大发展方向,目前尚未普及...

1、当您付费下载文档后,您只拥有了使用权限,并不意味着购买了版权,文档只能用于自身使用,不得用于其他商业用途(如 [转卖]进行直接盈利或[编辑后售卖]进行间接盈利)。
2、本站所有内容均由合作方或网友上传,本站不对文档的完整性、权威性及其观点立场正确性做任何保证或承诺!文档内容仅供研究参考,付费前请自行鉴别。
3、如文档内容存在违规,或者侵犯商业秘密、侵犯著作权等,请点击“违规举报”。

碎片内容

第二章液晶电视基础知识

黄金阁书苑+ 关注
实名认证
内容提供者

热爱教学事业,对互联网知识分享很感兴趣

确认删除?
VIP
微信客服
  • 扫码咨询
会员Q群
  • 会员专属群点击这里加入QQ群
客服邮箱
回到顶部