电脑桌面
添加小米粒文库到电脑桌面
安装后可以在桌面快捷访问

汽车配件公司业务管理信息系统设计VIP免费

汽车配件公司业务管理信息系统设计_第1页
1/9
汽车配件公司业务管理信息系统设计_第2页
2/9
汽车配件公司业务管理信息系统设计_第3页
3/9
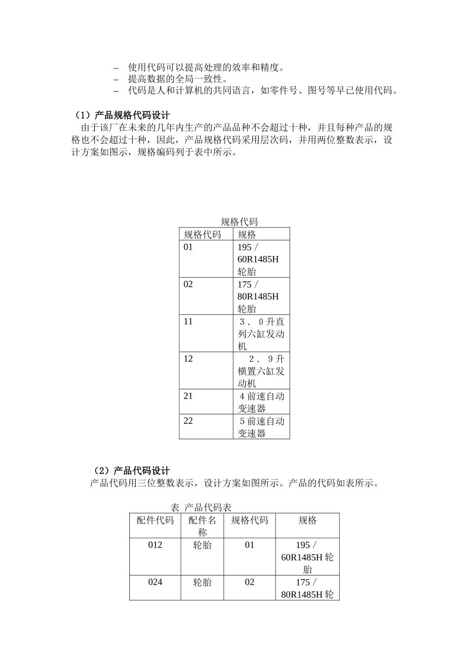
管理信息系统的系统设计——汽车配件公司业务管理信息系统设计一、引言二、系统目标设计三、模块设计——3.1对子系统的划分四、代码设计——4.1代码的定义和功能——4.2产品规格代码设计——4.3产品代码设计五、模块划分和处理流程设计——5.1层次结构模块图和层次化订单管理模块结构图——5.2定单输入IPO图、定单处理IPO图——5.3库存查询IPO图层次化配件采购管理模块结构图——5.4暂存订单处理IPO图、配件入库处理IPO图六、结束语一、引言:要提高市场竞争力,既要有产品质量,同时也要有好的市场客户服务。企业要做到能及时响应客户的产品需求,根据需求迅速生产,按时交货,就必须有一个好的计划,使得市场销售和生产制造两个环节能够很好的配合。汽车配件管理系统是商业企业经营管理中的核心环节,也是一个企业能够取得效益的关键,如果能做到合理生产,及时销售,库存量最小,减少积压,那么企业就能取得最佳的效益。由此可见,汽车配件管理系统决策的正确与否直接影响了企业的效益。在手工管理的情况下,销售人员很难对客户做出正确的供货承诺,同时汽车配件的生产部门也缺少一份准确的生产计划,目前的生产状况和市场需求很难正确反映到生产中去,部门之间的通讯业经常不畅通。这在激烈竞争的市场中石非常不利的。汽车配件管理系统就是在这种状况下出现的。它利于计算机的技术,使得企业生产,库存和销售能够有利结合起来,产销衔接,提高企业的效率和效益。二、系统目标设计1、良好的人机交互界面,方便快捷的数据输入功能;2、灵活的查询性能,包括单项和多项的查询功能。实现输入后的快捷查询,完整的条件判断,包括库存量的判断;3、考虑产品的不断创新,系统可实现新产品的录入;4、实现各个部门权限的限制,有利于系统的安全性;5、可自动生成和打印报表,方便高层领导掌握信息。三、模块设计对子系统或模块进行划分的依据一个合理的子系统或模块划分,应该是内部联系强,子系统或者模块间尽可能独立,借口明确、简单,尽量适应用户的组织体系,有适当的共用性,也就是所谓的“耦合小,内聚大”。按照结构化设计的思想,对模块或子系统进行划分的依据通常有以下几种。(1)按逻辑划分,把相似的处理逻辑功能放在一个子系统或模块里。(2)按时间划分,把要在这个时间执行的各种处理结合成一个子系统。(3)按过程划分,即按工作流程划分。从控制流程的角度看,同一个子系统或模块的许多功能都应该是相关的。(4)按通信划分,把互相需要较多通信的处理结合成一个子系统或模块。(5)按职能划分,即按管理的功能。根据U/C矩阵分析,对汽车配件公司业务管理信息系统进行功能子系统划分,如下图所示。本系统只要花分为四个功能子系统:销售管理子系统:对客户数据、订单处理等销售业务进行管理;财务管理子系统:负责各种报表和账目的管理工作;采购子系统:管理供应商信息,进行采购、收获、验货等采购业务;库存管理子系统:对仓库存货进行管理和监督。四、代码设计信息分类代码编码是利用计算机辅助企业管理必要的前提条件。一般情况下,信息的分类在先,编码在后。代码设计是科学管理的体现。代码的定义–代码是代表事物名称、属性、状态等的符号。代码的功能–为事物提供一个概要而不含糊的认定,便于数据的存贮和检索。–使用代码可以提高处理的效率和精度。–提高数据的全局一致性。–代码是人和计算机的共同语言,如零件号、图号等早已使用代码。(1)产品规格代码设计由于该厂在未来的几年内生产的产品品种不会超过十种,并且每种产品的规格也不会超过十种,因此,产品规格代码采用层次码,并用两位整数表示,设计方案如图示,规格编码列于表中所示。规格代码规格代码规格01195/60R1485H轮胎02175/80R1485H轮胎113.0升直列六缸发动机122.9升横置六缸发动机214前速自动变速器225前速自动变速器(2)产品代码设计产品代码用三位整数表示,设计方案如图所示。产品的代码如表所示。表产品代码表配件代码配件名称规格代码规格012轮胎01195/60R1485H轮胎024轮胎02175/80R1485H轮胎115发动机113.0升直列六缸发动机127发动机122.9升横置...

1、当您付费下载文档后,您只拥有了使用权限,并不意味着购买了版权,文档只能用于自身使用,不得用于其他商业用途(如 [转卖]进行直接盈利或[编辑后售卖]进行间接盈利)。
2、本站所有内容均由合作方或网友上传,本站不对文档的完整性、权威性及其观点立场正确性做任何保证或承诺!文档内容仅供研究参考,付费前请自行鉴别。
3、如文档内容存在违规,或者侵犯商业秘密、侵犯著作权等,请点击“违规举报”。

碎片内容

汽车配件公司业务管理信息系统设计

您可能关注的文档

确认删除?
VIP
微信客服
  • 扫码咨询
会员Q群
  • 会员专属群点击这里加入QQ群
客服邮箱
回到顶部