电脑桌面
添加小米粒文库到电脑桌面
安装后可以在桌面快捷访问

包材检测方法要点培训VIP免费

包材检测方法要点培训_第1页
1/11
包材检测方法要点培训_第2页
2/11
包材检测方法要点培训_第3页
3/11
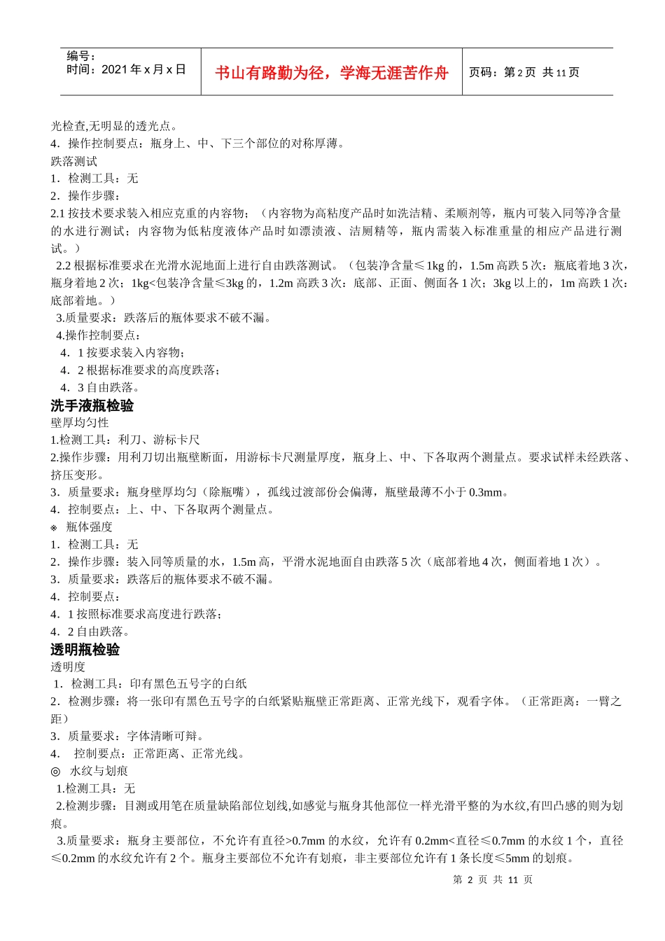
第1页共11页编号:时间:2021年x月x日书山有路勤为径,学海无涯苦作舟页码:第1页共11页包材检测方法要点培训部门:质量管理中心/质量管理部编制:包材测试室培训内容目录一、普通吹塑瓶/盖/喷枪类二、瓦楞纸箱类三、蚊香包材四、复合塑料袋类五、复合片膜、卷膜类六、小包装彩盒类七、不干胶八、复合编织袋类九、软管十、收缩膜、PE袋一、吹塑瓶检验检验关键项目:站立垂直度,油墨着色力,壁厚,跌落★站立垂直度1.检测工具:无2.操作步骤:2.1把两个吹塑瓶并排紧靠着;2.2均匀速度同时旋转两个瓶;2.3观察两瓶之间的间隙是否有变大或变小现象。3.质量要求:两瓶身之间的间隙应均匀。4.操作控制要点:4.1两个吹塑瓶并排靠;4.2均匀速度旋转。★油墨着色力1.检测工具:封箱胶2.操作步骤:2.1用约13cm长的封箱胶粘贴在印刷内容上;2.2抹平粘贴在瓶上的封箱胶;2.3垂直快速的撕下封箱胶。3.质量要求:原印刷内容仍清晰可辩。4.操作控制要点:4.113cm长的封箱胶4.2抹平封箱胶4.3垂直快速的撕下封箱胶。★壁厚1.检测工具:利刀、游标卡尺2.操作步骤:将瓶的上环部分和下环部分切割掉,测量瓶身的上、中、下三个部位的对称厚薄3.质量要求:重量≤40g时壁厚极差≤0.3mm;重量≤80g时壁厚极差≤0.4mm;重量>80g时不进行测试,采用对第2页共11页第1页共11页编号:时间:2021年x月x日书山有路勤为径,学海无涯苦作舟页码:第2页共11页光检查,无明显的透光点。4.操作控制要点:瓶身上、中、下三个部位的对称厚薄。跌落测试1.检测工具:无2.操作步骤:2.1按技术要求装入相应克重的内容物;(内容物为高粘度产品时如洗洁精、柔顺剂等,瓶内可装入同等净含量的水进行测试;内容物为低粘度液体产品时如漂渍液、洁厕精等,瓶内需装入标准重量的相应产品进行测试。)2.2根据标准要求在光滑水泥地面上进行自由跌落测试。(包装净含量≤1kg的,1.5m高跌5次:瓶底着地3次,瓶身着地2次;1kg<包装净含量≤3kg的,1.2m高跌3次:底部、正面、侧面各1次;3kg以上的,1m高跌1次:底部着地。)3.质量要求:跌落后的瓶体要求不破不漏。4.操作控制要点:4.1按要求装入内容物;4.2根据标准要求的高度跌落;4.3自由跌落。洗手液瓶检验壁厚均匀性1.检测工具:利刀、游标卡尺2.操作步骤:用利刀切出瓶壁断面,用游标卡尺测量厚度,瓶身上、中、下各取两个测量点。要求试样未经跌落、挤压变形。3.质量要求:瓶身壁厚均匀(除瓶嘴),孤线过渡部份会偏薄,瓶壁最薄不小于0.3mm。4.控制要点:上、中、下各取两个测量点。※瓶体强度1.检测工具:无2.操作步骤:装入同等质量的水,1.5m高,平滑水泥地面自由跌落5次(底部着地4次,侧面着地1次)。3.质量要求:跌落后的瓶体要求不破不漏。4.控制要点:4.1按照标准要求高度进行跌落;4.2自由跌落。透明瓶检验透明度1.检测工具:印有黑色五号字的白纸2.检测步骤:将一张印有黑色五号字的白纸紧贴瓶壁正常距离、正常光线下,观看字体。(正常距离:一臂之距)3.质量要求:字体清晰可辩。4.控制要点:正常距离、正常光线。◎水纹与划痕1.检测工具:无2.检测步骤:目测或用笔在质量缺陷部位划线,如感觉与瓶身其他部位一样光滑平整的为水纹,有凹凸感的则为划痕。3.质量要求:瓶身主要部位,不允许有直径>0.7mm的水纹,允许有0.2mm<直径≤0.7mm的水纹1个,直径≤0.2mm的水纹允许有2个。瓶身主要部位不允许有划痕,非主要部位允许有1条长度≤5mm的划痕。第3页共11页第2页共11页编号:时间:2021年x月x日书山有路勤为径,学海无涯苦作舟页码:第3页共11页4.控制要点:无泵头盖检验泵出量1.检测工具:无2.检测步骤:2.1将泵头盖装入盛有水的塑料瓶(桶)中;2.2先试泵待正常后再将水泵入量杯中,每泵一次为一个泵出量;2.3向量杯中连续泵出10次,计算量杯中10次的平均值。2.4每个泵头盖重复做3次,取平均值。3.质量要求:洗洁精泵头每次泵出量:3.0~3.5ml洗手液泵头每次泵出量:1.5~2.2ml4.控制要点:4.1先试泵再对泵头盖进行泵出量测试;4.2连续泵出10次,取平均值;4.3重复做3次,取平均值。承受力1.检测工具:无2.检测步...

1、当您付费下载文档后,您只拥有了使用权限,并不意味着购买了版权,文档只能用于自身使用,不得用于其他商业用途(如 [转卖]进行直接盈利或[编辑后售卖]进行间接盈利)。
2、本站所有内容均由合作方或网友上传,本站不对文档的完整性、权威性及其观点立场正确性做任何保证或承诺!文档内容仅供研究参考,付费前请自行鉴别。
3、如文档内容存在违规,或者侵犯商业秘密、侵犯著作权等,请点击“违规举报”。

碎片内容

包材检测方法要点培训

您可能关注的文档

确认删除?
VIP
微信客服
  • 扫码咨询
会员Q群
  • 会员专属群点击这里加入QQ群
客服邮箱
回到顶部