电脑桌面
添加小米粒文库到电脑桌面
安装后可以在桌面快捷访问

河北省诚信示范单位、服务质量优秀单位-河北省服务质量促进VIP免费

河北省诚信示范单位、服务质量优秀单位-河北省服务质量促进_第1页
1/5
河北省诚信示范单位、服务质量优秀单位-河北省服务质量促进_第2页
2/5
河北省诚信示范单位、服务质量优秀单位-河北省服务质量促进_第3页
3/5
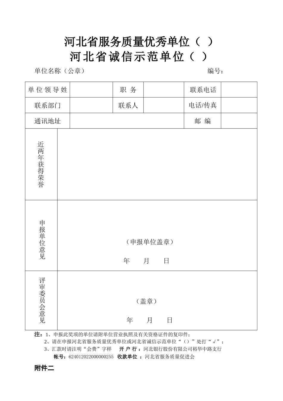
冀质促字[2010]01号关于开展争创二〇一〇年“河北省服务质量优秀单位”“河北省诚信示范单位”活动通知河北省服务质量促进会各会员单位及相关企事业单位:河北省服务质量促进会是在省发改委指导下,由河北省政协副主席刘健生为名誉会长、发改委副主任任会长,为全省企事业单位服务的组织。为不断提升企业的服务质量水平,增强企业管理人员的服务质量意识,经省政府有关部门批准,河北省服务质量促进会决定在会员单位中开展争创二〇一○年“河北省服务质量优秀单位”、“河北省诚信示范单位”活动。现将有关事项通知如下:一、活动意义:服务质量涉及到我省各行各业,服务质量的优劣关系到企业的发展和生存,尤其在市场竞争日趋激烈的今天,开展争创“河北省服务质量优秀单位”、“河北省诚信示范单位”活动,对提高我省企业的服务质量水平,促进企业的市场竞争力将有十分重要的意义。二、申报范围:此项活动仅在会员单位及相关企事业单位中开展。三、申报程序:“河北省服务质量优秀单位”、“河北省诚信示范单位”二项奖项,申报单位只能申报其中一项,按表内要求提供有关资质复印件(见附件一),填写主要客户统计表,客户不少于18家(见附件二),并填写会员单位申请表(见附件三)。将申报材料用特快专递于五月三十一日之前寄至省促进会,或发至hebeizhiliang2008@126.com邮箱内。经研究决定,在获得该奖项的企业中,优选二名报至中质协参评“全国用户满意”奖项的活动。四、评价与表彰:1、我促进会对申报单位提供的客户进行跟踪评价调查,对满意度达80分以上者交专家组评审,确定“河北省服务质量优秀单位”、“河北省诚信示范单位”名单。2、河北省服务质量促进会对获得此项荣誉的单位颁发奖牌和证书,对获奖企业提供一份社会公认的用户满意度测评报告,并在《河北质量》杂志上表彰宣传。五、交纳会费:1、申报“河北省服务质量优秀单位”、“河北省诚信示范单位”奖项的会员单位,需交纳2010年度会员单位会费2600元/年;常务理事单位3800元/年;副会长单位5000元以上/年。2、相关企事业单位不收取其他费用,只需交纳2010年度会费即可。3、向交纳会费的单位发放2010年度会员证书、奖牌、证书、满意度测评报告,并在《河北质量》杂志表彰宣传。六、联系方式:联系人:李婷联系电话:0311-87875013地址:石家庄市保晋南街85号邮编:050000河北省服务质量促进会二〇一〇年三月十五日主题词:关于开展争创活动通知附件一河北省服务质量优秀单位()河北省诚信示范单位()单位名称(公章)编号:单位领导姓名职务联系电话联系部门联系人电话/传真通讯地址邮编近两年获得荣誉申报单位意见(申报单位盖章)年月日评审委员会意见(盖章)年月日注:1、申报此奖项的单位请附单位营业执照及有关资格证件的复印件;2、请在申报河北省服务质量优秀单位或河北省诚信示范单位“()”处打“√”;3、汇款时请注明“会费”字样开户行:河北银行股份有限公司裕华中路支行帐号:624012022000000255收款单位:河北省服务质量促进会附件二申报单位的主要客户统计表客户全称联系人电话通信地址邮编附件三:河北省服务质量促进会会员单位申请表年月日单位全称职工人数通讯地址邮编联系部门联系人电话∕传真单位简介:单位意见(盖章)年月日常务理事会审批意见(盖章)年月日

1、当您付费下载文档后,您只拥有了使用权限,并不意味着购买了版权,文档只能用于自身使用,不得用于其他商业用途(如 [转卖]进行直接盈利或[编辑后售卖]进行间接盈利)。
2、本站所有内容均由合作方或网友上传,本站不对文档的完整性、权威性及其观点立场正确性做任何保证或承诺!文档内容仅供研究参考,付费前请自行鉴别。
3、如文档内容存在违规,或者侵犯商业秘密、侵犯著作权等,请点击“违规举报”。

碎片内容

河北省诚信示范单位、服务质量优秀单位-河北省服务质量促进

您可能关注的文档

确认删除?
VIP
微信客服
  • 扫码咨询
会员Q群
  • 会员专属群点击这里加入QQ群
客服邮箱
回到顶部