电脑桌面
添加小米粒文库到电脑桌面
安装后可以在桌面快捷访问

策划 媒体 营销 设计VIP专享VIP免费

策划 媒体 营销 设计_第1页
1/6
策划 媒体 营销 设计_第2页
2/6
策划 媒体 营销 设计_第3页
3/6
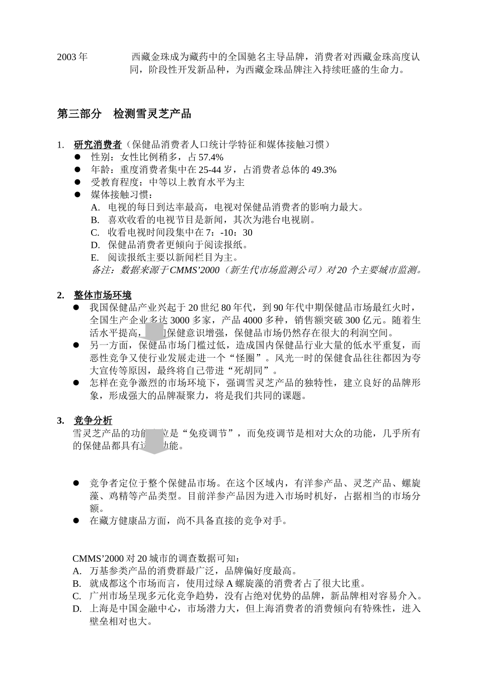
西藏金珠品牌规划和雪灵芝产品推广计划书(结构框架)第一部分重视品牌推广1.奥华对品牌规划的观点产品不等同于品牌,品牌是产品与消费者之间的关系。厂商制造的是有物理属性的产品,消费者购买的是有情感寄托的品牌。产品会过时、被竞争者模仿,而品牌是独一无二的。产品同质化愈来愈严重,真正持久的竞争优势往往不是来自产品本身,而是来自强势的品牌。建立西藏金珠强势品牌有利于更好地推广产品,达到营销目标。2.奥华对于西藏金珠品牌规划的观点1)品牌规划是建立在对品牌下多个产品有机组合的基础上,不能依靠单个产品(雪灵芝)推广来建立品牌(西藏金珠),要将西藏金珠品牌规划和“雪灵芝”产品推广区隔开来。2)西藏金珠的品牌内涵是“现代藏药品牌”,品牌的主要承当者应该落在“藏药”上,而不是保健品。3)保健品和药品的推广的渠道和方式是不同的,在“雪灵芝”的推广中,要淡化“西藏金珠”主品牌,以避免产品推广对西藏金珠品牌造成负面影响。但二者不是完全的割裂。支持点(风险预测):A.保健品市场竞争激烈,市场具有多样性和不稳定性;B.“雪灵芝”产品作为保健品,不可避免具有生命周期短的弱点,它的推广主要是实现销售利润的最大化,是一种短期行为。C.西藏金珠品牌建设是一个长期的工程,与企业的长远发展息息相关。用短期性的产品来承载需要长期经营的品牌无疑需要冒很大的风险。第二部分西藏金珠品牌规划2001.9-2001.12充分研究消费者和市场,扩大西藏金珠品牌知名度,并跟进一定的雪灵芝产品宣传,以品牌拉动产品销售。争取重点区域市场藏药有明显突破。2002.1-2002.7建立西藏金珠品牌形象与雪灵芝产品诉求的最佳结合点,塑造西藏金珠“健康产业、现代藏药”的品牌个性;适应市场需求,完善产品组合,稳定现有市场分额,同时增加重点城市市场。2002.8-2002.12扩大市场分额,逐渐建立品牌忠诚度,加深消费者对西藏金珠品牌的认知和认同,开发高中档产品系列,满足不同消费者层次需求。2003年西藏金珠成为藏药中的全国驰名主导品牌,消费者对西藏金珠高度认同,阶段性开发新品种,为西藏金珠品牌注入持续旺盛的生命力。第三部分检测雪灵芝产品1.研究消费者(保健品消费者人口统计学特征和媒体接触习惯)性别:女性比例稍多,占57.4%年龄:重度消费者集中在25-44岁,占消费者总体的49.3%受教育程度:中等以上教育水平为主媒体接触习惯:A.电视的每日到达率最高,电视对保健品消费者的影响力最大。B.喜欢收看的电视节目是新闻,其次为港台电视剧。C.收看电视时间段集中在7:-10:30D.保健品消费者更倾向于阅读报纸。E.阅读报纸主要以新闻栏目为主。备注:数据来源于CMMS’2000(新生代市场监测公司)对20个主要城市监测。2.整体市场环境我国保健品产业兴起于20世纪80年代,到90年代中期保健品市场最红火时,全国生产企业多达3000多家,产品4000多种,销售额突破300亿元。随着生活水平提高,人们保健意识增强,保健品市场仍然存在很大的利润空间。另一方面,保健品市场门槛过低,造成国内保健品行业大量的低水平重复,而恶性竞争又使行业发展走进一个“怪圈”。风光一时的保健食品往往都因为夸大宣传等原因,最终将自己带进“死胡同”。怎样在竞争激烈的市场环境下,强调雪灵芝产品的独特性,建立良好的品牌形象,形成强大的品牌凝聚力,将是我们共同的课题。3.竞争分析雪灵芝产品的功能定位是“免疫调节”,而免疫调节是相对大众的功能,几乎所有的保健品都具有这个功能。竞争者定位于整个保健品市场。在这个区域内,有洋参产品、灵芝产品、螺旋藻、鸡精等产品类型。目前洋参产品因为进入市场时机好,占据相当的市场分额。在藏方健康品方面,尚不具备直接的竞争对手。CMMS’2000对20城市的调查数据可知:A.万基参类产品的消费群最广泛,品牌偏好度最高。B.就成都这个市场而言,使用过绿A螺旋藻的消费者占了很大比重。C.广州市场呈现多元化竞争趋势,没有占绝对优势的品牌,新品牌相对容易介入。D.上海是中国金融中心,市场潜力大,但上海消费者的消费倾向有特殊性,进入壁垒相对也大。4.雪灵芝产品现状(SWOT分析)第四部分雪灵芝产品推广建议...

1、当您付费下载文档后,您只拥有了使用权限,并不意味着购买了版权,文档只能用于自身使用,不得用于其他商业用途(如 [转卖]进行直接盈利或[编辑后售卖]进行间接盈利)。
2、本站所有内容均由合作方或网友上传,本站不对文档的完整性、权威性及其观点立场正确性做任何保证或承诺!文档内容仅供研究参考,付费前请自行鉴别。
3、如文档内容存在违规,或者侵犯商业秘密、侵犯著作权等,请点击“违规举报”。

碎片内容

策划 媒体 营销 设计

确认删除?
VIP
微信客服
  • 扫码咨询
会员Q群
  • 会员专属群点击这里加入QQ群
客服邮箱
回到顶部