电脑桌面
添加小米粒文库到电脑桌面
安装后可以在桌面快捷访问

百事可乐促销方案VIP免费

百事可乐促销方案_第1页
1/9
百事可乐促销方案_第2页
2/9
百事可乐促销方案_第3页
3/9
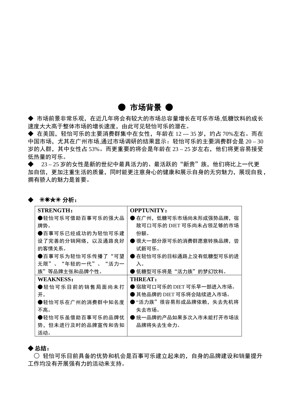
轻怡可乐(百事可乐)促销方案□市场背景□促销目标□促销定位:○时间、地点、对象○商品信息、品牌信息□促销主题:○小标题□促销活动方案:○活动内容方式○活动奖项设置○联合活动场所○时间进度表□促销传播方式□促销预算□促销效果展望□小”贴士”册内容构想●市场背景●◆市场前景非常乐观,在近几年将会有较大的市场总容量增长在可乐市场,低糖饮料的成长速度大大高于整体市场的增长速度,由此可见轻怡可乐的潜在。◆在美国,轻怡可乐的主要消费群集中在女性,年龄在12---35岁,约占70%左右。而在中国市场,尤其在广州市场,通过市场调研的结果显示:轻怡可乐的主要消费群会是20–30岁的人群,其中女性占53%。而更重要的将会是年龄在23–25岁左右,他们将更容易接受低热量的可乐。◆23–25岁的女性是新的世纪中最具活力的、最活跃的“新贵”族,他们将比上一代更加自信,更加注重生活的质量,同时能更注意身心的健康和展示自身的无穷魅力,展现自我,拥有骄人的魅力是首要。◆SWOT分析:STRENGTH:●轻怡可乐可借助百事可乐的强大品牌势。●百事可乐已经成功的为轻怡可乐建设了完善的分销网络,以及通路良好的客情关系。●百事可乐为轻怡可乐传播了“可望无限”、“年轻的一代”、“活力一族”等品牌主张和品牌个性。OPPTUNITY:●在广州,低糖可乐市场尚未形成强势品牌,宿敌可口可乐的DIET可乐尚未占领足够的市场份额。●很大一部分原可乐的消费群愿意转换品牌,尝试新可乐。●在轻怡可乐的目标通路上没有低糖型可乐的进入。●低糖型可乐将是“活力族”的梦幻饮料。WEAKNESS:●轻怡可乐目前的销售局面尚未打开。●轻怡可乐在广州的消费群中知名度不高。●轻怡可乐虽借助百事可乐的品牌优势,但未进行及时的品牌宣传和告知活动。THREAT:●宿敌可口可乐的DIET可乐早一部进入市场。●其他品牌的DIET可乐将会陆续进入市场。●“活力族”很容易形成品牌依赖,失去先机将失去市场。●统一品牌的产品如果多次入市未能打开市场该品牌将失去生命力。◆总结:○轻怡可乐目前具备的优势和机会是百事可乐建立起来的,自身的品牌建设和销量提升工作均没有开展强有力的活动来支持。◆措施:○通过售点的具吸引力的大力度促销,以及轻怡可乐的USP传播,提升售点的即时性销量和永久性销量。○通过特殊通路与分销通路的整合传播来扩大轻怡可乐的知名度。●促销目标●◆丰满百事可乐的产品品项,使百事可乐在售场的货架、堆头的陈列更加生动化。◆扩大轻怡可乐在广州市场的知名度。◆提升轻怡可乐的售点、卖场的实现销量。●促销定位●◆时间、地点、对象:卖场(KEYACCOUNT):------------在广州市场选取一五家卖场------------对消费者转奖百分百中奖的方式进行奖品促销------------2月17日至3月一八日的所有星期六、日全天运动场所:------------体育馆、健身房、网球场、高尔夫球场------------与运动场联合对消费者进行双重优惠的促销------------2月17日至3月一八日全天营业时间娱乐场所:------------台球厅、保龄球场、咖啡厅等------------与娱乐场所联合对消费者进行连环优惠促销------------2月17日至3月一八日全天营业时间◆商品USP:○低热量(低卡路里)○好味道◆品牌信息:○让活跃的你更自信更有魅力●促销主题●◆活动主题:轻怡可乐低热量,新生代魅力大拥抱(拥有新宠爱,魅力自然来)◆通路活动小标题:卖场:拥有新世纪新宠,健康活力轻轻松。---------通过享用低热量、好口味的轻怡可乐,增强身心健康,同时伴有惊喜大奖,如:旅游、运动背包、太阳镜等,给“新贵”族增添写意人生的额外乐趣。运动场所:拥有新世纪新宠,魅力自信百分百。---------通过享用低热量、好口味的轻怡可乐,“新贵”族百分百有机会获取运动场、健身中心等充实人生活动的优惠奖励。娱乐场所:拥有新世纪新宠,潇洒人生回回走。---------通过享用低热量、好口味的轻怡可乐,“新贵”族可获取在保龄球场、台球厅、咖啡厅的潇洒人生的优惠奖励。●促销活动方案●◆活动内容方式:○卖场:“转、转、转、转出你的梦幻”-----------购轻怡可乐一罐,即可凭购物小票参加“幸运大转盘”抽奖活动...

1、当您付费下载文档后,您只拥有了使用权限,并不意味着购买了版权,文档只能用于自身使用,不得用于其他商业用途(如 [转卖]进行直接盈利或[编辑后售卖]进行间接盈利)。
2、本站所有内容均由合作方或网友上传,本站不对文档的完整性、权威性及其观点立场正确性做任何保证或承诺!文档内容仅供研究参考,付费前请自行鉴别。
3、如文档内容存在违规,或者侵犯商业秘密、侵犯著作权等,请点击“违规举报”。

碎片内容

百事可乐促销方案

您可能关注的文档

确认删除?
VIP
微信客服
  • 扫码咨询
会员Q群
  • 会员专属群点击这里加入QQ群
客服邮箱
回到顶部