电脑桌面
添加小米粒文库到电脑桌面
安装后可以在桌面快捷访问

各层级护士职责范本VIP专享VIP免费

各层级护士职责范本_第1页
1/18
各层级护士职责范本_第2页
2/18
各层级护士职责范本_第3页
3/18
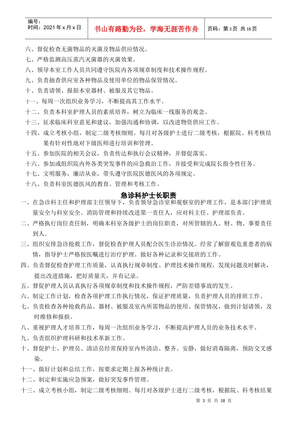
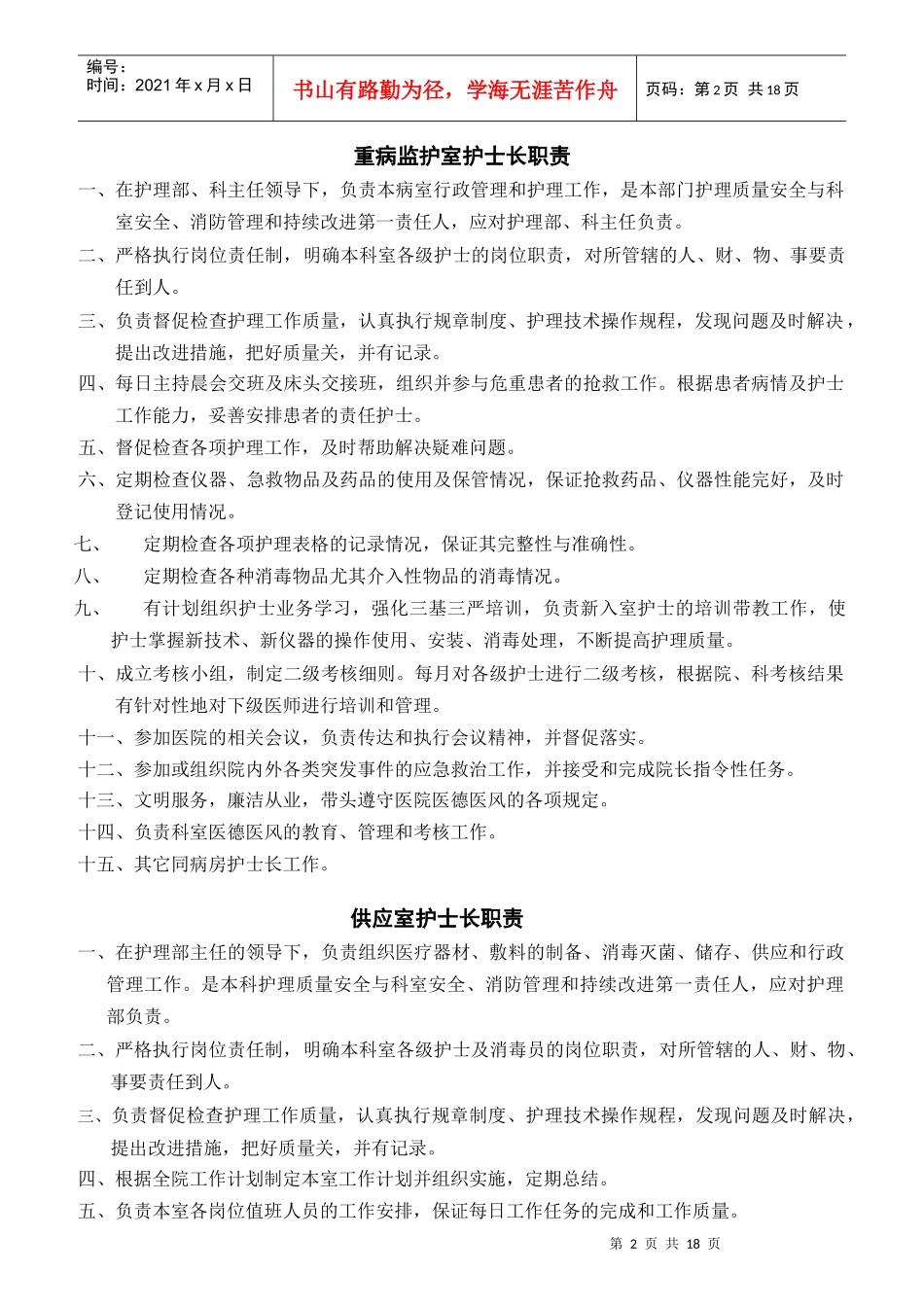
第1页共18页编号:时间:2021年x月x日书山有路勤为径,学海无涯苦作舟页码:第1页共18页第二部分:护理各级人员职责病房护士长工作职责一、在护理部、科主任领导下全面负责所属科室的临床护理、教学、科研及在职教育的管理工作,是本部门护理质量安全与部门安全、消防管理和持续改进第一责任人,应对护理部、科主任负责。二、严格执行岗位责任制,明确本科室各级护士的岗位职责,对所管辖的人、财、物、事要责任到人。三、根据护理部、科工作计划制定本科室的护理工作计划,按期督促检查、组织实施并总结。四、负责督促检查护理工作质量,认真执行规章制度、护理技术操作规程,发现问题及时解决,提出改进措施,把好质量关,并有记录。五、有计划地组织科内护理查房,解决本科护理业务上的疑难问题,指导危重、疑难患者护理计划的制定及实施。并及时总结本科护理工作总的经验和教训。六、重视护理人才培养工作,每周一次组织业务学习,负责全科护士的三基三严培训和在职教育工作。妥善安排进修、实习人员的带教工作。七、对科内发生的护理问题和差错,应及时了解原因,总结经验教训,采取防范措施,并及时上报护理部。八、根据工作需要进行科学排班,负责护士的依法执业及奖惩考核,根据考核结果有针对性地对护理人员进行培训和管理。九、随同科主任查房,了解护理工作中存在的问题,加强医护联系。十、负责掌握护士的工作思想和生活动态,教育护士加强责任心,改善服务态度,遵守劳动纪律。十一、负责各类物品、药品的管理,做到计划领取,避免浪费。十二、经常深入病房了解病人的病情、病人及家属对护理工作的满意度,督促检查各项工作,提出改进方案。定期召开工休座谈会,听取病人对医疗护理的意见,不断改进工作。十三、科学管理病房,督促护士及卫生员保持环境卫生,做好消毒隔离工作,防止医院感染。十四、各种仪器、设备做到定期测试和维修,保证性能良好,便于应急使用。十五、成立考核小组,制定二级考核细则。每月对各级护士进行二级考核,根据院、科考核结果有针对性地对下级医师进行培训和管理。十六、参加医院的相关会议,负责传达和执行会议精神,并督促落实。十七、参加或组织院内外各类突发事件的应急救治工作,并接受和完成院长指令性任务。十八、文明服务,廉洁从业,带头遵守医院医德医风的各项规定。十九、负责科室医德医风的教育、管理和考核工作。第2页共18页第1页共18页编号:时间:2021年x月x日书山有路勤为径,学海无涯苦作舟页码:第2页共18页重病监护室护士长职责一、在护理部、科主任领导下,负责本病室行政管理和护理工作,是本部门护理质量安全与科室安全、消防管理和持续改进第一责任人,应对护理部、科主任负责。二、严格执行岗位责任制,明确本科室各级护士的岗位职责,对所管辖的人、财、物、事要责任到人。三、负责督促检查护理工作质量,认真执行规章制度、护理技术操作规程,发现问题及时解决,提出改进措施,把好质量关,并有记录。四、每日主持晨会交班及床头交接班,组织并参与危重患者的抢救工作。根据患者病情及护士工作能力,妥善安排患者的责任护士。五、督促检查各项护理工作,及时帮助解决疑难问题。六、定期检查仪器、急救物品及药品的使用及保管情况,保证抢救药品、仪器性能完好,及时登记使用情况。七、定期检查各项护理表格的记录情况,保证其完整性与准确性。八、定期检查各种消毒物品尤其介入性物品的消毒情况。九、有计划组织护士业务学习,强化三基三严培训,负责新入室护士的培训带教工作,使护士掌握新技术、新仪器的操作使用、安装、消毒处理,不断提高护理质量。十、成立考核小组,制定二级考核细则。每月对各级护士进行二级考核,根据院、科考核结果有针对性地对下级医师进行培训和管理。十一、参加医院的相关会议,负责传达和执行会议精神,并督促落实。十二、参加或组织院内外各类突发事件的应急救治工作,并接受和完成院长指令性任务。十三、文明服务,廉洁从业,带头遵守医院医德医风的各项规定。十四、负责科室医德医风的教育、管理和考核工作。十五、其它同病房护士长工作。供应室护士长职责一、在护理部主任...

1、当您付费下载文档后,您只拥有了使用权限,并不意味着购买了版权,文档只能用于自身使用,不得用于其他商业用途(如 [转卖]进行直接盈利或[编辑后售卖]进行间接盈利)。
2、本站所有内容均由合作方或网友上传,本站不对文档的完整性、权威性及其观点立场正确性做任何保证或承诺!文档内容仅供研究参考,付费前请自行鉴别。
3、如文档内容存在违规,或者侵犯商业秘密、侵犯著作权等,请点击“违规举报”。

碎片内容

各层级护士职责范本

确认删除?
VIP
微信客服
  • 扫码咨询
会员Q群
  • 会员专属群点击这里加入QQ群
客服邮箱
回到顶部