电脑桌面
添加小米粒文库到电脑桌面
安装后可以在桌面快捷访问

运营技巧你不能不知的关键词排名解析要点VIP免费

运营技巧你不能不知的关键词排名解析要点_第1页
1/2
运营技巧你不能不知的关键词排名解析要点_第2页
2/2
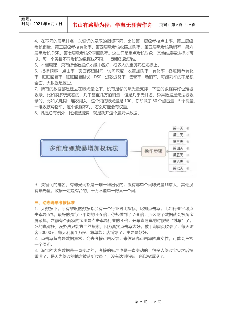
第1页共2页编号:时间:2021年x月x日书山有路勤为径,学海无涯苦作舟页码:第1页共2页你不能不知的关键词排名解析要点!~你碰上了吗淘宝现在是对技术要求越来越高,直通车成为最主要的推广工具,最终目的是为了自然搜索,有自然搜索才能使店铺更赚钱。下面我就给大家讲讲关于主搜关键词排名的那些事。一、标题的重要性作为流量的大门,标题至关重要,好的标题有100-1000个优质关键词,差的标题有用的关键词可能就几个,这差距就非常大了,很多人做不好店铺,标题就是原因之一。一个关键词意味着一个流量大门,人家流量大门1000+个,你的就10个。不同的关键词结构顺序,曝光量也是不一样的,所以标题组合,顺序很重要。给大家看一张图:词表达的指令都是一样的,搜索结果却是不同的,在直通车里默认是一个词。如何写作,这是个非常考究的事情,这个给大家简单介绍一下。1、首先是确认主词,主次一般是大词,类目非常大,可以用二级词;2、以主词为搜索词,搜索相关词,筛选5个维度。如图下:3、比如你打算写3款宝贝,前提都是属性风格相同的宝贝,一个宝贝需要6-10个词,我们可以全网选择排名前200的词从中筛选。4、删除与宝贝不相符合的词,比如别人的品牌词,属性不符合的词。最终保留30个,第一款宝贝选择1.4.7.10.13.16.19.22.25.28第二款选择2.5.8.11.14.17.20.23.26.29第三款选择3.6.9.12.15.18.21.24.27.30根据前后顺序进行组合,在主词前面的词放在前面,在后面的放后面,要保证买家阅读体验。不足30字可以直接加修饰词。二、关键词的排名维度1、关键词的曝光量是根据点击轨迹的各个指标的综合结果,不同时期指标维度不同。这个很难理解,细细琢磨,看不懂正常。2、点击率是第一维度,在不同的位置对点击率的要求也一样,比如首页要求是行业平均的3倍,第二页要求是2倍。3、关键词权重排名=单个词的权重+宝贝权重+店铺权重,加权项很多。第2页共2页第1页共2页编号:时间:2021年x月x日书山有路勤为径,学海无涯苦作舟页码:第2页共2页4、在不同的层级排名,关键词的录取的指标不同,比如第一层级考核点击率,第二层级考核销量,第三层级考核转化率,第四层级考核收藏加购率,第五层级考核动销率,第六层级考核DSR,第七层级考核分享回购率。这些只是重点考核对象,其他维度要达标才可以,每一个类目不同考核的数据也不同,一定要发散思维。5、木桶原理,只有综合数据好才能排名好,很多人的宝贝死在短板上。6、指标顺序:点击率--页面停留时间--访问深度--收藏加购率--转化率--客服询单转化率--旺旺回复率--旺旺回复时长--DSR--退款退货率--售馨率--动销率。可能列举的不是很全面,大致就是这些。7、所有的数据都是建立在曝光量之下,没有足够的曝光量支撑,下面的数据再好也难被收录,比如很多玩淘客的,几千甚至几万的销量,但是几乎无排名,异常数据是无法被收录的,比如关键词:连衣裙女,这个词的曝光量是100,你却做了50个点击量,5个销量,一堆收藏购物车,这个数据不对,怎么可能会有权重。8、凡是总有例外,比如黑搜索,就是跳开这个魔咒做数据。9、关键词的排名,有曝光词都是一堆一堆出现的,没有那单个词曝光量非常大,其他没有曝光量,数据一定是综合的,千万不能单一做某一个词。三、动态隐形考核标准1、大数据下,所有维度的数据都会有一个行业对比指标,比如点击率,比如行业平均点击率是5%,最好的是行业平均的4-5倍,你却做到了7-8倍,那么这个数据就会被淘宝屏蔽掉,之前有个商家的宝贝是点击率是行业的4倍,开车直通车的时候被“封车”了,死的真冤枉,没办法只能靠自然搜索,因为真实点击率太好,被手淘首页收录了,每天访客50000+,每天利润1万多。靠单款让店铺爆了,主要是款好。2、点击率超高是数据异常,会去考核点击反馈,来佐证高点击率的真实性,可能会考核一个周期。3、淘宝的大盘数据是一直变动的,考核的标准也是一直变动的,很多人修改宝贝之后权重没了,是因为修改的地方被从新收录了,没有达到指标,所以权重没了。

1、当您付费下载文档后,您只拥有了使用权限,并不意味着购买了版权,文档只能用于自身使用,不得用于其他商业用途(如 [转卖]进行直接盈利或[编辑后售卖]进行间接盈利)。
2、本站所有内容均由合作方或网友上传,本站不对文档的完整性、权威性及其观点立场正确性做任何保证或承诺!文档内容仅供研究参考,付费前请自行鉴别。
3、如文档内容存在违规,或者侵犯商业秘密、侵犯著作权等,请点击“违规举报”。

碎片内容

运营技巧你不能不知的关键词排名解析要点

您可能关注的文档

确认删除?
VIP
微信客服
  • 扫码咨询
会员Q群
  • 会员专属群点击这里加入QQ群
客服邮箱
回到顶部