电脑桌面
添加小米粒文库到电脑桌面
安装后可以在桌面快捷访问

赶工措施及冬季施工专项施工方案费用计算书VIP免费

赶工措施及冬季施工专项施工方案费用计算书_第1页
1/44
赶工措施及冬季施工专项施工方案费用计算书_第2页
2/44
赶工措施及冬季施工专项施工方案费用计算书_第3页
3/44
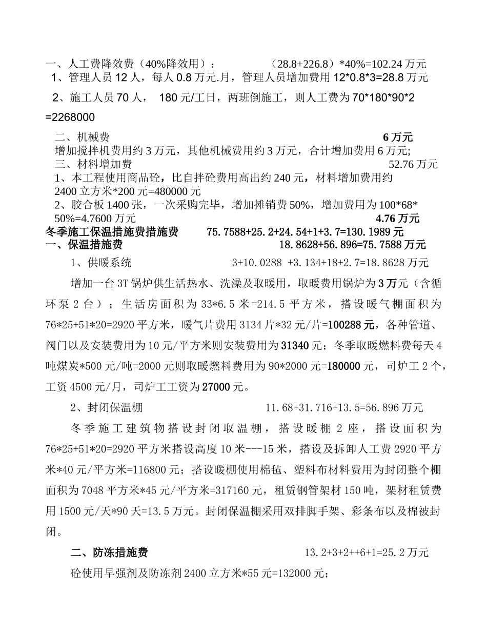
大海则煤矿110KV/35KV/10KV变电站工程赶工措施及冬季施工措施费用计算书建设单位:中煤陕西榆林能源化工有限公司负责人:总承包单位:中煤西安设计工程有限责任公司负责人:监理单位:西安煤炭建设监理中心负责人:分包单位:西安梅隆控制工程有限责任公司负责人:编制人:西安梅隆控制工程有限责任公司大海则项目部负责人:二零一二年十月十五日赶工措施费及冬季施工费的计算赶工措施费组成102.24+6+52.76=161万元一、人工费降效费(40%降效用):(28.8+226.8)*40%=102.24万元1、管理人员12人,每人0.8万元.月,管理人员增加费用12*0.8*3=28.8万元2、施工人员70人,180元/工日,两班倒施工,则人工费为70*180*90*2=2268000二、机械费6万元增加搅拌机费用约3万元,其他机械费用约3万元,合计增加费用6万元;三、材料增加费52.76万元1、本工程使用商品砼,比自拌砼费用高出约240元,材料增加费用约2400立方米*200元=480000元2、胶合板1400张,一次采购完毕,增加摊销费50%,增加费用为100*68*50%=4.7600万元4.76万元冬季施工保温措施费措施费75.7588+25.2+24.54+1+3.7=130.1989元一、保温措施费18.8628+56.896=75.7588万元1、供暖系统3+10.0288+3.134+18+2.7=18.8628万元增加一台3T锅炉供生活热水、洗澡及取暖用,取暖费用锅炉为3万元(含循环泵2台);生活房面积为33*6.5米=214.5平方米,搭设暖气棚面积为76*25+51*20=2920平方米,暖气片费用3134片*32元/片=100288元,各种管道、阀门以及安装费用为10元/平方米则安装费用为31340元;冬季取暖燃料费每天4吨煤炭*500元/吨=2000元则取暖燃料费用为90*2000元=180000元,司炉工2个,工资4500元/月,司炉工工资为27000元。2、封闭保温棚11.68+31.716+13.5=56.896万元冬季施工建筑物搭设封闭取温棚,搭设暖棚2座,搭设面积为76*25+51*20=2920平方米搭设高度10米---15米,搭设及拆卸人工费2920平方米*40元/平方米=116800元;搭设暖棚使用棉毡、塑料布材料费用为封闭整个棚面积为7048平方米*45元/平方米=317160元,租赁钢管架材150吨,架材租赁费用1500元/天*90天=13.5万元。封闭保温棚采用双排脚手架、彩条布以及棉被封闭。二、防冻措施费13.2+3+2++6+1=25.2万元砼使用早强剂及防冻剂2400立方米*55元=132000元;零星基础使用防冻剂、电热毯、棉被、塑料布等约3万元;工人防冻棉衣手套等劳保用品等100套每套200元合计2万元;搅拌站搅拌沙浆砌筑及粉刷使用等,烧热水,加热材料费用等使用时间约40天,每天费用为3吨煤炭,煤炭费用合计约1500*40=60000元,使用防冻剂约1万元三、发电系统费用24.54万元增加柴油发电机50KW2台,费用6万元,每天耗油150L,费用为1500元,司机3名,每天费用180元,发电费用为1860元;则燃料及人工费用为90*1860元=167400元,发电机彩钢房两间,费用5000元,购买动力配电柜一台1.8万元,发电费用合计为245400元。四、三通一平施工费道路不通,场内均为沙地,需要使用黄土修路,场地内水路保温等等1万元。五、消防措施费保温棚内每个大棚内防止移动试灭火器4个,发电机房及锅炉房放置灭火器4个,配备沙箱铁锹,等等消防系统材料费约1.5万元。配备2名专人搞消防工作及检查工作等,人工工资为4500元/月*2人*3个月=27000元费用总合计赶工及冬季施工合计费用为161+130.1989=291.1989万元人民币大写:贰佰玖拾壹万壹仟玖佰捌拾玖元整。中煤西安设计工程有限责任公司2012.10.15大海则煤矿110KV/35KV/10KV变电站工程赶工措施方案一、工程概况项目名称:大海则煤矿110KV变电站工程建设单位:中煤陕西榆林能源化工有限公司监理单位:西安煤炭建设监理中心建设规模:占地面积约7268㎡,建筑(构筑物)物占地面积约1286㎡,主控室一层,层高约4.0米;110KV配电室一层,檐口高度约10.0米,10KV配电室为一层高度约5.9米;另外设计有SVG室一层,H5及H7滤波支路基础共4个,以及各种构架基础及油池等等。目前场地平整已基本完成,但是水路及电路未能提供,施工需要解决道路铺垫、发电电源、水路铺设等等。二、编制依据1、建筑施工合同及招投标文件。2、建筑设计施工文件3、相关的建筑施工规范及文件4、2012年10月15日总承包单位要求1...

1、当您付费下载文档后,您只拥有了使用权限,并不意味着购买了版权,文档只能用于自身使用,不得用于其他商业用途(如 [转卖]进行直接盈利或[编辑后售卖]进行间接盈利)。
2、本站所有内容均由合作方或网友上传,本站不对文档的完整性、权威性及其观点立场正确性做任何保证或承诺!文档内容仅供研究参考,付费前请自行鉴别。
3、如文档内容存在违规,或者侵犯商业秘密、侵犯著作权等,请点击“违规举报”。

碎片内容

赶工措施及冬季施工专项施工方案费用计算书

您可能关注的文档

确认删除?
VIP
微信客服
  • 扫码咨询
会员Q群
  • 会员专属群点击这里加入QQ群
客服邮箱
回到顶部