电脑桌面
添加小米粒文库到电脑桌面
安装后可以在桌面快捷访问

超市防盜手冊VIP免费

超市防盜手冊_第1页
1/26
超市防盜手冊_第2页
2/26
超市防盜手冊_第3页
3/26
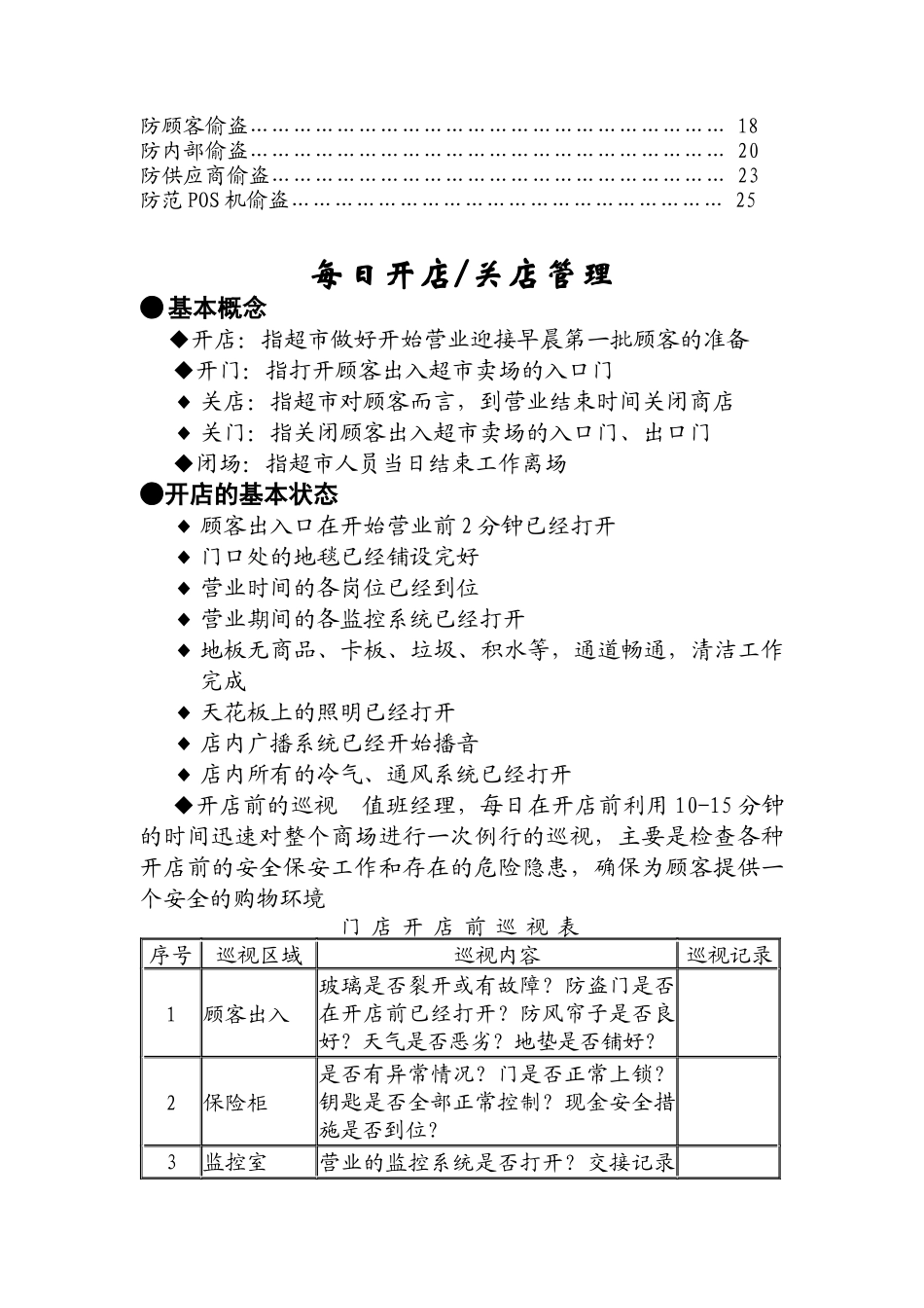
前言超市防盗问题已日渐成为超市经营管理者最关注的问题之一.科学的管理制度和严密的防范手段已成为超市防盗工作的重要途径和措施。目前超市内针对商品失窃的防盗措施有很多种,但不外乎依靠人防和依靠防盗设备两种方式。不论是采取何种方法,“安全”的商品陈列都有助于减少商品的丢失。在开放式的卖场中,把最容易失窃的商品陈列在售货员视线最常光顾的地方,即使售货员很忙的时候,也能兼顾照看这些商品,这样,会给小偷增加作案的困难,有利于商品的防盗;另外,最容易失窃的商品也不应该放置在靠近出口处,因为人员流动大,售货员不易发现或区分偷窃者。超市的经营工作十分重要,但在进行经营活动的过程中,切不可忘记或忽略防盗工作,而防盗工作的内容就包括了超市从开关到关门,到一系列经营活动过程中防盗的控制。防范工作非常必要,但更重要的是在订立一系列规矩,严格照此执行,这样,就可以将损失降到最低。本手册是公司门店一切防盗工作的指南,各门店必须照此执行。防盗手册目录前言…………………………………………………………………1目录…………………………………………………………………1一、防盗管理篇每日开店/关店程序…………………………………………………1员工出入口管理……………………………………………………6特殊品项的商品控制………………………………………………7高损耗区域管理……………………………………………………9收货通道管理………………………………………………………10员工购物管理………………………………………………………12垃圾管理……………………………………………………………13商品空包装管理……………………………………………………14门店钥匙管理………………………………………………………15二、偷盗防范篇抓盗打扒的具体要求………………………………………………16保安员超权限执法…………………………………………………17防顾客偷盗…………………………………………………………18防内部偷盗…………………………………………………………20防供应商偷盗………………………………………………………23防范POS机偷盗……………………………………………………25每日开店/关店管理●基本概念◆开店:指超市做好开始营业迎接早晨第一批顾客的准备◆开门:指打开顾客出入超市卖场的入口门◆关店:指超市对顾客而言,到营业结束时间关闭商店◆关门:指关闭顾客出入超市卖场的入口门、出口门◆闭场:指超市人员当日结束工作离场●开店的基本状态◆顾客出入口在开始营业前2分钟已经打开◆门口处的地毯已经铺设完好◆营业时间的各岗位已经到位◆营业期间的各监控系统已经打开◆地板无商品、卡板、垃圾、积水等,通道畅通,清洁工作完成◆天花板上的照明已经打开◆店内广播系统已经开始播音◆店内所有的冷气、通风系统已经打开◆开店前的巡视值班经理,每日在开店前利用10-15分钟的时间迅速对整个商场进行一次例行的巡视,主要是检查各种开店前的安全保安工作和存在的危险隐患,确保为顾客提供一个安全的购物环境门店开店前巡视表序号巡视区域巡视内容巡视记录1顾客出入玻璃是否裂开或有故障?防盗门是否在开店前已经打开?防风帘子是否良好?天气是否恶劣?地垫是否铺好?2保险柜是否有异常情况?门是否正常上锁?钥匙是否全部正常控制?现金安全措施是否到位?3监控室营业的监控系统是否打开?交接记录是否齐全?4贵重品专柜柜面人员是否上岗?促销人员是否到位?专柜是否上锁?贵重的样品、展示品是否上锁?库存是否有差异?5精品区保安人员是否到位?贵重专柜是否上锁?内仓是否关门?贵重储物箱是否上锁?贵重的样品、展示品是否有防盗警示?6内仓普通仓库是否关门?特殊仓库是否锁门?仓库的商品是否堆放在地板上?是否超高或存在倒塌的危险?仓库有无其他安全、消防隐患?7紧急出口紧急出口锁是否正常运转?是否通畅,无垃圾、物品、商品堵塞或临时存放?8消防器材位置是否正确?有无检查表?是否处于良好在工作状态?周围有无垃圾、物品、商品存放?9消防通道是否通畅?照明是否OK?10门前停车场是否有...

1、当您付费下载文档后,您只拥有了使用权限,并不意味着购买了版权,文档只能用于自身使用,不得用于其他商业用途(如 [转卖]进行直接盈利或[编辑后售卖]进行间接盈利)。
2、本站所有内容均由合作方或网友上传,本站不对文档的完整性、权威性及其观点立场正确性做任何保证或承诺!文档内容仅供研究参考,付费前请自行鉴别。
3、如文档内容存在违规,或者侵犯商业秘密、侵犯著作权等,请点击“违规举报”。

碎片内容

超市防盜手冊

确认删除?
VIP
微信客服
  • 扫码咨询
会员Q群
  • 会员专属群点击这里加入QQ群
客服邮箱
回到顶部