电脑桌面
添加小米粒文库到电脑桌面
安装后可以在桌面快捷访问

春天时尚酒店服务手册VIP免费

春天时尚酒店服务手册_第1页
1/60
春天时尚酒店服务手册_第2页
2/60
春天时尚酒店服务手册_第3页
3/60
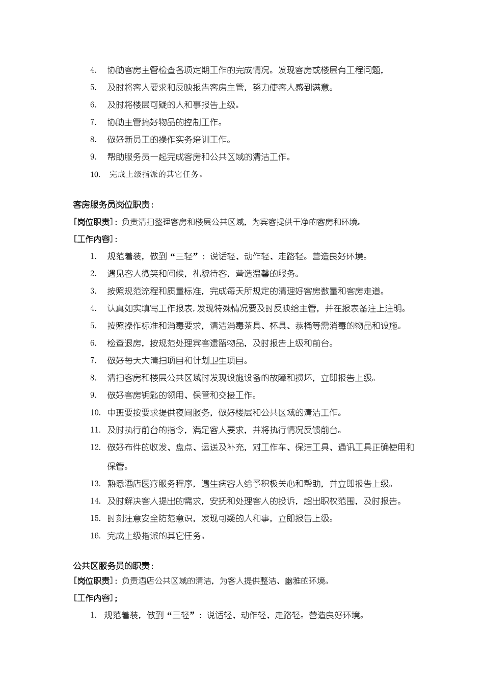
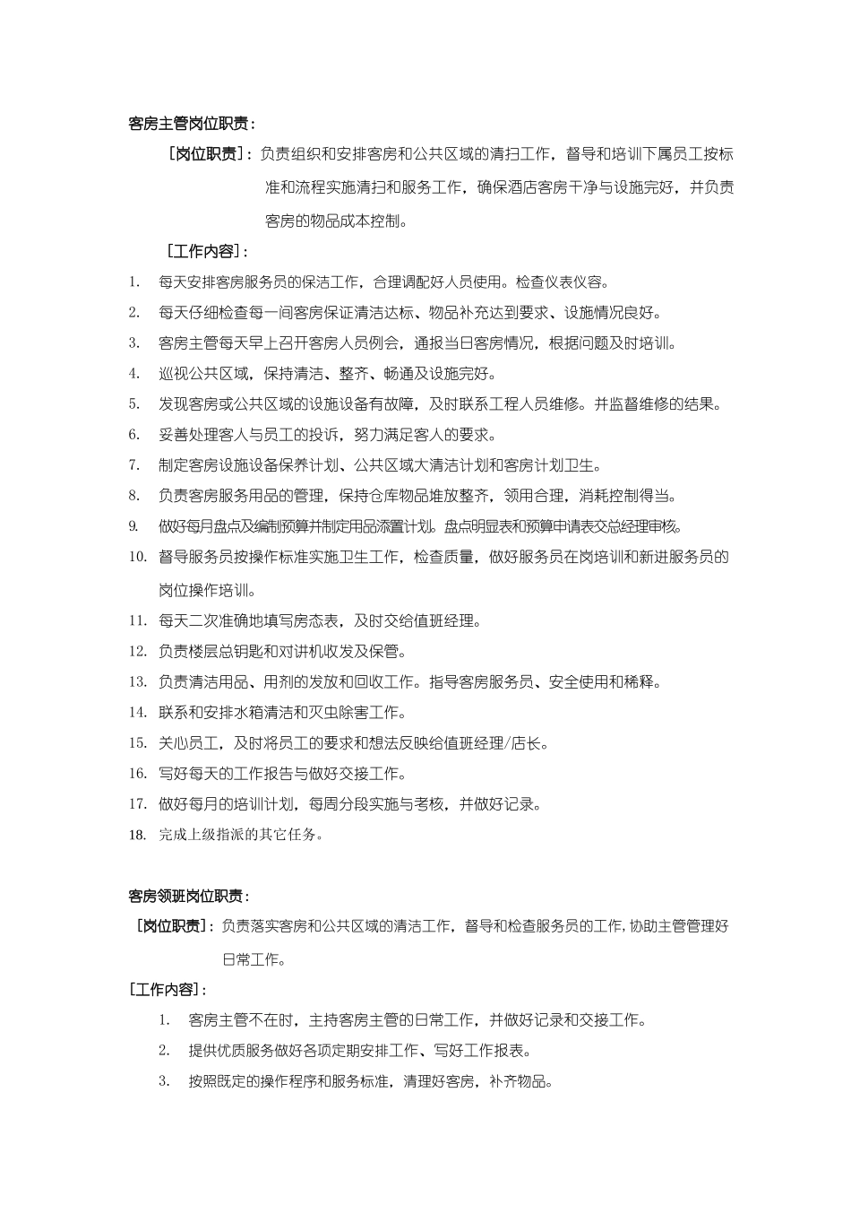
春天时尚酒店客房岗位职责服务手册(客房)Policy&Procedure(Housekeeping)客房主管岗位职责:[岗位职责]:负责组织和安排客房和公共区域的清扫工作,督导和培训下属员工按标准和流程实施清扫和服务工作,确保酒店客房干净与设施完好,并负责客房的物品成本控制。[工作内容]:1.每天安排客房服务员的保洁工作,合理调配好人员使用。检查仪表仪容。2.每天仔细检查每一间客房保证清洁达标、物品补充达到要求、设施情况良好。3.客房主管每天早上召开客房人员例会,通报当日客房情况,根据问题及时培训。4.巡视公共区域,保持清洁、整齐、畅通及设施完好。5.发现客房或公共区域的设施设备有故障,及时联系工程人员维修。并监督维修的结果。6.妥善处理客人与员工的投诉,努力满足客人的要求。7.制定客房设施设备保养计划、公共区域大清洁计划和客房计划卫生。8.负责客房服务用品的管理,保持仓库物品堆放整齐,领用合理,消耗控制得当。9.做好每月盘点及编制预算并制定用品添置计划。盘点明显表和预算申请表交总经理审核。10.督导服务员按操作标准实施卫生工作,检查质量,做好服务员在岗培训和新进服务员的岗位操作培训。11.每天二次准确地填写房态表,及时交给值班经理。12.负责楼层总钥匙和对讲机收发及保管。13.负责清洁用品、用剂的发放和回收工作。指导客房服务员、安全使用和稀释。14.联系和安排水箱清洁和灭虫除害工作。15.关心员工,及时将员工的要求和想法反映给值班经理/店长。16.写好每天的工作报告与做好交接工作。17.做好每月的培训计划,每周分段实施与考核,并做好记录。18.完成上级指派的其它任务。客房领班岗位职责:[岗位职责]:负责落实客房和公共区域的清洁工作,督导和检查服务员的工作,协助主管管理好日常工作。[工作内容]:1.客房主管不在时,主持客房主管的日常工作,并做好记录和交接工作。2.提供优质服务做好各项定期安排工作、写好工作报表。3.按照既定的操作程序和服务标准,清理好客房,补齐物品。4.协助客房主管检查各项定期工作的完成情况。发现客房或楼层有工程问题,5.及时将客人要求和反映报告客房主管,努力使客人感到满意。6.及时将楼层可疑的人和事报告上级。7.协助主管搞好物品的控制工作。8.做好新员工的操作实务培训工作。9.帮助服务员一起完成客房和公共区域的清洁工作。10.完成上级指派的其它任务。客房服务员岗位职责:[岗位职责]:负责清扫整理客房和楼层公共区域,为宾客提供干净的客房和环境。[工作内容]:1.规范着装,做到“三轻”:说话轻、动作轻、走路轻。营造良好环境。2.遇见客人微笑和问候,礼貌待客,营造温馨的服务。3.按照规范流程和质量标准,完成每天所规定的清理好客房数量和客房走道。4.认真如实填写工作报表,发现特殊情况要及时反映给主管,并在报表备注上注明。5.按照操作标准和消毒要求,清洁消毒茶具、杯具、恭桶等需消毒的物品和设施。6.检查退房,按规范处理宾客遗留物品,及时报告上级和前台。7.做好每天大清扫项目和计划卫生项目。8.清扫客房和楼层公共区域时发现设施设备的故障和损坏,立即报告上级。9.做好客房钥匙的领用、保管和交接工作。10.中班要按要求提供夜间服务,做好楼层和公共区域的清洁工作。11.及时执行前台的指令,满足客人要求,并将执行情况反馈前台。12.做好布件的收发、盘点、运送及补充,对工作车、保洁工具、通讯工具正确使用和保管。13.熟悉酒店医疗服务程序,遇生病客人给予积极关心和帮助,并立即报告上级。14.及时解决客人提出的需求,安抚和处理客人的投诉,超出职权范围,及时报告。15.时刻注意安全防范意识,发现可疑的人和事,立即报告上级。16.完成上级指派的其它任务。公共区服务员的职责:[岗位职责]:负责酒店公共区域的清洁,为客人提供整洁、幽雅的环境。[工作内容];1.规范着装,做到“三轻”:说话轻、动作轻、走路轻。营造良好环境。2.遇见客人微笑和问候,礼貌待客,营造温馨的服务。3.每天按规范流程和质量标准完成酒店门庭、大堂、公共卫生间等公共区域的清洁。4.做好定期的各项清洁工作和PA的计划卫生。5.按照标准实施酒店绿化的清洁和准确定位。6.打扫公共区域时...

1、当您付费下载文档后,您只拥有了使用权限,并不意味着购买了版权,文档只能用于自身使用,不得用于其他商业用途(如 [转卖]进行直接盈利或[编辑后售卖]进行间接盈利)。
2、本站所有内容均由合作方或网友上传,本站不对文档的完整性、权威性及其观点立场正确性做任何保证或承诺!文档内容仅供研究参考,付费前请自行鉴别。
3、如文档内容存在违规,或者侵犯商业秘密、侵犯著作权等,请点击“违规举报”。

碎片内容

春天时尚酒店服务手册

您可能关注的文档

确认删除?
VIP
微信客服
  • 扫码咨询
会员Q群
  • 会员专属群点击这里加入QQ群
客服邮箱
回到顶部